Вибрация и удар. Экспериментальное определение механической подвижности. Основные положения
На нашем сайте можно бесплатно скачать Руководящий документ ГОСТ ИСО 7626-1-94 в удобном формате. Узнать актуальный статус документа «Вибрация и удар. Экспериментальное определение механической подвижности. Основные положения» на 2016 год.
Скрыть дополнительную информацию
Страница 1

Страница 2

Страница 3

Страница 4

Страница 5

Страница 6

Страница 7

Страница 8

Страница 9

Страница 10

Страница 11

Страница 12

Страница 13

Страница 14

Страница 15

Страница 16

Страница 17

Страница 18

Страница 19

Страница 20

Страница 21

Страница 22

Страница 23

Страница 24

Страница 25

Страница 26

Страница 27

Страница 28

Страница 29

Страница 30

Страница 31
ГОСТ ИСО 7626-1-94 МЕЖГОСУДАРСТВЕННЫЙ СТАНДАРТ
ВИБРАЦИЯ И УДАР
ЭКСПЕРИМЕНТАЛЬНОЕ ОПРЕДЕЛЕНИЕ МЕХАНИЧЕСКОЙ ПОДВИЖНОСТИ
ОСНОВНЫЕ ПОЛОЖЕНИЯ
Издание официальное
96-8 ЕЯ
МЕЖГОСУДАРСТВЕННЫЙ СОВЕТ ПО СТАНДАРТИЗАЦИИ. МЕТРОЛОГИИ И СЕРТИФИКАЦИИ Минск
ГОСТ ИСО 7626-1-94
Предисловие
1 РАЗРАБОТАН Российской Федерацией
ВНЕСЕН Техническим секретариатом Межгосударственного Совета по стандартизации, метрологии и сертификации
2 ПРИНЯТ Межгосударственным Советом по стандартизации, метрологии и сертификации (протокол № 6—94 от 21 октября 1994 г.)
|
За принятие проголосовали: |
||||
|
3 Настоящий стандарт представляет собой аутентичный текст международного стандарта ИСО 7626-1—86 “Вибрация и удар. Экспериментальное определение механической подвижности. Основные определения и преобразователи», за исключением приложения Ь
4 Постановлением Комитета Российской Федерации по стандартизации. метрологии и сертификации от 28 нюня 1996 г. Ne 436 межгосударственный стандарт ГОСТ ИСО 7626-1-94 введен в действие непосредственно в качестве государственного стандарта Российской Федерации с I января 1997 г.
5 ВВЕДЕН ВПЕРВЫЕ
© И ПК. Издательство стандартов. 1996
Настоящий стандарт не может быть полностью или частично воспроизведен, тиражирован и распространен в качестве официального издания на территории Российской Федерации без разрешения Госстандарта России н
ГОСТ IIСО 7626-1 — 9-4
Содержание
1 Область применения……………………………………………………1
2 Нормативные ссылки………………………………………………….1
3 Обозначения и единицы измерения………………………………1
4 Определения………………………………………………………………2
5 Основные требования к преобразователям……………………..7
6 Калибровка………………………………………………………………..9
7 Представление данных………………………………………………..18
Приложение Л Определение демпфирования и податливости
крепления импедансной головки………………..22
Приложение Б Некоторые особенности применения терминов
в русскоязычной и англоязычной литературе 25
in
ГОСТ ИСО 7626-1-94
Введение
Измерение подвижности, а также таких характеристик, как ускоряемое™. или динамическая податливость, как правило, является одним из этапов решения следующих задач:
— предсказание отклика объекта на известное входное возбуждение:
— определение модальных характеристик объекта (форм мод. собственных частот и коэффициентов демпфирования);
— описание динамического взаимодействия конструкций;
— проверка адекватности математических моделей;
— определение динамических свойств (комплексных модулей упругости) материалов.
Все положения настоящего стандарта справедливы как для измерения подвижности, так и таких характеристик, как ускоряемость и динамическая податливость, однако для простоты везде в тексте используется понятие подвижности. Для перехода от одной частотной характеристики к другой достаточно произвести соответствующие преобразования характеристик движения, например виброускорения в внброскорость.
IV
ГОСТ IIСО 7626-1-94
МЕЖГОСУДАРСТВЕННЫЙ СТАНДАРТ
Вибрации и улар
ЭКСПЕРИМЕНТАЛЬНОЕ ОПРЕДЕЛЕНИЕ МЕХАНИЧЕСКОЙ ПОДВИЖНОСТИ
Основные положения
Vibration and shock. Experimental determination of mechanical mobility. Bask: definitions
Дата паелеинн 1997-01-01
1 ОБЛАСТЬ ПРИМЕНЕНИЯ
Настоящий стандарт является руководством по выбору, калибровке и оценке работоспособности преобразователей силы, вибрации, импедансных головок и аппаратуры, необходимых для измерения основной и переходной подвижностей объекта, а также способам представления данных измерений подвижности. Стандарт не распространяется на измерения импеданса изделия в условиях затормаживания его поверхности (импеданса холостого хода).
2 НОРМАТИВНЫЕ ССЫЛКИ
В настоящем стандарте использована ссылка на стандарт:
ГОСТ 24346-80 (СТ СЭВ 1926-79) Вибрация. Термины и определения
3 ОБОЗНАЧЕНИЯ И ЕДИНИЦЫ ИЗМЕРЕНИЯ
В настоящем стандарте приняты следующие обозначения величин:
а — виброускорение, м/с1; v — виброскорость. м/с;
.V — виброперемешение, м;
/ — частота. Гц;
F — сила, Н; т — масса, кг;
К — жесткость, Н/м;
a/F) — ускоряемость. м/(Н с*);
— подвижность, м/(Н с):
И мание официальное
I
ГОСТ ИСО 7626-1-94
x/Fj — динамическая податливость, м/Н; Z, — импеданс, Н с/м; Е— выходной сигнал преобразователя. В: S— коэффициент преобразования, В/(единица измеряемой величины).
4 ОПРЕДЕЛЕНИЯ
В стандарте использованы термины по ГОСТ 24346, а также следующие определения (их англоязычные эквиваленты и особенности применения в литературе даны в приложении Б):
4.1 Частотная характеристика объекта — отношение комплексной амплитуды отклика к комплексной амплитуде вынуждающей силы как функция от частоты возбуждения.
Примечании
1 Данный термин имеет смысл только применительно к линейным сиоемам (объектам). Условия. в пределах которых объект может считаться линейным, должны исследоваться особо. Так. результаты, полученные при использовании одного типа возбуждении (например гармонического), могут быть применимы для прогиозирояа них при возбуждении друюю типа (например импульсною) только при условии сохранения линейности.
2 Отклик объекта (вибрация) может выражаться чере п виброускореиие. виброско рость или виброперемешение. Соответственно измеряемыми величинами частотной характеристики будут ускоряемое! ь. подвижность (механическая) и податливость (динамическая).
3 В случае, когда точки возбуждения/ и измерения отклика/ совпадают, i частотная характеристика называется входной (точечной); случай* + j соответствует переходной частотной характеристике.
4.2 Подвижность Yy — зависящее от частоты отношение комплексной виброскорости в точке i к значению комплексного силового возбуждения в точке j, когда все остальные точки объекта колеблются без каких-либо ограничений, кроме тех, что налагаются наличием опор конструкции.
Примечание — Виброскорость может быть линейной или угловой, а силовое возбуждение может представлять собой силу или момент силы.
4.3 Импеданс Zv — зависящее от частоты комплексное отношение силы в точке возбуждения i к виброскорости в точке j.
Примечания
1 Следует четко различать значения импеданса, полученные для различных грв ничных условий конструкции:
a) 7.q’K ко!да все остальные измерительные точки конструктив. Jtfj* принуждены к неподвижности (блокированы),
2
ГОСТ ИГО 7626-1—94
6) ZJ*\ когда вес остальные точки конструкции свободны (т.с. на них не действуют внешние силы).
2 Для получения полной млфшш импеданс*it* необходимо измерять исс силы и моменты, требуемые для обеспечения неподвижности точек конструкции. Вследот вие трудоемкости такие намерения редко встречаются на практике и не рассматриваются в настоящем стандарте. Информации о значениях импеданса?» необходима обычно для математическою моделировании коиструкиии как системы дискретных масс, упругих и демпфирующих элементов и демпферов или с помощью метода конечных элементов. Если имеются экспериментальные данные по измерению подвижности, матрицу?1‘ можно подучить и результате обращения матрицы подвижности.
3 Величина Zjl% является обратной элементу матрицы подвижности, определен ному н 4.2. Матрица/*’ отличается от матрицы 2?и. поэтому следует быть пниматель ным при интерпретации имеющихся данных.
4.4 Частотные характеристики, связанные с подвижностью
Иногда вместо механической подвижности используются другие характеристики конструкции, представленные в таблице 1.
Таблица I — Соотношения различных частотных характеристик, сия тайных с подвижностью
|
Параметр ииЛрдиии |
Частотная характеристика |
Симаол |
Единица и шсрсмии |
|
Виброскорость |
Подвижность |
Y — v/F |
М/(Н с) |
|
Импеданс |
7. — Г/г |
И с/м |
|
|
Виброускорсние |
Ускоряемосгь |
a/F |
М/(Н с*)-кг* |
|
‘)ффектинная масса |
Г/а |
Н с2/и — кт |
|
|
Вибропсремс- |
Динамическая податлииосп |
x/F |
м/Н |
|
шеи не |
Динамическая жесткость |
F/x, |
Н/м |
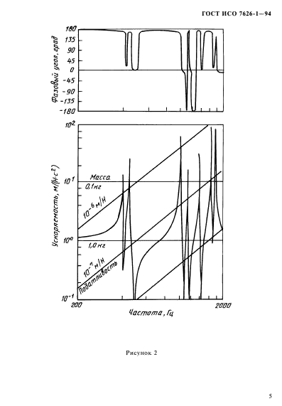
Следует обращать особое внимание па соблюдение всех условий измерения каждой характеристики конструкции; так, для определения ускоряемости и динамической податливости граничные условия должны быть темн же. что и для подвижности (см. 4.2). Типичный график подвижности и соответствующие ему графики ускоряемости и динамической податливости приведены на рисунках 1. 2 и 3.
Примечание — Для характеристик, обратных ускоряемости <зффсктиииая масса) и динамической податливости (динамическая жесткость), си райе дли но исс сказанное в примечаниях к 4.3 в отношении граничных условий.
3
ГОСТ ИСО 7626-1-94
|
— |
||||||
|
ч |
||||||
|
1 |
||||||
|
I |
J— |
— |
||||
Рисунок I
180
135
90
«5
О
-*5
-90
‘135
■180
Подвижность, м/(Н е) Фазовый t/гоя, град
4
ГОСТ IIСО 7626-1-94
|
У снаря гм ость, м/(нс*) Фазовый угов, град |
|
|
200 2000 |
|
Частота ,Гц
Рисунок 2
5
ГОСТ ИСО 7626-1-94
гво
05 1 90
& 4*5
! ‘ с| -90
£’”5 ^ чво
Частота,Гц
Рисунокi
6
ГОСТ IIСО 7626-1-94
4.5 Частотный диапазон измерений — диапазон частот от самой низкой до самой высокой частоты, на котором должны быть получены данные о частотной характеристике в данной серии измерений.
5 ОСНОВНЫЕ ТРЕБОВАНИЯ К ПРЕОБРАЗОВАТЕЛЯМ
5.1 Обшие положения
5.1.1 Коэффициент преобразования должен быть достаточно велик, а уровень собственных шумов преобразователя мал. чтобы обеспечить перекрытие всего динамического диапазона подвижности конструкции.
П р к м е ч а и и е — Шумы ттреобраюпателя особенно влияют пи ретудьтлти мтмеренин конструкций с малым демпфнропанием. поскольку частотные характерна тики таких конструкций имеют больший динамический диапазон.
5.1.2 Если искажение частотной характеристики измерительного преобразователя не компенсируется соответствующей обработкой сигнала, то собственная резонансная частота преобразователя должна быть значительно выше или ниже частотного диапазона измерений, чтобы не вносить значительных фазовых искажений.
5.1.3 Коэффициент преобразования должен быть постоянным во времени и иметь незначительный дрейф нуля.
5.1.4 Преобразователи должны быть нечувствительны к воздействиям условий окружающей среды, таких как температура, влажность, электромагнитные и акустические поля, поперечные напряжения.
5.1.5 Масса и момент инерции преобразователя должны быть малы, чтобы можно было пренебречь создаваемой ими динамической нагрузкой на конструкцию или, как минимум, скорректировать ее.
5.2 Требования к преобразователям вибрации
5.2.1 Для сведения к минимуму нагрузки на конструкцию желательно применение бесконтактных внбропреобразонателей.
5.2.2 Крепление преобразователя должно быть жестким в направлении его главной оси.
5.2.3 Площадь контакта в месте крепления преобразователя должна быть достаточно мала, чтобы избежать влияния преобразователя или крепежного устройства на конструкцию.
5.2.4 При использовании импульсного возбуждения иногда целесообразно применять вместо пьезоэлектрического преобразователя датчик другого типа, например пьезорезистивный или электродинамический акселерометр. Это связано с тем, что при данном типе возбуждения вследствие пироэлектрического эффекта может возник-
7
ГОСТ ИСО 7626-1-94
путь дрейф нуля пьезоэлектрического акселерометра, который приведет к недостаточной точности измерения на низких частотах.
5.3 Требования к преобразователям силы
5.3.1 Эффективная инерционная масса (масса между чувствительным элементом преобразователя, реагирующим на прилагаемую силу, и конструкцией) должна быть малой для уменьшения сигналов от сил инерции, обусловливаемых этой массой.
Примечание— Обычно эта характеристика указывается изготовителем пре обра зова теля в ТУ. Однако следует учитывать, что эффективная инерционная масса увеличивается при использовании приспособлений для крепления преобразователя. Таким образом, полная эффективная инерционная масса представляет собой сумму эффективной инерционной массы, указанной изготовителем, и массы присоединяе мых приспособлений.
5.3.2 Жесткость преобразователя силы и его элементов должна быть такова, чтобы исключить появление резонансов в частотном диапазоне измерений. В качестве компромисса допускается компенсировать влияние этих резонансов на сигнал преобразователя за счет соответствующей обработки сигнала.
5.3.3 Предварительная статическая нагрузка чувствительного элемента преобразователя должна соответствовать диапазону вынуждающих сил, требуемых для испытаний. Для этого выпускаются преобразователи со встроенной предварительной нагрузкой.
5.4 Т р е б о в а и и я к импедансным головкам и крепежным приспособлениям
5.4.1 Импедансная головка — устройство, объединяющее в одном корпусе акселерометр и преобразователь силы. — должна удовлетворять всем требованиям 5.2 и 5.3.
5.4.2 Для исключения погрешностей в измерении ускорения полная податливость между конструкцией и внутренним акселерометром импедансной головки должна быть невелика.
Прим е ч а и и е — Полная податливость есть сумма податливости крепления и внутренней податливости импедансной толовки. Податливость импедансной голов ки есть податливость ее части, расположенной между точкой присоединения к конструкции и внутренним акселерометром. Податливость крепления включает в себя локальную податливость испытуемой конструкции. В приложении Л приводится методика измерения полной податливости.
5.4.3 Эффективная инерционная масса (масса между чувствительным элементом датчика силы и испытуемой конструкцией) должна быть малой по сравнению со свободной эффективной массой ис п ытуемой конструкни и.
к
ГОСТ IIСО 7626-1-94
5.4.4 Момент инерции импедансной головки относительно оси, лежащей в плоскости крепления, должен быть достаточно малым, чтобы свести к минимуму нагрузку на конструкцию от угловых перемещений относительно этой оси.
5.4.5 Поперечная чувствительность акселерометра к приложенной силе должна быть мала.
6 КЛЛИЫОВКЛ
6.1 Проводимые калибровки можно разделить на три категории:
— рабочие калибровки системы измерения и анализа;
— основные калибровки преобразователей;
— вспомогательные (дополнительные) калибровки преобразователей.
6.2 Рабочие калибровки
6.2.1 Рабочие калибровки системы измерения и анализа должны выполняться в начале и конце каждой серии измерений и, если это требуется, в промежуточные периоды.
6.2.2 Рабочие калибровки системы измерения и анализа осуществляются посредством возбуждения свободно подвешенной известной массы и измерения отклика. При этом коэффициенты усиления каналов измерения силы и вибрации должны быть эквивалентны тем, что будут использованы в дальнейших измерениях подвижности. В результате измерений на графике подвижности вычерчивается кривая. соответствующая данной испытательной массе.
Примечания
1 Рабочие калибровки системы выполнить ироше, они более точны и примени ются чаше, чем основные калибровки. описанные в 6.3.
2 Как правило, не» необходимости выполнять калибровку фазовых слиигов. если преобразователи силы, вибраиии и усилители имеют почти плоскую характеристику во всем диапазоне частот измерения и. кроме того, акселерометры обладают малым демпфированием.
6.3 Основные калибровки преобразователей
6.3.1 Основные калибровки следует выполнять при возникновении каких-либо трудностей в осуществлении рабочей калибровки системы. Основные калибровки предназначены для определения пригодности преобразователей для измерения механической подвижности. Описываемые ниже процедуры определены для преобразователей пьезоэлектрического типа, наиболее часто применяемых на практике. При использовании преобразователей других типов необходимо оценить пригодность для них данных процедур.
6.3.2 Преобразователи, предназначенные для использования со
9
ГОСТ ИСО 7626-1-94
специальными усилителями и устройствами обработки сигналов, должны кашброваться п соответствующих условиях. Гак. например, пьезоэлектрические преобразователи силы, импедансные головки и акселерометры предназначены для применения с усилителями заряда или усилителями напряжения, обладающими высоким импедансом, и должны калиброваться совместно с этими усилителями. Для таких преобразователей важно учитывать емкость кабелей соединения преобразователей с усилителями, поэтому калибровку следует выполнять с определенными кабелями. Преобразователи других типов должны катброваться с предназначенными для них устройствами обработки сигналов в соответствии с указанными изготовителем техническими условиями на уровень электрического сигнала, значения выходного импеданса и т.д.
6.3.3 Крепление преобразователей силы и импедансных головок при калибровке следует производить в соответствии с рекомендациями изготовителя (соблюдение плоскостности установочной площадки, соответствующего момента затяжки крепежных винтов и пр.). При этом, если при измерении подвижности используются специальные условия или приспособления (например нанесение тонкой пленки масла, смазки или воска между преобразователем и установочной площадкой для улучшения контакта и повышения жесткости крепления, особенно на высоких частотах), калибровку преобразователей силы следует производить в этих же условиях.
6.3.4 Все основные калибровки и испытания должны производиться изготовителем для каждого преобразователя, и результаты должны быть представлены в документации, поставляемой вместе с преобразователем. Заказчиком (самостоятельно или, при необходимости, с помощью других организаций) основные калибровки проводятся периодически. Рекомендуемый временной интервал между проведением основных калибровок — 1 год (качнбровки коэффициента преобразования должны выполняться более часто, особенно если преобразователь предназначен для применения в условиях, которые могут изменить его коэффициент преобразования).
6.3.5 Виды основных калибровок пьезоэлектрического преобразователя
6.3.5.1 Калибровки коэффициента преобразования
а) Калибровка коэффициента преобразования акселерометра
Коэффициент преобразования акселерометра и акселерометри-ческой части импедансной головки должен определяться методом сравнения. Калибровка выполняется на вибростенде, имеющем образцовый преобразователь, предварительно калиброванный в абсо-ю
ГОСТ IIСО 7626-1-94
люгиых величинах, которые встречаются при измерениях подвижности, в основном, от 1,0 до 100 м/с1.
Калибровка коэффициента преобразования должна выполняться на одной частоте: обычно используется частота 80 Гц, однако может использоваться и другая частота, если она более подходит для данной конструкции преобразователя или частотного диапазона измерений.
Для акселерометров, предназначенных к эксплуатации вместе с усилителем заряда, коэффициент преобразования должен выражаться в пикокулонах на метр на секунду в квадрате — пК/(м/с’). Для акселерометров, предназначенных к эксплуатации с усилителем напряжения, а также для акселерометров со встроенным усилителем заряда или импедансным преобразователем коэффициент преобразования должен выражаться в вольтах на метр на секунду в квадрате — В/(м/сг).
Примечание — Поскольку выходной сигнал усилителя заряда или ус ил и тела напряжений, связанных с акселерометром, всегда выражается и единицах напри жеиия. то получаемый коэффициент преобразования канала намерения ускорении должен выражаться и вольтах на мегр на секунду и квадрате — В/(мД}- В общем случае коэффициент преобразования канала определяется но известным значениям коэффи иисшов преобразований акселерометра и усилителя, но для повышения точности измерения подвижности рекомендуется калибровать акселерометр и усилитель со вместно для непосредственного определения коэффициента преобразования канала измерения ускорения.
б) Калибровка коэффициента преобразования датчика силы
Преобразователи силы и соответствующая часть импедансных головок должны калиброваться методом нагрузки массой.
Калибровка коэффициента преобразования должна выполняться на вибростенде, на котором преобразователь подвергается воздействию вибрации с управляемой амплитудой виброускорения Ускорение а,„ определяемое с помощью образцового акселерометра, прикрепленного к торцовой стороне преобразователя силы, и выходное напряжение усилителя преобразователя силы £1, должны быть измерены. После этого к торцу преобразователя силы крепится масса нагрузки т и вновь измеряется выходное напряжение Е„ (коэффициент усиления и регулировка вибростенда при этом сохраняются неизменными, т.е. а = д„).
Коэффициент преобразования канала измерения силы Sf определяют по формуле
1
п
ГОСТ ИСО 7626-1-94
Формула (1) определяет коэффициент преобразования канала измерения силы (т.е. системы преобразователь — усилитель) в вольтах на ныотои — В/Н. Коэффициент преобразования собственно преобразователя силы может быть рассчитан исходя из полученного значения по формуле (1) и известного коэффициента преобразования используемого усилителя. Коэффициент преобразования датчика силы, предназначенного для применения с усилителем заряда, должен быть выражен в пикокулонах на ныотон — пК/Н, а в случае применения с усилителем напряжения — в вольтах на ньютон — В/Н.
Примечания
1 Для преобразователей силы, поставленных hi гою пите л с и не в собранном со стоянии, важно обеспечить постоянство предварительной нагрузки и процессе мсполь зования и калибровки преобразователя, поскольку коэффициент нреобра зования сильна зависит от значения предварительной нагрузки.
2 Для точного измерения подвижности целесообразно производив калибровку преобразователя силы и соогвеювуюшего усилителя как единою целого для пол ум ния коэффициента преобразования канала измерения силы.
3 Описанный метод пригоден только на частотах иа 20% ниже резонансной частоты закрепленного преобразователя. Резонансная частот может бить определон с помощью формулы
|
где /п — частота резонанса, нагруженного массой преобразователя: К — жесткость преобразователя: mi — масса образцового акселерометра; т2 — зффекгивная масса болта; т, — -зффекшвная инерционная масса преобразователя силы. |
в) Калибровка коэффициента преобразования импедансной головки
Коэффициент преобразования импедансной головки может быть получен по раздельным калибровкам акселерометра и преобразователя силы с применением вышеописанных методов. Калибровка импедансной головки в процессе эксплуатации обычно проводится путем возбуждения двух или трех масс разного значения. Это позволяет получить уверенность в том, что импедансная головка пригодна для измерения подвижности в широком диапазоне значений.
6.3.5.2 Определение электрического импеданса Сопротивление постоянного тока преобразователя должно измеряться мегомметром при напряжениях не выше 50 В.
Емкость преобразователя должна измеряться с помощью импе-дансного моста с использованием напряжения возбуждения в преде-12
ГОСТ IIСО 7626-1-94
лах диапазона рабочих частот преобразователя. Если емкость изменяется с изменением частоты, то измерения следует выполнить как минимум на двух частотах, включая частоту, на которой должен быть определен номинальный коэффициент преобразования. Если емкость преобразователя с изменением частоты изменяется незначительно. измерения обычно выполняются на частоте 1000 Гц.
Ввиду того, что емкость некоторых пьезоэлектрических материалов изменяется с изменениями температуры и напряжения, измерения емкости должны выполняться при комнатной температуре (20—30 ‘С) при напряжении возбуждения, указанном изготовителем.
Измерения сопротивления и емкости должны повторяться через соответствующие промежутки времени, как указано в 6.3.4. Поскольку точность этих измерений невелика, учитываться должны только существенные, по сравнению с предыдущими калибровками, изменения. Например, если значение сопротивления или емкости изменилось более чем на 5%, то дальнейшая проверка качества преобразователя должна проводиться путем выполнения всех основных и вспомогательных калибровок, или преобразователь должен быть отремонтирован.
Примечание— Описанный мегоз измерения емкости следует с осторож жилы» применять для преобразован-лей. имеющих пстроенные электронные -элемен |ы. поскольку он может принести к получению неточных результатов и лаже поломке преобра son геля.
6.4 Вспомогательные калибровки
6.4.1 Для вспомогательных калибровок справедливы положения 6.3.1—6.3.3. Вспомогательные калибровки должны выполняться изготовителем на образцах преобразователей каждого типа. Кроме этого, некоторые из дополнительных калибровок и испытаний должны выполняться заказчиком для определения состояния преобразователя, у которого обнаруживаются отклонения в рабочих характеристиках.
6.4.2 Измеряемые характеристики
6.4.2.1 Габаритные размеры
Все размеры, включая высоту, ширину, длину, диаметр преобразователя, а также размеры крепежных отверстий и болтов, должны быть указаны на прилагаемом изготовителем чертеже. Также должны быть представлены описания разъемов, размеры кабелей и их типы.
6.4.2.2 М а с с а
Изготовителем приводится полная масса преобразователя, за исключением массы крепежных болтов и кабелей, которые не являются
13
ГОСТ ИСО 7626-1-94
неотъемлемой частью преобразователя. Указывается также эффективная инерционная масса преобразователей силы и импедансных головок.
6.4.2.3 Податливость и м педансных головок
Помимо предоставляемых изготовителем данных о податливости
импедансной головки необходимо также в соответствии с процедурой. изложенной в приложении Л. получить значения податливости крепления для проверки выполнения требования 5.4.2.
6.4.2.4 Полярное т ь
Полярность преобразователя должна быть указана изготовителем и определяться по знаку выходного напряжения при механическом воздействии на преобразователь в направлении от присоединительной поверхности вдоль измерительной оси преобразователя. Понятие полярности распространяется только на преобразователи, имеющие измерительную ось, перпендикулярную к присоединительной поверхности.
6.4.2.5 Частотная характеристика
а) Частотная характеристика акселерометра
Калибровка частотной характеристики акселерометра выполняется метолом сравнения. Выбор амплитуды виброускорения должен обеспечить соотношение сигнал/шум > 10 (или сигнал/шум > 20 дБ), измерения проводятся по всему частотному диапазону измерений.
Для определения частотной характеристики может применяться гармоническое или широкополосное (случайное или переходное) возбуждение, создаваемое вибростендом.
Гармоническое возбуждение может быть реализовано на дискретных частотах или при непрерывном изменении частоты (развертке по частоте). В первом случае должно быть выбрано достаточно большое количество дискретных частот (порядка десяти на декаду), чтобы убедиться в отсутствии локальных или внутренних резонансов преобразователя в пределах частотного диапазона измерений. Если калибровка выполняется на ограниченном числе частот, необходимо дополнительно использовать развертку по частоте.
Если применяется развертка по частоте, скорость развертки должна быть медленной, а амплитуда возбуждаемого внброускорения должна поддерживаться постоянной во всем частотном диапазоне посредством системы управления с обратной связью, включаюшей образцовый акселерометр.
В процессе калибровки проверяется выполнение условия: частотная характеристика должна быть плоской в пределах ±5% во всем диапазоне частот измерения. При этом необходимо, чтобы попере-
14
ГОСТ IIСО 7626-1-94
чмые колебания вибростенда с учетом поперечной чувствительности преобразователя не приводит и к погрешностям измерения, превышающим ±5%.
б) Частотная характеристика преобразователя силы
Условия калибровки частотной характеристики преобразователя силы те же. что и акселерометра, однако преобразователь силы должен быть нагружен массой и подвергаться колебаниям с постоянной амплитудой на каждой из установленных частот. На каждой из этих частот измеряется выходное напряжение усилителя преобразователя силы Ef. Отклонения частотной характеристики 5, определяются формулой
6,= 100 <£>/£,- 1), (3)
где £, есть выходное напряжение усилителя преобразователя на опорной частоте (обычно 80 Гц).
Во время калибровки важно убедиться, что нагрузка преобразователя силы массой не приводит к появлению резонанса, зависящего от массы нагрузки и податливости преобразователя. Данное условие можно проверить с помощью формулы (2).
В процессе калибровки проверяется выполнение условия: отклонения частотной характеристики должны быть менее ±5% значения на опорной частоте во всем диапазоне частот измерения.
Примечание — Для преобраювателей силы без встроенной предварительной нагрузки, как и и случае с калибровкой коэффициента преобразования, (хп.шаи точность достигается, если не изменять момент ямжкн болтов крепления преобрах» uaiciiu силы но время калибровки.
6.4.2.6 Линейность
Проверки на линейность должны выполняться методом сравнения посредством гармонического возбуждения.
а) Линейность акселерометра
Отклонения от линейности должны определяться путем измерения отношения выходов образцового и испытуемого акселерометров. Это отношение должно измеряться изготовителем, по меньшей мере, для трех уровней виброускорения в верхней декаде диапазона акселерометра. Потребителю целесообразно провернтьлииейность в диапазоне применения данного акселерометра. Для каждого виброускорения определяется разность в процентах между средним значением отношения, рассчитанным по результатам измерения при всех значениях виброускорения, и значением отношения приданном
is
ГОСТ ИСО 7626-1-94
виброускорении. Если измеренные отклонения для всех значений виброускорений находятся и пределах ±2%, акселерометр считается пригодным для измерения подвижности.
б) Линейность преобразователя силы
Проверка линейности должна выполняться путем возбуждения нагруженного массой преобразователя силы, обычно на частоте 80 Гц. с различными уровнями виброускорения и последующего измерения выходного напряжения усилителя преобразователя силы. Отклонения от линейности 5^, выраженные в процентах, определяются из формулы
д. 100• \,ffa\ -И, (4)
L >«р J
где £’, — выходное напряжение усилителя преобразователя силы для данной амплитуды виброускорения. В;
ах — амплитуда виброускорения, определенная с помощью образцового акселерометра, м/с3;
(ЕУа


