Влагомеры-плотномеры радиоизотопные переносные для бетонов и грунтов. Общие технические условия
На нашем сайте можно бесплатно скачать Руководящий документ ГОСТ 25932-83 в удобном формате. Узнать актуальный статус документа «Влагомеры-плотномеры радиоизотопные переносные для бетонов и грунтов. Общие технические условия» на 2016 год.
Скрыть дополнительную информацию
Страница 1

Страница 2

Страница 3

Страница 4

Страница 5

Страница 6

Страница 7

Страница 8

Страница 9

Страница 10

Страница 11

Страница 12

Страница 13

Страница 14

Страница 15

Страница 16

Страница 17

Страница 18

Страница 19

Страница 20

Страница 21

Страница 22

Страница 23
ГОСУДАРСТВЕННЫЙ СТАНДАРТ
СОЮЗА ССР
ВЛАГОМЕРЫ-ПЛОТНОМЕРЫ
РАДИОИЗОТОПНЫЕ ПЕРЕНОСНЫЕ
ДЛЯ БЕТОНОВ И ГРУНТОВ
ОБЩИЕ ТЕХНИЧЕСКИЕ УСЛОВИЯ
ГОСТ 25932-83
ГОСУДАРСТВЕННЫЙ КОМИТЕТ СССР ПО СТАНДАРТАМ
Москва
ГОСУДАРСТВЕННЫЙ СТАНДАРТ СОЮЗА ССР
|
ВЛАГОМЕРЫ-ПЛОТНОМЕРЫ РАДИОИЗОТОПНЫЕ Общие технические условия Portable radioisotope soil and concrete moisture |
ГОСТ |
Постановлением Государственного комитета СССР по стандартам от 5 октября 1983 г. № 4763 срок действия установлен
с 01.01.85
до 01.01.90
Несоблюдение стандарта преследуется по закону
Настоящий стандарт распространяется на радиоизотопные переносные влагомеры-плотномеры для бетонов и грунтов (РВПП), предназначенные для измерения объемной влажности и плотности бетонов и грунтов в полевых и производственных условиях и лабораториях строительных организаций.
Термины, применяемые в стандарте, и их пояснения приведены в справочном приложении 1.
1. КЛАССИФИКАЦИЯ
1.1. По схеме измерения объемной влажности и плотности бетонов и грунтов РВПП должны соответствовать типам, указанным в табл. 1.
Таблица 1
|
Обозначение типа |
Наименование типа |
Схемы измерения |
|
РВПП-П |
Радиоизотопные переносные поверхностные влагомеры-плотномеры для бетонов и грунтов |
Радиоизотопный измерительный преобразователь (РИП) устанавливают на поверхности грунта или бетона и проводят измерение в объеме, расположенном под основанием РИП, при этом регистрируется плотность потока частиц обратно рассеянного ионизирующего излучения от контролируемой среды. Используется для измерения в поверхностных слоях толщинойдо 200 мм |
|
РВПП-Г |
Радиоизотопные переносные глубинные влагомеры-плотномеры для бетонов и грунтов |
РИП помещают в предварительно изготовленную скважину на заданную глубину и проводят измерение плотности потока частиц обратно рассеянного ионизирующего излучения от контролируемой среды в радиусе вокруг измерительного преобразователя. Значение этого радиуса зависит от значений влажности и плотности. Используют для измерений в скважинах глубиной от 600 мм до 30 м |
|
РВПП-К |
Радиоизотопные переносные комбинированные влагомеры-плотномеры для бетонов и грунтов |
РИП устанавливают на поверхности грунта или бетона, в который вводят вдавливанием или в предварительно подготовленный канал источник или детектор ионизирующих излучений и проводят измерения плотности потока частиц ионизирующего излучения, прошедшего через контролируемую среду и обратно рассеянного от контролируемой среды. Используют для измерения в поверхностных слоях толщиной от 100 до 800 мм |
(Измененная редакция, Изм. № 1).
2. ОСНОВНЫЕ ПАРАМЕТРЫ И РАЗМЕРЫ
2.1. Основные параметры и размеры РВПП должны соответствовать указанным в табл. 2.
Таблица 2
|
Наименование параметра |
Норма |
|
1. Пределы измерения объемной влажности должны выбираться из ряда, % |
(1,00; 1,25; 1,60; 2,00; 2,50; 3,15; 4,00; 5,00; 6,30; 8,00; 10,00) × 10n, где п = -1; 0; 1 |
|
2. Пределы измерения плотности должны выбираться из ряда, кг/м3 |
(0,40; 0,50; 0,63; 0,80; 1,00; 1,25: 1,60; 2,00; 2,50; 3,15) × 103 |
|
3. Предел допускаемого значения систематической составляющей основной приведенной погрешности РВПП следует выбирать из ряда, % действительного значения измеряемой величины, при: |
|
|
измерении плотности |
1,00, 1,50; 2,00 |
|
измерении объемной влажности |
0,25; 0,40; 0,50; 1,00, 1,50; 2,00; 2,50; 4,00; 6,00; 10,00 |
|
4. Предел допускаемого значения случайной составляющей основной приведенной погрешности при доверительной вероятности Р = 0,95 РВПП должен выбираться из ряда, %, при: |
|
|
измерении плотности |
1,00; 1,50; 2,00 |
|
измерении объемной влажности |
0,25; 0,40; 0,50; 1,00; 1,50; 2,00; 2,50; 4,00; 6,00; 10,00 |
|
5. Масса РВПП без учета присоединительных кабелей должна быть, кг, не более |
20 |
Примечания:
1. Фактические значения параметров конкретного типа РВПП выбирают из рядов, приведенных в табл. 2, и устанавливают в технической документации, утвержденной в установленном порядке.
2. Нормирующим значением при определении приведенного значения погрешности является верхний предел измерения.
(Измененная редакция, Изм. № 1).
3. ТЕХНИЧЕСКИЕ ТРЕБОВАНИЯ
3.1. РВПП должны изготовляться в соответствии с требованиями настоящего стандарта и технических условий на конкретный тип РВПП по рабочим чертежам, утвержденным в установленном порядке.
3.2. Требования к конструкции
3.2.1. РВПП должен состоять из следующих основных функциональных блоков, имеющих самостоятельное или единое конструктивное исполнение:
радиоизотопного измерительного преобразователя (РИП), содержащего закрытый радиоизотопный источник ионизирующего излучения и детектор ионизирующего излучения;
блока обработки информации (БОИ), обеспечивающего прием, обработку, преобразование и представление измерительной информации в аналоговой или цифровой форме.
3.2.2. Способ представления измерительной информации должен быть указан в технических условиях на конкретный тип РВПП.
3.2.3. Время измерения плотности и влажности должно быть указано в технических условиях на конкретный тип РВПП.
3.2.4. Габаритные размеры блоков РВПП должны быть указаны в технических условиях на конкретный тип РВПП.
3.2.5. Время установления рабочего режима с момента подачи напряжения не должно превышать 15 мин.
3.2.6. Продолжительность непрерывной работы РВПП должна быть не менее 8 ч.
3.2.7. В РВПП должны быть применены закрытые радиоизотопные источники ионизирующих излучений.
3.2.8. Электропитание РВПП необходимо осуществлять:
от сухих гальванических элементов, изготовляемых по конкретным техническим условиям;
от внешнего источника постоянного тока;
от сети переменного тока напряжением 220 %, частотой (50 ± 1) Гц.
(Измененная редакция, Изм. № 1).
3.2.9. Конструкция РВПП должна обеспечивать индикацию разрядки сухих гальванических элементов или малогабаритных аккумуляторных батарей ниже значения напряжения питания, указанного в технических условиях на конкретный тип РВПП.
3.2.10. Конструкция РВПП должна обеспечивать возможность контроля работоспособного состояния прибора.
3.2.11. Конструкция РВПП должна иметь устройства, исключающие возможность извлечения источника ионизирующего излучения без применения специального инструмента.
3.2.12. Защитные и защитно-декоративные покрытия наружных деталей и поверхностей РВПП должны соответствовать классу II или III по ГОСТ 9.032-74.
3.3. Требования по устойчивости к внешним воздействиям
3.3.1. По отношению к внешним вибрационным воздействиям РВПП должны иметь исполнение L3 по ГОСТ 12997-84.
(Новая редакция, Изм. № 1).
3.3.2. РВПП в упаковке при транспортировании должны соответствовать требованиям ГОСТ 12997-84.
3.3.3. По устойчивости к воздействию температуры и влажности окружающей среды РВПП должны соответствовать группе С3 ГОСТ 12997-84.
3.3.4. По защищенности от воздействия окружающей среды РВПП должны иметь исполнения:
пылезащищенное — по ГОСТ 14252-80;
водозащищенное — по ГОСТ 14252-80.
3.3.2 — 3.3.4. (Измененная редакция, Изм. № 1).
3.3.5. РВПП должны сохранять работоспособность при воздействии напряженности постоянного магнитного поля до 400 А/м.
3.3.6. Изменение показаний РВПП в рабочем диапазоне температуры окружающей среды и относительной влажности от нормальных климатических условий, указанных в ГОСТ 12997-84, не должны превышать 0,5 предела допускаемой систематической и случайной составляющих основной погрешности для каждой из влияющих величин.
(Измененная редакция, Изм. № 1).
3.4. Требования к надежности
3.4.1. Наработка на отказ РВПП должна быть не менее 5000 ч.
3.4.2. Средний срок службы РВПП должен быть не менее 6 лет.
Примечания.
1. Условия, для которых установлены показатели надежности, должны быть указаны в технических условиях на конкретный тип РВПП.
2. Проверка РВПП на соответствие требованиям п. 3.4.3 не производится. Соответствие данному требованию обеспечивается конструктивным решением и подтверждается в процессе эксплуатации статистическими данными об отказах.
(Измененная редакция, Изм. № 1).
3.(Исключено, Изм. № 1).
3.4.3. Средний срок сохраняемости РВПП должен быть не менее 2 лет.
(Введен дополнительно, Изм. № 1).
4. ТРЕБОВАНИЯ БЕЗОПАСНОСТИ
4.1. Конструкция РВПП по общим требованиям безопасности должна соответствовать ГОСТ 12.2.003-74, а по способу защиты человека от поражения электрическим током — требованиям не ниже класса I по ГОСТ 12.2.007.0-75.
4.2. Конструкция РВПП должна обеспечивать:
надежность крепления источников ионизирующего излучения и невозможность их изъятия без специального инструмента;
установку блоков (блока) с источником так, чтобы исключить возможность их съема посторонними лицами;
перевод источников ионизирующих излучений в положение «хранение» в нерабочем состоянии РВПП;
пломбирование блоков источника ионизирующего излучения для обеспечения возможности визуального контроля за сохранностью источников по наличию пломб.
4.3. На доступной для обзора поверхности блока РВПП, содержащего источники ионизирующего излучения, должен быть нанесен знак радиационной опасности по ГОСТ 17925-72.
4.4. Суммарная мощность поглощенной дозы гамма-излучения и нейтронов в биологической ткани при нахождении источников ионизирующего излучения в положении хранения с учетом коэффициента качества нейтронного излучения не должна превышать:
на поверхности корпуса измерительного преобразователя 2,8 · 10-8 Гр/с (10 мрад/ч);
на расстоянии 1 м от корпуса измерительного преобразователя 8,3 · 10-10 Гр/с (0,3 мрад/ч).
4.5. В инструкции по эксплуатации на конкретный тип РВПП должны быть указаны меры безопасности, исключающие возможность облучения обслуживающего персонала более предела дозы за год для категории Б согласно «Нормам радиационной безопасности» (НРБ-76).
4.6. Меры безопасности при сборочных работах РВПП с источниками, подготовке и проведении их проверки должны соответствовать требованиям ГОСТ 12.4.120-83, «Норм радиационной безопасности» (НРБ-76), «Основных санитарных правил работы с радиоактивными веществами и другими источниками ионизирующих излучений» (ОСП-72/80), «Санитарных правил устройства и эксплуатации радиоизотопных приборов» № 1946-78, утвержденных Министерством здравоохранения СССР.
4.7. Меры безопасности при изготовлении, подготовке и проведении проверки РВПП должны соответствовать требованиям Правил технической эксплуатации электроустановок потребителей и Правил техники безопасности при эксплуатации электроустановок потребителей, утвержденных Госэнергонадзором, пожарной безопасности по ГОСТ 12.1.004-76.
5. КОМПЛЕКТНОСТЬ
5.1. Комплект поставки должен устанавливаться в технических условиях на конкретный тип РВПП. К изделиям должна прилагаться эксплуатационная документация по ГОСТ 2.601-68.
6. ПРАВИЛА ПРИЕМКИ
6.1. Для проверки соответствия выпускаемых РВПП требованиям настоящего стандарта и технических условий на конкретный тип РВПП должны проводиться следующие испытания:
приемо-сдаточные;
приемочные;
периодические;
типовые;
государственные;
на надежность;
первичная поверка.
6.2. РВПП должны поставляться на испытания комплектно.
6.3. Объем и последовательность проведения приемо-сдаточных и периодических испытаний РВПП приведены в табл. 3.
Таблица 3
|
Наименование контролируемых параметров и характеристик |
Номер пункта |
Обязательность контроля параметров и характеристик |
||
|
технических требований |
методов испытаний |
приемо-сдаточные испытания |
периодические испытания |
|
|
Комплектность |
5 |
7.4.1 |
+ |
+ |
|
Соответствие требованиям настоящего стандарта и техническим условиям |
3.1; 3.2.1; 3.2.2; 3.2.10; 3.2.11; 4.2; 4.3 |
7.4.2 |
+ |
+ |
|
Требования к безопасности и защитно-декоративным покрытиям |
3.2.12; 4.1; 4.5; 4.6; 4.7 |
7.4.3 |
— |
+ |
|
Тип закрытых радиоизотопных источников ионизирующих излучений |
3.2.7 |
7.4.4 |
+ |
+ |
|
Мощность поглощенной дозы ионизирующих излучений |
4.4 |
7.4.5 |
+ |
+ |
|
Предел измерения объемной влажности |
Табл. 2 (п. 1) |
7.4.6 |
+ |
+ |
|
Предел измерения плотности |
Табл. 2 (п. 2) |
7.4.7 |
+ |
+ |
|
Предел допускаемого значения систематической составляющей основной приведенной погрешности при измерении: |
Табл. 2 (п. 3) |
7.4.8 |
||
|
влажности |
+ |
+ |
||
|
плотности |
+ |
+ |
||
|
Предел допускаемого значения случайной составляющей основной приведенной погрешности при измерении: |
Табл. 2 (п. 4) |
7.4.9 |
||
|
влажности |
+ |
+ |
||
|
плотности |
+ |
+ |
||
|
Время измерения плотности и влажности |
3.2.3 |
7.4.10 |
+ |
+ |
|
Время установления рабочего режима |
3.2.5 |
7.4.11 |
— |
+ |
|
Продолжительность непрерывной работы |
3.2.6 |
7.4.12 |
— |
+ |
|
Масса |
Табл. 2 (п. 5) |
7.4.13 |
— |
+ |
|
Габаритные размеры |
3.2.4 |
7.4.14 |
— |
+ |
|
Электропитание |
3.2.8 |
7.4.15 |
+ |
+ |
|
Индикация разрядки гальванических элементов, аккумуляторных батарей ниже значения напряжения питания |
3.2.9 |
7.4.16 |
+ |
+ |
|
Устойчивость к воздействию температуры и влажности окружающей среды |
3.3.3 |
7.4.17 |
— |
+ |
|
Изменение показаний под воздействием влияющих факторов |
3.3.6 |
7.4.18 |
— |
+ |
|
Виброустойчивость в упаковке |
3.3.1 |
7.4.19 |
— |
+ |
|
Прочность при транспортировании |
3.3.2 |
7.4.20 |
— |
+ |
|
Пылезащищенность |
3.3.4 |
7.4.21 |
— |
+ |
|
Водозащищенность |
3.3.4 |
7.4.22 |
— |
+ |
|
Воздействие напряженности постоянного магнитного поля |
3.3.5 |
7.4.23 |
— |
+ |
|
Наработка на отказ |
3.4.1 |
7.4.24 |
— |
+ |
|
Маркировка |
8.1 |
7.4.25 |
— |
+ |
|
Упаковка |
8.2 |
7.4.25 |
— |
+ |
Примечание. Знак «+» означает, что проверку проводят, знак «-» — не проводят.
6.4. Приемосдаточным испытаниям должен подвергаться каждый РВПП. Перед проведением приемо-сдаточных испытаний РВПП должен быть настроен и отградуирован, подвергнут технологической вибрации и технологической приработке в соответствии с требованиями, указанными в стандарте или ТУ на конкретный тип РВПП.
6.5. Если в процессе приемо-сдаточных испытаний будет обнаружено несоответствие РВПП требованиям настоящего стандарта или ТУ на конкретный РВПП, в ходе указанных испытаний произойдет отказ одного или нескольких элементов, то РВПП считается не выдержавшим испытания, его возвращают изготовителю для выяснения причин брака и его устранения, после чего этот РВПП должен пройти повторные испытания в полном объеме приемо-сдаточных испытаний.
6.6. На РВПП, принятые ОТК, должна быть поставлена пломба (клеймо) в месте, предусмотренном чертежом.
6.7. Приемочные испытания должны проводиться по ГОСТ 12997-84.
(Измененная редакция, Изм. № 1).
6.8. Периодическим испытаниям должны подвергаться образцы опытной партии и установочной серии по ГОСТ 15.001-73 в количестве не менее трех РВПП, произвольно выбранных из числа прошедших приемо-сдаточные испытания. При серийном производстве периодическим испытаниям, проводимым не реже одного раза в год, должны подвергаться образцы в количестве не менее трех РВПП, произвольно выбранных из предъявляемой партии и прошедших приемо-сдаточные испытания. За партию принимается выпуск РВПП, одновременно поставленных на производство, имеющих одно исполнение и изготовленных по одному технологическому процессу.
6.9. Если при периодических испытаниях будет обнаружено несоответствие РВПП требованиям настоящего стандарта или ТУ на конкретный тип РВПП, то должны проводиться повторные испытания на удвоенном количестве образцов в полном объеме периодических испытаний.
6.10. Типовым испытаниям должны подвергаться РВПП во всех случаях, когда вносятся изменения в конструкцию, материалы или технологию изготовления, влияющие на основные параметры и потребительские характеристики или работоспособность.
6.11. На типовые испытания должны предъявляться три РВПП.
6.12. Государственные испытания должны проводиться по ГОСТ 8.001-80.
6.13. Испытаниям на надежность должны подвергаться РВПП из числа прошедших приемосдаточные испытания в количестве, указанном в ТУ на конкретный РВПП.
6.14. Первые контрольные испытания на надежность должны проводиться на РВПП установочной серии; последующие — один раз в три года.
6.15. Исходные данные для планирования контрольных испытаний РВПП на надежность следует устанавливать в технических условиях на конкретный тип РВПП.
6.16. Методика контрольных испытаний на надежность должна составляться в соответствии с техническими условиями на конкретный тип РВПП.
6.15, 6.16. (Новая редакция, Изм. № 1).
6.17. РВПП считаются соответствующими требованиям настоящего стандарта, ТУ на конкретный тип РВПП, если за время, указанное в ТУ на конкретный тип РВПП, число отказавших РВПП окажется не более указанного.
6.18. Первичная поверка проводится согласно ГОСТ 8.002-71 или по методическим указаниям, разработанным в соответствии с ГОСТ 8.042-72 и ГОСТ 8.375-80.
7. МЕТОДЫ ИСПЫТАНИЙ
7.1. Испытания РВПП должны проводиться в соответствии с требованиями настоящего стандарта и технических условий на конкретный тип РВПП.
7.2. Аппаратура, оборудование и вспомогательные средства
7.2.1. Для воспроизведения размеров единиц влажности и плотности при контроле и испытаниях РВПП должны применяться стандартные образцы влажности (СОВ) или эквивалентные меры влажности (ЭМВ) и стандартные образцы плотности (СОП) или эквивалентные меры плотности (ЭМП), аттестованные в установленном порядке и соответствующие по аттестованным характеристикам определенному значению влажности и плотности.
7.2.2. Число СОВ (ЭМВ) и СОП (ЭМП) должно обеспечивать возможность контроля и испытания не менее чем в трех контролируемых точках каждого РВПП на каждом из диапазонов (поддиапазонов) измерения в начале, середине и конце диапазонов (поддиапазонов).
7.2.3. Пределы допускаемых значений основной погрешности СОВ (ЭМВ) и СОП (ЭМП) не должны превышать 0,33 суммы пределов допускаемых значений систематической и случайной составляющих основной приведенной погрешности.
В обоснованных случаях, по разрешению Госстандарта, допускается применять СОВ (ЭМВ) и СОП (ЭМП) с пределами допускаемых значений основных погрешностей, не превышающими 0,5 пределов допускаемых значений основной погрешности испытуемого РВПП.
7.2.4. Все применяемые стандартизованные средства контроля должны быть поверены в соответствии с ГОСТ 8.002-86, нестандартизованные — аттестованы в соответствии с ГОСТ 8.326-78 и иметь действующие клейма или свидетельства по форме, утвержденной в установленном порядке.
(Измененная редакция, Изм. № 1).
7.2.5. Перечень контрольно-измерительной аппаратуры, оборудования и вспомогательных средств и их основные характеристики приведены в справочном приложении 2.
Допускается применять другие средства контроля и испытаний, признанные органами государственной метрологической службы пригодными для проведения контроля и испытаний РВПП, соответствующие требованиям настоящего стандарта.
7.3. Подготовка к испытаниям
7.3.1. Испытания должны проводиться при: температуре окружающей среды (293 ± 5) К (20 ± 5) °С, относительной влажности воздуха (65 ± 15) % и атмосферном давлении (100 ± 4) кПа (750 ± 30) мм рт. ст.
7.3.2. Перед началом испытаний РВПП должны быть выдержаны не менее 4 ч при условиях, указанных в п. 7.3.1.
7.4. Проведение испытаний
7.4.1. Проверку на соответствие требованию разд. 5 проводят сличением фактического наличия элементов поставляемого комплекта с технической документацией на РВПП, утвержденной в установленном порядке.
7.4.2. Проверку по пп. 3.1; 3.2.1; 3.2.2; 3.2.10; 3.2.11; 4.2; 4.3 проводят внешним осмотром, сравнением требований нормативно-технической документации с требованиями настоящего стандарта и опробованием действия устройства РВПП.
7.4.3. Проверку требований безопасности и защитно-декоративных покрытий (пп. 3.2.12; 4.1; 4.5; 4.6; 4.7) проводят по методикам, изложенным в технических условиях на конкретный тип РВПП.
7.4.4. Проверку типов закрытых радиоизотопных источников ионизирующих излучений проводят в процессе производства при установке источников излучений в измерительный преобразователь путем сличения обозначений на корпусе источников излучения с сопроводительной документацией на них.
7.4.5. Мощность поглощенной дозы ионизирующих излучений в биологической ткани определяется расчетным путем по результатам измерений мощности экспозиционной дозы рентгеновского и гамма-излучения дозиметром в диапазоне от 0 до 7,2 · 10-10 А/кг (от 0 до 10 мР/ч), с погрешностью не более ± 15 %, и плотности потока нейтронов — радиометром с погрешностью не более ± 30 % в диапазонах:
от 0 до 50 нейтр/(см2·с) — для быстрых нейтронов;
от 0 до 1500 нейтр/(см2·с) — для промежуточных нейтронов;
от 0 до 2500 нейтр/(см2·с) — для тепловых нейтронов или непосредственным измерением значения мощности поглощенной дозы гамма- и нейтронного излучения в диапазоне от 0 до 2,8 · 10-8 Гр/с (0 — 10 мрад/ч).
7.4.6. Проверку диапазона измерения объемной влажности проводят методом прямого измерения испытуемым РВПП влажности, воспроизводимой СОВ или ЭМВ, действительные значения и число которых соответствуют требованиям п. 7.2.1.
РВПП считается соответствующим требованию п. 1 табл. 2, если в точках начала, середины и конца диапазона измерения влажности пределы допускаемых значений систематической и случайной составляющих основной приведенной погрешности РВПП, определенные по методике, изложенной в пп. 7.4.8; 7.4.9, соответствуют требованиям пп. 3 и 4 табл. 2.
7.4.7. Проверку диапазона измерения плотности проводят методом прямого измерения испытуемым РВПП плотности, воспроизводимой СОП или ЭМП, действительные значения и число которых соответствуют требованиям п. 7.2.1.
РВПП считается соответствующим требованию п. 2 табл. 2, если в точках начала, середины и конца диапазона измерения плотности пределы допускаемых значений систематической и случайной составляющих основной приведенной погрешности РВПП, определенные по методике, изложенной в пп. 7.4.8; 7.4.9, соответствуют требованиям пп. 3 и 4 табл. 2.
7.4.8. Проверку предела допускаемого значения систематической составляющей основной приведенной погрешности РВПП проводят методом прямого измерения испытуемым РВПП влажности, воспроизводимой СОВ или ЭМВ, и плотности, воспроизводимой СОП и ЭМП, действительные значения которых и их число т соответствуют требованиям п. 7.2.3. Измерения проводят в т точках диапазона, но не менее чем в трех (в начале, середине и конце диапазона). В каждой точке проводят п измерений. Количество измерения в каждой точке диапазона определяется в технической документации на конкретный тип РВПП.
Среднее арифметическое значение показаний РВПП при измерении влажности (), воспроизводимой СОВ или ЭМВ в проверяемой точке, вычисляют по формуле
(1)
где Wi — i-oe показание РВПП при измерении влажности, воспроизводимой СОВ или ЭМВ в проверяемой точке;
п — число измерений РВПП (результатов наблюдений) в проверяемой точке;
j — 1 … m — число проверяемых точек диапазона измерения.
Среднее арифметическое значение показаний РВПП при измерении плотности (), воспроизводимой СОП или ЭМП в проверяемой точке, вычисляют по формуле
(2)
где ri — i-oe показание РВПП при измерении плотности, воспроизводимой СОП или ЭМП в проверяемой точке.
Систематическую составляющую основной приведенной погрешности РВПП в проверяемой точке () вычисляют по формулам.
При измерении влажности
(3)
где — аттестованное значение объемной влажности, воспроизводимой СОВ или ЭМВ в проверяемой точке.
При измерении плотности
(4)
где — аттестованное значение плотности, воспроизводимой СОП или ЭМП в проверяемой точке.
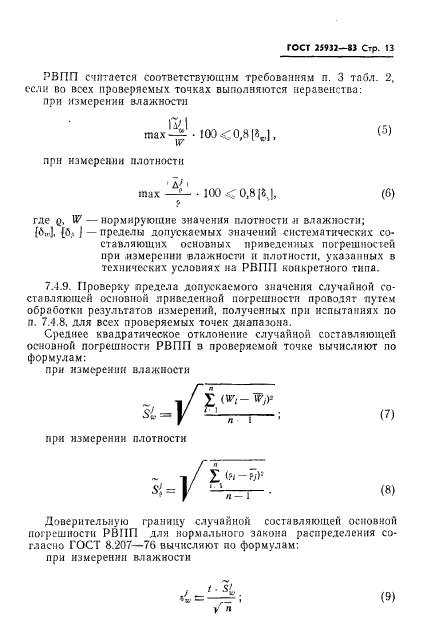
РВПП считается соответствующим требованиям п. 3 табл. 2, если во всех проверяемых точках выполняются неравенства:
при измерении влажности
(5)
при измерении плотности
(6)
где r, W — нормирующие значения плотности и влажности;
[δw], [δr] — пределы допускаемых значений систематических составляющих основных приведенных погрешностей при измерении влажности и плотности, указанных в технических условиях на РВПП конкретного типа.
7.4.9. Проверку предела допускаемого значения случайной составляющей основной приведенной погрешности проводят путем обработки результатов измерений, полученных при испытаниях по п. 7.4.8, для всех проверяемых точек диапазона.
Среднее квадратическое отклонение случайной составляющей основной погрешности РВПП в проверяемой точке вычисляют по формулам:
при измерении влажности
(7)
при измерении плотности
(8)
Доверительную границу случайной составляющей основной погрешности РВПП для нормального закона распределения согласно ГОСТ 8.207-76 вычисляют по формулам:
при измерении влажности
(9)
при измерении плотности
(9)
где t — табулированный коэффициент Стьюдента, зависящий от доверительной вероятности наблюдений и числа результатов измерений (наблюдений);
п — количество измерений.
РВПП считается соответствующим требованиям п. 4 табл. 2, если во всех проверяемых точках выполняются неравенства:
при измерении влажности
(11)
при измерении плотности
(12)
где , — пределы допускаемых значений случайных составляющих основных приведенных погрешностей РВПП при измерении влажности и плотности, указанные в технических условиях на РВПП конкретного типа.
Примечание. Основная погрешность может быть определена путем суммирования систематической и случайной составляющих основной приведенной погрешности по ГОСТ 8.207-76, значение которой целесообразно указывать в эксплуатационной документации на РВПП.
7.4.10. Проверка времени измерения плотности и влажности должна проводиться в процессе контроля пределов допускаемых значений систематической и случайной составляющих основной приведенной погрешности РВПП.
7.4.11. Проверку времени установления рабочего режима проводят определением нормированных метрологических характеристик по истечении заданного времени установления рабочего режима.
7.4.12. Проверку стабильности нормированных метрологических характеристик РВПП в течение 8 ч непрерывной работы проводят следующим образом: включают РВПП и определяют нормированные метрологические характеристики в нормальных условиях. Не менее одного раза в течение 8 ч непрерывной работы и по истечении времени непрерывной работы проверяют нормированные метрологические характеристики. Подстройка РВПП при этом не допускается.
7.4.13. Проверку массы РВПП или его отдельных блоков проводят взвешиванием на весах с погрешностью не более 2 %.
7.4.14. Проверку габаритных размеров РВПП или его блоков проводят измерением металлической линейкой длиной не менее 500 мм и ценой деления 1 мм.
7.4.15. Проверку РВПП от различных источников электропитания проводят следующим образом:
а) РВПП подключают к сети переменного тока и устанавливают напряжение сетевого питания, равное 220 В ± 2 %; РВПП включают и определяют нормированные метрологические характеристики; напряжение питающей сети увеличивают на 10 %, не менее чем через 15 мин проверяют нормированные метрологические характеристики;
б) РВПП подключают к источнику постоянного тока и определяют нормиров








