Системы менеджмента качества. Основные положения и словарь
Действие завершено 01.01.2013
Заменяет

Страница 1

Страница 2

Страница 3

Страница 4

Страница 5

Страница 6

Страница 7

Страница 8

Страница 9

Страница 10

Страница 11

Страница 12

Страница 13

Страница 14

Страница 15

Страница 16

Страница 17

Страница 18

Страница 19

Страница 20

Страница 21

Страница 22

Страница 23

Страница 24

Страница 25

Страница 26

Страница 27

Страница 28

Страница 29

Страница 30

Страница 31

Страница 32

Страница 33

Страница 34

Страница 35
ФЕДЕРАЛЬНОЕ АГЕНТСТВО ПО ТЕХНИЧЕСКОМУ РЕГУЛИРОВАНИЮ И МЕТРОЛОГИИ
|
НАЦИОНАЛЬНЫЙ
СТАНДАРТ РОССИЙСКОЙ ФЕДЕРАЦИИ |
ГОСТ Р исо 9000— 2008 |
СИСТЕМЫ МЕНЕДЖМЕНТА КАЧЕСТВА
Основные положения и словарь
ISO 9000:2005
Quality management systems — Fundamentals and vocabulary
(IDT)
Издание официальное
§
<4
Иода»
СТЖД»фТИ11ф<»Ы
2009
I
ГОСТ Р ИСО 9000-2008
Предисловие
Цели и принципы стандартизации 8 Российской Федерации установлены Федеральным законом от 27 декабря 2002 г. № 184-ФЗ «О техническом регулировании», а правила применения национальных стандартов Российской Федерации — ГОСТ Р 1.0-2004 «Стандартизация в Российской Федерации. Основные положения»
Сведения о стандарте
1 ПОДГОТОВЛЕН Открытым акционерным обществом «Всероссийский научно- исследовательский институт сертификации)* (ОАО «ВНИИС») на основе собственного аутентичного перевода стандарта, указанного в пункте 4
2 ВНЕСЕН Управлением технического регулирования и стандартизации Федерального агентства по техническому регулированию и метрологии
3 УТВЕРЖДЕН И ВВЕДЕН В ДЕЙСТВИЕ Приказом Федерального агентства по техническому регулированию и метрологии от 18 декабря 2008 г. No 470-ст
4 Настоящий стандарт идентичен международному стандарту ИСО 9000:2005 «Системы менеджмента качества. Основные положения и словарь» (ISO 9000.2005 «Quality management systems — Fundamentals and vocabulary»).
При применении настоящего стандарта рекомендуется использовать вместо ссылочных международных стандартов соответствующие им национальные стандарты Российской Федерации, сведения о которых приведены в дополнительном приложении В
5 ВЗАМЕН ГОСТ Р ИСО 9000-2001
Информация об изменениях к настоящему стандарту публикуется в ежегодно издаваемом информационном указателе «Национальные стандарты», а текст изменений и поправок — в ежемесячно издаваемых информационных указателях «Национальные стандарты». В случав пересмотра (замены) или отмены настоящего стандарта соответствующее уведомление будет опубликовано в ежемесячно издаваемом информационном указателе «Национальные стандарты». Соответствующая информация. уведомление и тексты размещаются также в информационной системе общего пользования — на официальном сайте Федерального агентства по техническому регулированию и метрологии в сети Интернет
© Стандартинформ. 2009
Настоящий стандарт не может быть полностью или частично воспроизведен, тиражирован и распространен в качестве официального издания без разрешения Федерального агентства по техническому регулированию и метрологии
II
ГОСТ Р ИСО 9000-2008
Содержание
1 Область применения……………………………………………………………………..1
2 Основные положения систем менеджмента качества…………………………………………1
2.1 Обоснование необходимости систем менеджмента качества………………………………1
2.2 Требования к системам менеджмента качества и требования к продукции………………….2
2.3 Подход к разработке и внедрению системы менеджмента качества…………………………2
2.4 Процессный подход………………………………………………………………….2
2.5 Политика и цели в области качества……………………………………………………3
2.6 Роль высшего руководства в системе менеджмента качества…………………………….3
2.7 Документация ……………………………………………………………..4
2.8 Оценивание систем менеджмента качества………………………………………………4
2.9 Постоянное улучшение………………………………………………………………..5
2.10 Роль статистических методов…………………………………………………………5
2.11 Направленность систем менеджмента качества и других систем менеджмента…………….5
2.12 Взаимосвязь между системами менеджмента качества и моделями совершенства…………6
3 Термины и определения………………………………………………………………….6
3.1 Термины, относящиеся к качеству……………………………………………………..6
3.2 Термины, относящиеся к менеджменту………………………………………………….7
3.3 Термины, относящиеся к организации……………………………………………………8
3.4 Термины, относящиеся к процессам и продукции…………………………………………9
3.5 Термины, относящиеся к характеристикам………………………………………………10
3.6 Термины, относящиеся к соответствию………………………………………………….11
3.7 Термины, относящиеся к документации………………………………………………….12
3.8 Термины, относящиеся к оценке……………………………………………………….13
3.9 Термины, относящиеся к аудиту (проверке)………………………………………………13
3.10 Термины, относящиеся к менеджменту качества процессов измерения……………………14
Приложение А (справочное) Методология, использованная при разработке словаря………………16
Приложение В (справочное) Сведения о соответствии национальных стандартов Российской Федерации ссылочным международным стандартам………………………………….24
Алфавитный указатель терминов на русском языке…………………………………………….25
Алфавитный указатель терминов на английском языке…………………………………………27
Библиография…………………………………………………………………………….29
ГОСТ Р ИСО 9000-2008
Введение
Общие положения
Семейство стандартов ИСО 9000, перечисленных ниже, было разработано с целью оказания помощи организациям всех видов и размеров при внедрении и обеспечении функционирования эффективных систем менеджмента качества:
— ИСО 9000:2005 описывает основные положения систем менеджмента качества и устанавливает терминологию для систем менеджмента качества:
— ИСО 9001:2000′ устанавливает требования к системам менеджмента качества для тех случаев, когда организация должна продемонстрировать возможность изготавливать продукцию, отвечающую требованиям потребителей и установленным к ней обязательным требованиям, и направлен на повышение удовлетворенности потребителей.
— ИСО 9004:2000 содержит рекомендации по повышению результативности и эффективности системы менеджмента качества и предназначен для улучшения деятельности организации и повышения удовлетворенности потребителей и других заинтересованных сторон;
— ИС019011:2002 содержит методические указания по проведению аудита (проверки) систем менеджмента качества и охраны окружающей среды.
Данный комплекс стандартов на системы менеджмента качества предназначен для улучшения взаимопонимания в национальной и международной торговле
Принципы менеджмента качества
Успешное руководство организацией и ее функционирование обеспечивается путем ее систематического и прозрачного управления. Успех может быть достигнут в результате внедрения и поддержания в рабочем состоянии системы менеджмента качества, разработанной для постоянного улучшения деятельности с учетом потребностей всех заинтересованных сторон. Управление организацией помимо менеджмента качества включает в себя также и другие аспекты менеджмента.
Следующие восемь принципов менеджмента качества были определены для того, чтобы высшее руководство могло руководствоваться ими с целью улучшения деятельности организации.
a) Ориентация на потребителя
Организации зависят от своих потребителей и поэтому должны понимать их текущие и будущие потребности, выполнять их требования и стремиться превзойти их ожидания.
b) Лидерство руководителя
Руководители обеспечивают единство цели и направления деятельности организации. Им следует создавать и поддерживать внутреннюю среду, в которой работники могут быть полностью вовлечены в решение задач организации.
c) Вовлечение работников
Работники всех уровней составляют основу организации, поэтому их полное вовлечение в решение задач дает возможность организации с выгодой использовать их способности.
d) Процессный подход
Желаемый результат достигается эффективнее, когда деятельностью и соответствующими ресурсами управляют как процессом.
e) Системный подход к менеджменту
Выявление, понимание и менеджмент взаимосвязанных процессов как системы содействуют повышению результативности и эффективности организации при достижении ее целей.
f) Постоянное улучшение
Постоянное улучшение деятельности организации в целом следует рассматривать как ее неизменную цель.
д) Принятие решений, основанное на фактах
Эффективные решения должны основываться на анализе данных и информации.
h) Взаимовыгодные отношения с поставщиками
Организация и ее поставщики взаимозависимы, поэтому отношения взаимной выгоды повышают способность обеих сторон создавать ценности.
Эти восемь принципов менеджмента качества были взяты за основу при разработке стандартов на системы менеджмента качества, входящих в семейство ИСО 9000.
* С 13 ноября 2009 г. ИСО 9001:2008 вводится в действие в качестве ГОСТ Р ИСО 9001-2008.
ГОСТ Р ИСО 9000-2008
НАЦИОНАЛЬНЫЙ СТАНДАРТ РОССИЙСКОЙ ФЕДЕРАЦИИ
СИСТЕМЫ МЕНЕДЖМЕНТА КАЧЕСТВА Основные положения и словарь
Quality management systems. Fundamentals and vocabulary
Дата введения — 2009—09—10
1 Область применения
Настоящий стандарт устанавливает основные положения систем менеджмента качества, являющихся объектом стандартов семейства ИСО 9000, и определяет соответствующие термины.
Настоящий стандарт может использоваться:
a) организациями, стремящимися добиться преимущества посредством внедрения системы менеджмента качества;
b) организациями, которые хотят быть уверенными в том. что их заданные требования к продукции будут выполнены поставщиками;
c) пользователями продукции;
d) теми, кто заинтересован в едином понимании терминологии, применяемой в менеджменте качества (например, поставщики, потребители, регламентирующие органы);
e) теми сторонами, внутренними или внешними по отношению к организации, которые оценивают систему менеджмента качества или проверяют ее на соответствие требованиям ИСО 9001:2000 (например аудиторы, регламентирующие органы, органы по сертификации/регистрации);
f) теми сторонами, внутренними или внешними по отношению к организации, которые консультируют или проводят обучение по системе менеджмента качества для данной организации;
д) разработчиками соответствующих стандартов.
2 Основные положения систем менеджмента качества
2.1 Обоснование необходимости систем менеджмента качества
Системы менеджмента качества могут содействовать организациям в повышении удовлетворенности потребителей.
Потребителям необходима продукция, характеристики которой удовлетворяют их потребностям и ожиданиям. Эти потребности и ожидания, как правипо, отражаются в спецификации на продукцию и обычно считаются требованиями потребителей. Требования могут быть установлены потребителем в контракте или определены самой организацией. В любом случае приемлемость продукции в конечном счете устанавливает потребитель. Поскольку потребности и ожидания потребителей меняются, а организации помимо этого испытывают давление, обусловленное конкуренцией и техническим прогрессом, они должны постоянно совершенствовать свою продукцию и свои процессы.
Внедрение систем менеджмента качества побуждает организации анализировать требования потребителей, определять процессы, способствующие созданию продукции, приемлемой для потребителей, а также поддерживать эти процессы в управляемом состоянии. Система менеджмента качества может быть
Издание официальное
2’
1
ГОСТ Р ИСО 9000-2008
основой постоянного улучшения с целью увеличения повышения удовлетворенности как потребителей, так и других заинтересованных сторон. Внедрение данной системы обеспечивает организацию и потребителей уверенностью в ее способности поставлять продукцию, попностью соответствующую требованиям.
2.2 Требования к системам менеджмента качества и требования к продукции
Семейство стандартов ИСО 9000 проводит разпичие между требованиями к системам менеджмента качества и требованиями к продукции.
Требования к системам менеджмента качества установлены в ИСО 9001:2000 и являются общими и применимыми к организациям в любых секторах промышленности или экономики независимо от категории продукции. ИСО 9001:2000 не устанавливает требований к продукции.
Требования к продукции могут быть установлены потребитепями или организацией, исходя из предполагаемых запросов потребителей или требований технических регламентов. Требования к продукции, и в ряде случаев также к связанным с ней процессам, могут быть установлены в технических условиях, стандартах на продукцию, стандартах на процессы, контрактных согпашениях и регламентах.
2.3 Подход к разработке и внедрению системы менеджмента качества
Подход к разработке и внедрению системы менеджмента качества состоит из нескольких ступеней, включающих в себя:
a) определение потребностей и ожиданий потребителей, а также других заинтересованных сторон:
b) разработку политики и целей организации в области качества;
c) определение процессов и ответственности, необходимых для достижения целей в области качества:
d) определение необходимых ресурсов и обеспечение ими для достижения целей в области качества;
e) разработку методов для измерения результативности и эффективности каждого процесса;
0 применение результатов этих измерений для определения результативности и эффективности каждого процесса;
д) определение средств, необходимых для предупреждения несоответствий и устранения их причин;
h) разработку и применение процесса постоянного улучшения системы менеджмента качества.
Такой подход также применяют для поддержания в рабочем состоянии и упучшения внедренной системы менеджмента качества.
Организация, применяющая указанный выше подход, создает уверенность в возможностях своих процессов и качестве своей продукции, а также обеспечивает основу для постоянного улучшения. Это может привести к повышению удовлетворенности потребителей и других заинтересованных сторон и успеху организации.
2.4 Процессный подход
Любая деятельность, в которой используются ресурсы дпя преобразования входов в выходы, может рассматриваться как процесс.
Для того чтобы результативно функционировать, организация должна определять и осуществлять менеджмент многочисленных взаимосвязанных и взаимодействующих процессов. Часто выход одного процесса является непосредственным входом спедующего. Систематическое определение и менеджмент процессов применяемых организацией и особенно взаимодействие этих процессов могут рассматриваться как «процессный подход».
Назначение настоящего стандарта — побуждать принятие процессного подхода к менеджменту организации.
Рисунок 1 иллюстрирует основанную на процессном подходе систему менеджмента качества, описанную в семействе стандартов ИСО 9000. На нем показано, что заинтересованные стороны играют существенную ропь в предоставлении организации входных данных. Наблюдение за удовлетворенностью заинтересованных сторон требует оценки информации, касающейся восприятия заинтересованными сторонами степени выполнения их потребностей и ожиданий. Модель, приведенная на рисунке 1, не показывает процессы на детальном уровне.
2
ГОСТ Р ИСО 9000-2008
|
-►-детныеатъ, добита щи цашаогк — погас «форыяцин. Рисунок 1 — Модель системы менеджмента качества, основанной на процессном подходе |
Примечамио — Формулировки, приведенные в круглых скобках, не применимы к ИСО 9001:2000.
2.5 Политика и цели в области качества
Политика и цели в области качества устанавливаются, чтобы служить ориентиром для организации. Они определяют желаемые результаты и способствуют использованию организацией необходимых ресурсов для достижения этих результатов. Политика в области качества обеспечивает основу для разработки и анализа целей в области качества. Цели в области качества должны быть согласованы с политикой в области качества и стремлением к постоянному улучшению, а результаты должны быть измеримыми. Достижение целей в области качества может оказывать позитивное воздействие на качество продукции, результативность работы и финансовые показатели и. как следствие, на удовлетворенность и уверенность заинтересованных сторон.
2.6 Роль высшего руководства в системе менеджмента качества
С помощью лидерства и реальных действий высшее руководство может создать обстановку, способствующую полному вовлечению работников и эффективной работе системы менеджмента качества. Принципы менеджмента качества могут использоваться высшим руководством как основа для выполнения своей роли при:
a) разработке и поддержании политики и целей организации в области качества;
b) популяризации политики и целей в области качества во всей организации для повышения осознания. мотивации и вовлечения персонала;
c) ориентации всего персонала организации на требования потребителей;
d) внедрении соответствующих процессов, позволяющих выполнять требования потребителей и других заинтересованных сторон и достигать цели в области качества;
e) разработке, внедрении и поддержании в рабочем состоянии результативной и эффективной системы менеджмента качества для достижения поставленных целей в области качества;
О обеспечении необходимыми ресурсами;
д) проведении периодического анализа системы менеджмента качества.
h) принятии решений в отношении политики и целей в области качества;
i) принятии решений по мерам улучшения системы менеджмента качества.
3—241
3
ГОСТ Р ИСО 9000-2008
2.7 Документация
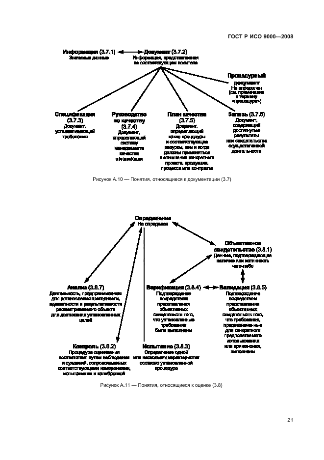
2.7.1 Значение документации
Документация дает возможность передать смысл и последовательность действий и способствует:
a) достижению соответствия требованиям потребителя и улучшению качества:
b) обеспечению соответствующей подготовки кадров:
c) повторяемости и прослеживаемости.
d) обеспечению объективных свидетельств;
e) оцениванию результативности и постоянной пригодности системы менеджмента качоства.
Разработка документации не должна быть самоцелью, а должна добавлять ценность для ее пользователей.
2.7.2 Виды документов, применяемых в системах менеджмента качества
В системах менеджмента качества применяют следующие виды документов:
a) документы, предоставляющие согласованную информацию о системе менеджмента качества организации. предназначенную как для внутреннего, так и внешнего пользования (к таким документам относятся руководства по качеству);
b) документы, описывающие, как система менеджмента качества применяется к конкретной продукции. проекту или контракту (к таким документам относятся планы качества);
c) документы, устанавливающие требования (к таким документам относятся спецификации);
d) документы, содержащие рекомендации или предложения (к таким документам относятся методики);
e) документы, содержащие информацию о том. как последовательно выполнять действия и процессы (такие документы могут включать в себя документированные процедуры, рабочие инструкции и чертежи);
f) документы, содержащие объективные свидетельства выполненных действий или достигнутых результатов (к таким документам относятся записи).
Каждая организация опредепяет объем необходимой документации и ее носители. Это зависит от таких факторов, как вид и размер организации, сложность и взаимодействие процессов, сложность продукции. требования потребителей и соответствующие обязательные требования, продемонстрированные способности персонала, а также от степени, до которой необходимо подтверждать выполнение требований к системе менеджмента качества.
2.8 Оценивание систем менеджмента качества
2.8.1 Оценивание процессов системы менеджмента качества
В процессе оценивания систем менеджмента качества должны быть получены ответы на следующие четыре основных вопроса в отношении каждого оцениваемого процесса:
a) выявлен и определен ли соответствующим образом процесс?
b) распределена ли ответственность?
c) внедрены и поддерживаются ли в рабочем состоянии процедуры?
d) обеспечивает ли процесс достижение требуемых результатов?
Совокупные ответы на приведенные выше вопросы могут определить розупьтаты оценивания. Оценивание системы менеджмента качества может различаться по области применения и включать в себя такие виды деятельности как аудит (проверку) и анализ системы менеджмента качества, а также самооценку.
2.8.2 Аудит (проверка) системы менеджмента качества
Аудиты (проверки) (далее — аудиты) применяют для определения степени выполнения требований, предъявляемых к системе менеджмента качества. Наблюдения аудитов используются для оценивания результативности системы менеджмента качества и определения возможностей для улучшения.
Аудиты, проводимые первой стороной (самой организацией) или от ее имени для внутренних целей, могут служить основой для декларирования организацией о своем соответствии.
Аудиты, проводимые второй стороной, могут проводиться как потребителями организации, так и другими лицами от имени потребителей.
Аудиты, проводимые третьей стороной, осуществляются внешними независимыми организациями. Такие организации, обычно имеющие аккредитацию, проводят сертификацию или регистрацию на соответствие требованиям, например требованиям ИСО 9001:2000.
ИС0 19011:2002 содержит методические указания по аудиту.
4
ГОСТ Р ИСО 9000-2008
2.8.3 Анализ системы менеджмента качества
Одна из задач высшего руководства — проведение регулярного систематического оценивания пригодности. адекватности, результативности и эффективности системы менеджмента качества с учетом политики и целей в области качества. Этот анализ может включать в себя рассмотрение необходимости адаптации политики и целей в области качества в ответ на изменение потребностей и ожиданий заинтересованных сторон, а также определение необходимых действий.
При анализе системы менеджмента качества наряду с другими источниками информации следует использовать отчеты по проведенным аудитам.
2.8.4 Самооценка
Самооценка организации представляет собой всесторонний и систематический анализ деятельности организации и результатов в сравнении с системой менеджмента качества или моделью совершенства.
Самооценка может дать общее представление о деятельности организации и уровне развития системы менеджмента качества, а также помогает определить области, нуждающиеся в улучшении, и приоритеты.
2.9 Постоянное улучшение
Целью постоянного улучшения системы менеджмента качества является увеличение возможности повышения удовлетворенности потребителей и других заинтересованных сторон. Действия по улучшению включают в себя:
a) анализ и оценку существующего положения для определений областей для улучшения;
b) установление целей улучшения;
c) поиск возможных решений для достижения целей;
d) оценивание и выбор решений:
e) выполнение выбранных решений;
f) измерение, проверку, анализ и оценку результатов выполнения для определения того, достигнуты ли цели:
д) оформление изменений.
Результаты анализируют с целью определения дальнейших возможностей для улучшения. Таким образом, улучшение является постоянным действием. Обратная связь с потребителями и другими заинтересованными сторонами, аудиты и анализ системы менеджмента качества могут также использоваться для определения возможностей улучшения.
2.10 Роль статистических методов
Использование статистических методов может помочь в понимании изменчивости и. следовательно, может помочь организации в решении проблем и повышении результативности и эффективности. Эти методы также способствуют лучшему применению имеющихся данных в процессе принятия решений.
Изменчивость можно наблюдать в ходе и результатах многих видов деятельности, даже в условиях очевидной стабильности. Такую изменчивость можно проследить в измеряемых характеристиках продукции и процессов. Ее наличие можно заметить на различных стадиях жизненного цикла продукции, от исследования рынка до обслуживания потребителей и утилизации продукции.
Применение статистических методов помогает измерять, описывать, анализировать, интерпретировать и моделировать такую изменчивость, даже при относительно ограниченном количестве данных. Статистический анализ таких данных может помочь лучше понять природу, масштаб и причины изменчивости, способствуя решению и даже предупреждению проблем, которые могут быть результатом такой изменчивости, а также постоянному улучшению.
Методические указания по применению статистических методов в системе менеджмента качества приведены в ИСО/Т010017:2003.
2.11 Направленность систем менеджмента качества и других систем менеджмента
Система менеджмента качества является частью системы менеджмента организации, которая направлена на достижение результатов, в соответствии с целями в области качества для удовлетворения потребностей, ожиданий и требований заинтересованных сторон. Цели в области качества дополняют другие цели организации, связанные с развитием, финансированием, рентабельностью, охраной окружающей среды, а также условий труда и безопасности персонала. Различные части системы менеджмента организации могут быть интегрированы вместе с системой менеджмента качества в единую систему менеджмента, использующую общие элементы. Это может облегчить планирование, выделение ресурсов, определение дополнительных целей и оценку общей результативности организации.
Система менеджмента организации может быть оценена на соответствие собственным требова-
ГОСТ Р ИСО 9000-2008
ниям организации. Она может быть также проверена на соответствие требованиям ИСО 9001:2000 и ИСО 14001:2004. Эти аудиты могут проводиться как отдельно, так и совместно.
2.12 Взаимосвязь между системами менеджмента качества и моделями совершенства
Подходы к внедрению и поддержанию систем менеджмента качества, приведенные в семействе стандартов ИСО 9000. и модели совершенства основаны на общих принципах. Оба этих подхода:
a) дают возможность организации выявить свои сильные и слабые стороны;
b) содержат положения по оцениванию в сравнении с общими моделями:
c) обеспечивают основу для постоянного улучшения:
d) включают в себя способы внешнего признания.
Различие между подходами к внедрению и поддержанию систем менеджмента качества семейства ИСО 9000 и моделях совершенства заключается в их областях применения. Стандарты семейства ИСО 9000 устанавливают требования к системам менеджмента качества и рекомендации по улучшению деятельности: оценивание систем менеджмента качества устанавливает выполнение этих требований. Модели совершенства содержат критерии, позволяющие проводить сравнительную оценку деятельности организации, которые применимы ко всем видам деятельности и ко всем заинтересованным сторонам. Критерии оценивания, применяемые в моделях совершенства, обеспечивают организации основу для сравнения ее деятельности с деятельностью других организаций.
3 Термины и определения
Термин, определяемый в каком-либо другом месте настоящего раздела, выделен жирным шрифтом. За ним в скобках следует его порядковый номер. Такой выделенный жирным шрифтом термин может быть заменен в определении его собственным определением. Например:
• продукция (3.4.2) определена как «результат процесса (3.4.1)»;
* процесс определен как «(совокупность взаимосвязанных или взаимодействующих видов деятельности, преобразующих входы в выходы».
Если термин «процесс» заменить его собственным определением, то:
— продукция может быть определена как «результат совокупности взаимосвязанных или взаимодействующих видов деятельности, преобразующих входы в выходы».
Если понятие имеет специальное значение в конкретном контексте, то область использования обозначена угловыми скобками (<>) перед определением.
Пример — В контексте термина аудит, введенный термин технический эксперт означает:
3.9.11 технический эксперт: <Аудит> Лицо, обпадающее специальными знаниями или опытом, необходимыми группе по аудиту (3.9.10).
3.1 Термины, относящиеся к качеству
3.1.1 качество (quality): Степень соответствия совокупности присущих характеристик (3.5.1) требованиям (3.1.2).
Примечания
1 Термин «качество» может применяться с такими прилагательными, как плохое, хорошее или превосходное.
2 Термин «присущий» являющийся противоположным термину «присвоенный», означает имеющийся в чем-то. особенно если это относится к постоянным характеристикам.
3.1.2 требование (requirement). Потребность или ожидание, которое установлено, обычно предполагается или является обязательным.
Примечания
1 Слова «обычно предполагается» означают, что это общепринятая практика организации (3.3.1). ее потребителей (3.3.5) и других заинтересованных сторон (3.3.7), когда предполагаются рассматриваемые потребности или ожидания.
2 Для обозначения конфетного вида требования могут применяться определяющие слова, например такие. как требование к продукции, требование к системе качества, требование потребителя.
3 Установленным является таков требование, которое определено, например в документе (3.7.2).
4 Требования могут выдвигаться различными заинтересованными сторонами.
5 Приведенное определение отличается от установленного в 3.12.1 Директивы ИСО/МЭК, часть 2.
6
ГОСТ Р ИСО 9000-2008
3.12.1 требование (requirement): Документально изложенный критерий, который должен быть выполнен. если требуется соответствие документу, и по которому не разрешены отклонения.
3.1.3 градация (grade): Класс, сорт, категория или разряд, соответствующий различным требованиям к качеству продукции (3.4.2). процессов (3.4.1) или систем (3.2.1), имеющих то же самое функциональное применение.
Пример — Класс авиабилета или категория гостиницы в справочнике гостиниц.
Примечание — При определения требования к качеству градация обычно устанавливается.
3.1.4 удовлетворенность потребителей (customer satisfaction): Восприятие потребителями степени выполнения их требований (3.1.2).
Примечания
1 Жалобы потребителей являются общим показателем низкой удовлетворенности потребителей, однако их отсутствие не обязательно предполагает высокую удовлетворенность потребителей.
2 Даже если требования потребителей были с ними согласованы и выполнены, это не обязательно обеспечивает высокую удовлетворенность потребителей.
3.1.5 возможности (capability): Способность организации (3.3.1). системы (3.2.1) или процесса (3.4.1) производить продукцию (3.4.2), которая будет соответствовать требованиям (3.1.2) к этой продукции.
Примечание — Термины, относящиеся к возможностям процесса в области статистики, определены в ИСО 3534-2:1993.
3.1.6 компетентность (competence): Продемонстрированная способность применять знания и навыки на практике.
Примечание — Понятие компетентности определено в настоящем стандарте в общем смысле. Употребление данного термина может иметь дополнительные особенности и быть уточнено в других документах.
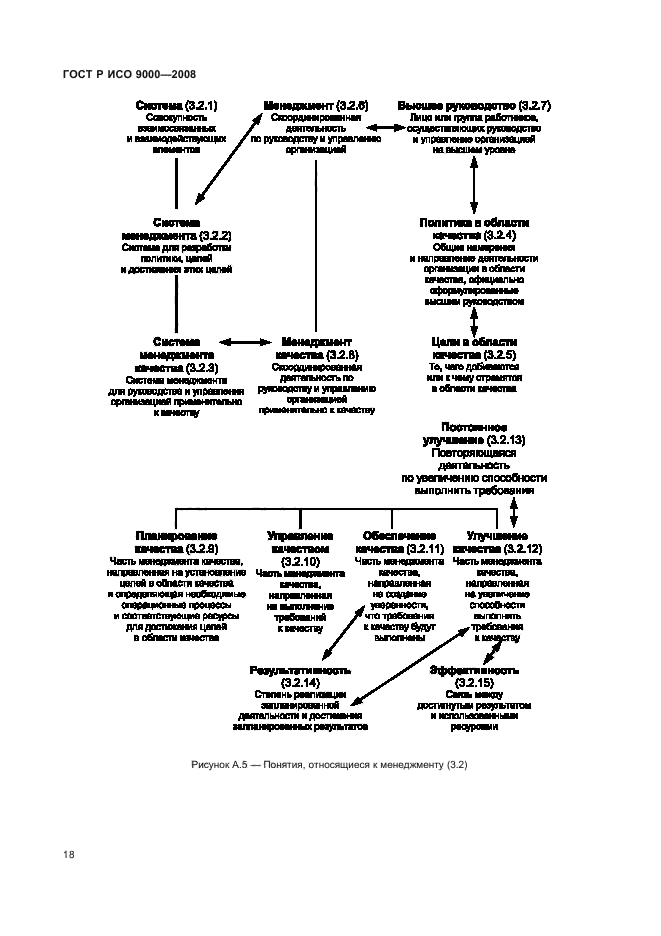
3.2 Термины, относящиеся к менеджменту
3.2.1 система (system): Совокупность взаимосвязанных и взаимодействующих элементов.
3.2.2 система менеджмента (management system): Система (3.2.1) для разработки политики и целей и достижения этих целей.
Примечание — Система менеджмента организации (3.3.1) может включать в себя различные системы менеджмента, такие как система менеджмента качества (3.2.3), система менеджмента финансового менеджмента или система экологического менеджмента.
3.2.3 система менеджмента качества (quality management system): Система менеджмента (3.2.2) для руководства и управления организацией (3.3.1) применительно к качеству (3.1.1).
3.2.4 политика в области качества (quality policy): Общие намерения и направление деятельности организации (3.3.1) в области качества (3.1.1). официально сформулированные высшим руководством
(3.2.7).
Примечания
1 Как правило, политика в области качества согласуется с общей политикой организации и обеспечивает основу для постановки целей в области качества (3.2.5).
2 Принципы менеджмента качества, изложенные в настоящем стандарте, могут служить основой для разработки политихи в области качества.
3.2.5 цели в области качества (quality objective): То, чего добиваются или к чему стремятся в области качества (3.1.1).
Примечания
1 Цели в области качества обычно базируются на политике организации в области качества (3.2.4).
2 Цели в области качества обычно устанавливаются для соответствующих подразделений и уровней организации (3.3.1).
3.2.6 менеджмент (management): Скоординированная деятельность по руководству и управлению организацие

