Акустика зданий. Методы расчета акустических характеристик зданий по характеристикам их элементов. Часть 6. Звукопоглощение в закрытых пространствах
На нашем сайте можно бесплатно скачать ГОСТ Р ЕН 12354-6-2012 в удобном формате. Узнать актуальный статус ГОСТА «Акустика зданий. Методы расчета акустических характеристик зданий по характеристикам их элементов. Часть 6. Звукопоглощение в закрытых пространствах» на 2016 год.
Скрыть дополнительную информацию
Выберите формат отображения документа:

Страница 1

Страница 2

Страница 3

Страница 4

Страница 5

Страница 6

Страница 7

Страница 8

Страница 9

Страница 10

Страница 11

Страница 12

Страница 13

Страница 14

Страница 15

Страница 16

Страница 17

Страница 18

Страница 19

Страница 20

Страница 21

Страница 22

Страница 23

Страница 24

Страница 25

Страница 26

Страница 27

Страница 28

Страница 29

Страница 30

Страница 31

Страница 32

Страница 33

Страница 34

Страница 35
ФЕДЕРАЛЬНОЕ АГЕНТСТВО ПО ТЕХНИЧЕСКОМУ РЕГУЛИРОВАНИЮ И 1ЧЕТРОЛОГИН
ГОСТ Р ЕН
НАЦИОНАЛЬНЫМ 12354-6-
СТАНДАРТ 2012
РОССИЙСКОЙ ФЕДЕРАЦИИ
Акустика зданий
МЕТОДЫ РАСЧЕТА АКУСТИЧЕСКИХ ХАРАКТЕРИСТИК ЗДАНИЙ ПО ХАРАКТЕРИСТИКАМ ИХ ЭЛЕМЕНТОВ
Часть 6
Звукопоглощение в закрытых пространствах
EN 12354-6:2004
Building acoustics — Estimation of acoustic performance of buildings from the performance of elements — Part 6: Sound absorption in enclosed spaces
(IDT)
Издание официальное
Москва Стандарт («форм 2013
Предисловие
Цели и принципы стандартизации в Российской Федерации установлены Федеральным законом от 27 декабря 2002 г. № 184-ФЗ «О техническом регулировании», а правила применения национальных стандартов Российской Федерации — ГОСТ Р 1.0 — 2004 «Стандартизация в Российской Федерации. Основные положения»
Сведения о стандарте
1 ПОДГОТОВЛЕН Автономной некоммерческой организацией «Научно-исследовательский центр контроля и диагностики технических систем» (АНО «НИЦ КД») на основе собственного аутентичного перевода стандарта, указанного в пункте 4
2 ВНЕСЕН Техническим комитетом по стандартизации ТК 358 «Акустика»
3 УТВЕРЖДЕН И ВВЕДЕН В ДЕЙСТВИЕ Приказом Федерального агентства по
техническому регулированию и метрологии от 20 г. №
4 Настоящий стандарт идентичен европейскому стандарту ЕН 12354-6:2004 «Акустика зданий. Оценка акустических характеристик зданий по характеристикам их элементов. Часть 6. Звукопоглощение в закрытых пространствах» (EN 12354-6:2004 «Building acoustics. Estimation of acoustic performance of buildings from the performance of elements. Part 6. Sound absorption in enclosed spaces»).
При применении настоящего стандарта рекомендуется использовать вместо ссылочных международных стандартов соответствующие им национальные стандарты Российской Федерации и межгосударственные стандарты, сведения о которых приведены в дополнительном приложении ДА 5 ВВЕДЕН ВПЕРВЫЕ
Информация об изменениях к настоящему стандарту публикуется в ежегодно издаваемом информационном указателе «Национальные стандарты», а текст изменений и поправок- в ежемесячно издаваемых информационных указателях «Национальные стандарты». В случае пересмотра (замены) или отмены настоящего стандарта соответствующее уведомление будет опубликовано в ежемесячно издаваемом информационном указателе «Национальные стандарты». Соответствующая информация, уведомление и тексты размещаются также в информационной системе общего пользования- на официальном сайте Федерального агентства по техническое регулированию и метрологии в сети Интернет
© Стандартинформ, 2013
Настоящий стандарт не может быть полностью или частично воспроизведен, тиражирован и распространен в качестве официального издания без разрешения Федерального агентства по техническому регулированию и метрологии
ГОСТ РЕН 12354-6-2012
Содержание
1 Область применения…………………………………………………………………………….
2 Нормативные ссылки…………………………………………………………………………….
3 Термины и определения………………………………………………………………………..
4 Модели расчета…………………………………………………………………………………….
4.1 Общие положения……………………………………………………………………………
4.2 Исходные данные……………………………………………………………………………
4.3 Определение суммарной эквивалентной площади звукопоглощения……
4.4 Определение времени реверберации………………………………………….
4.5 Особенности расчета в частных случаях……………………………………….
4.6 Ограничения………………………………………………………………………..
5 Точность расчетов……………………………………………………………………..
Приложение А (обязательное) Перечень обозначений……………………………..
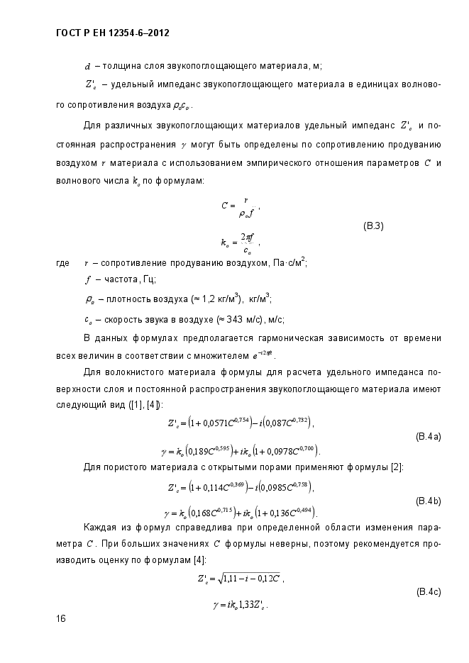
Приложение В (справочное) Звукопоглощение материалов……………………..
Приложение С (справочное) Звукопоглощение объектов………………………….
Приложение D (справочное) Расчет для помещений неправильной формы
и/или неравномерного распределения звукопоглощения………
Приложение Е (справочное) Пример расчета………………………………………
Приложение ДА (справочное) Сведения о соответствии ссылочных международных стандартов национальным стандартам Российской Федерации (и действующим в этом качестве
межгосударственным стандартам)……………………………………
Библиография…………………………………………………………………………………………..
ГОСТ P EH 12354-6-2012
в жилых и офисных помещениях. В таких помещениях звукопоглощением воздухом можно пренебречь, а коэффициент объемного заполнения, как правило, у <0J05 для свободных помещений и 0,05 < у <0,2 для меблированных;
-в помещениях с инженерным оборудованием или механизмами, даже акустически жесткими, влияние коэффициента объемного заполнения также значительно, как звукопоглощение воздухом. Однако модель неприменима, если коэффициент объемного заполнения велик и вследствие этого свободное от оборудования пространство не может рассматриваться как единое целое (см. приложение D);
-жесткие объекты или группы объектов существенно влияют на звуковое поле лишь в случае, когда их размеры превышают длину звуковой волны. Поэтому объектами с размерами менее 1 м можно пренебречь;
— в пространствах общего пользования, таких как лестничные пролеты и площадки здания или коридоры (холлы), оценка времени реверберации будет менее точной. В таких пространствах вместо времени реверберации целесообразнее указывать коэффициент звукопоглощения.
4.6 Ограничения
Расчетная модель для эквивалентной площади звукопоглощения не зависит от вида закрытого, хотя результирующие уровни звукового давления будут зависеть от вида и формы пространства.
Метод расчета времени реверберации распространяется на закрытые пространства, имеющие следующие свойства:
— пространство должно быть соразмерным, т. е. ни один его линейный размер не должен более чем в пять раз превышать любой другой его размер;
— пространство должно обладать равномерным распределением звукопоглощения, т. е. для любой пары противоположных поверхностей коэффициент звукопоглощения не должен отличаться более чем в 3 раза, исключая случай наличия звукорассеивающих объектов;
— пространство должно содержать малое число объектов, чтобы коэффициент объемного заполнения был менее 0,2.
При невыполнении данных условий время реверберации может оказаться более расчетного. Рекомендации по определению времени реверберации в таких ситуациях приведены в приложении D.
8
ГОСТ РЕН 12354-6-2012
5 Точность расчетов
Точность расчетов зависит от точности исходных данных, соответствия натурных условий и модели .типа элементов и их соединений, геометрической конфигурации и качества изготовления элементов зданий. Поэтому не представляется возможным установить точность расчетов для всех случаев. Данные по точности расчетов должны накапливаться с целью последующего сравнения результатов модельных расчетов с результатами натурных измерений. Однако и при недостаточном обьеме опытных данных отмечают, что при слабодиффузном звуковом поле (из-за неправильной формы помещения, неравномерного распределения звукопоглощения, малого числа звукорассеивающих обьектов или малого числа мод) фактическое время реверберации в два раза больше расчетного значения. Увеличение степени диффузно-сти звукового поля, например, путем размещения большего числа звукорассеивающих обьектов, существенно снижает указанное различие.
При расчетах целесообразно варьировать исходные данные, если имеются сомнения относительно их достоверности, особенно в сложных ситуациях с нетипичными элементами зданий. При надлежащем выполнении указанные меры обеспечивают ожидаемую точность расчетов.
9
ГОСТ P EH 12354-6-2012
Приложение А (обязательное) Перечень обозначений
|
Таблица А.1- Перечень обозначений |
|||||||||||||||||||||||||||||||||||||||||||||
|
ГОСТ РЕН 12354-6-2012
Продолжение таблицы А.1
|
Обозначение |
Физическая величина |
Единица измерения |
|
frtf |
Опорная частота ( = 1000 Гц) |
гц |
|
ft |
Переходная частота |
гц |
|
i |
Индекс (номер) звукопоглощающей поверхности |
— |
|
j |
Индекс (номер) звукопоглощающего объекта, индекс подпространства |
— |
|
к |
Индекс группы звукопоглощающих объектов, индекс источников, индекс подпространства |
— |
|
К |
Волновое число (= 2л/1 /с0) |
mj |
|
Уровень звукового давления в подпространстве 5 |
дБ относительно 20 мкПа |
|
|
L,, |
Уровень звукового давления для приповерхностного звукового поля х; аналогично индексы у, z и d для приповерхностного звукового поля у и z и диффузного звукового ПОЛЯ |
дБ относительно 20 мкПа |
|
V* L, B,H |
Уровеньзвуковой мощности источника к Длина, ширина и высота прямоугольного замкнутого пространства |
дБ относительно 1 пВт м |
|
I* |
Опорная длина (=1 м) |
м |
|
m |
Коэффициент затухания звуковой мощности в воздухе |
(Нп)м’1 |
|
Nx,Ny,N, |
Относительное число мод, скользящих по поверхностям, перпендикулярным к соответствующим осям ох, о у, OZ |
— |
|
n |
Число звукопоглощающих поверхностей, число подпространств j |
— |
|
о |
Число звукопоглощающих объектов |
— |
|
P |
Число групп звукопоглощающих объектов |
— |
|
Po |
Опорное значение звукового давления {р0 =20мкПа) |
Па |
|
r |
Сопротивление продуванию воздухом |
Па-с/м** |
|
rv |
Коэффициент отражения звукового давления в плоской звуковой волне, падающей под углом <р |
— |
|
h |
Расстояние от источника шума к до контрольной точки в подпространстве |
м |
|
j |
Число подпространств в помещении неправильной формы |
— |
|
*г |
Площадь поверхности i |
м2 |
11
ГОСТ P EH 12354-6-2012
Продолжение таблицы А.1
|
Обозначение |
Физическая величина |
Единица измерения |
|
S* |
Площадь поверхности, покрываемая группой объектов к |
,, |
|
Площадь воображаемой поверхности, общей для подпространств s и j |
м2 |
|
|
Т |
Время реверберации |
с |
|
TJy,TtJ, |
Время реверберации для мод в направлениях, соответствующих осям ox, оу, OZ и диф ф узному полю в замкнутом пространстве |
с |
|
т+ |
Эффективное время реверберации в замкнутом пространстве с учетом мод в трех направлениях |
с |
|
V |
Объем свободного помещения |
MJ |
|
к |
Объем подпространства s |
м3 |
|
Объем объекта или группы объектов |
м3 |
|
|
v*u |
Объем объекта j |
м3 |
|
Объем группы объектов к |
м3 |
|
|
w, |
Звуковая мощность реверберационного звукового поля в подпространстве s |
Вт |
|
К |
Опорная звуковая мощность (И^ = 1 пВт) |
Вт |
|
W, |
Плотность звуковой энергии в подпространстве 5 |
Дж/ м3 |
|
Расстояние в трех направлениях в прямоугольном замкнутом пространстве |
м |
|
|
т |
Удельный импеданс поверхности в единицах волнового сопротивления воздухар0с0 |
— |
|
Удельный импеданс звукопоглощающего материала в единицах волнового сопротивления воздуха р0с0 |
— |
|
|
a, |
Ко эф ф и ци ент звуко погл още ния |
— |
|
“.л |
Коэффициент звукопоглощения поверхности i |
— |
|
«л* |
Коэффициент звукопоглощения группы объектов к |
— |
|
Средний коэффициент звукопоглощения подпространства s |
— |
|
|
Коэффициент звукопоглощения плоской звуковой волны, падающей под углом <р |
— |
|
|
У |
Постоянная распространения звукопоглощающего материала |
мА |
12
ГОСТ РЕН 12354-6-2012
Окончание таблицы А.1
|
Обозначение |
Физическая величина |
Единица измерения |
|
<5,0 |
Коэффициент рассеяния для поверхности х = 0; то же с индексами для поверхностей x = L;y = 0;y=B;z = 0;z=H соответственно |
— |
|
<Р |
Угол падения плоской волны |
рад |
|
Ро |
Плотность воздуха |
кг/ м3 |
|
X |
Коэффициент затухания различной природы при прямом распространения звука, например при экранировании и направленном излучении |
— |
|
V |
Коэффициент объемного заполнения |
— |
13
ГОСТ P EH 12354-6-2012
Приложение В (справочное)
Звукопоглощение материалов
В.1 Примеры
Коэффициенты звукопоглощения для некоторых распространенных видов поверхностей здания, измеренные в соответствии с ЕН ИСО 354, приведены в таблице В.1. Данные значения можно рассматривать кактипичные минимальные значения.
|
Таблица В.1 — Типичные значения для коэффициента звукопоглощения сс, |
||||||||||||||||||||||||||||||||||||||||||||||||||||||||||||||||||||||||||||||||||||
|
||||||||||||||||||||||||||||||||||||||||||||||||||||||||||||||||||||||||||||||||||||
14
в жилых и офисных помещениях. В таких помещениях звукопоглощением воздухом можно пренебречь, а коэффициент объемного заполнения, как правило, у <0J05 для свободных помещений и 0,05 < у <0,2 для меблированных;
-в помещениях с инженерным оборудованием или механизмами, даже акустически жесткими, влияние коэффициента объемного заполнения также значительно, как звукопоглощение воздухом. Однако модель неприменима, если коэффициент объемного заполнения велик и вследствие этого свободное от оборудования пространство не может рассматриваться как единое целое (см. приложение D);
-жесткие объекты или группы объектов существенно влияют на звуковое поле лишь в случае, когда их размеры превышают длину звуковой волны. Поэтому объектами с размерами менее 1 м можно пренебречь;
— в пространствах общего пользования, таких как лестничные пролеты и площадки здания или коридоры (холлы), оценка времени реверберации будет менее точной. В таких пространствах вместо времени реверберации целесообразнее указывать коэффициент звукопоглощения.
4.6 Ограничения
Расчетная модель для эквивалентной площади звукопоглощения не зависит от вида закрытого, хотя результирующие уровни звукового давления будут зависеть от вида и формы пространства.
Метод расчета времени реверберации распространяется на закрытые пространства, имеющие следующие свойства:
— пространство должно быть соразмерным, т. е. ни один его линейный размер не должен более чем в пять раз превышать любой другой его размер;
— пространство должно обладать равномерным распределением звукопоглощения, т. е. для любой пары противоположных поверхностей коэффициент звукопоглощения не должен отличаться более чем в 3 раза, исключая случай наличия звукорассеивающих объектов;
— пространство должно содержать малое число объектов, чтобы коэффициент объемного заполнения был менее 0,2.
При невыполнении данных условий время реверберации может оказаться более расчетного. Рекомендации по определению времени реверберации в таких ситуациях приведены в приложении D.
8
ГОСТ РЕН 12354-6-2012
5 Точность расчетов
Точность расчетов зависит от точности исходных данных, соответствия натурных условий и модели .типа элементов и их соединений, геометрической конфигурации и качества изготовления элементов зданий. Поэтому не представляется возможным установить точность расчетов для всех случаев. Данные по точности расчетов должны накапливаться с целью последующего сравнения результатов модельных расчетов с результатами натурных измерений. Однако и при недостаточном объеме опытных данных отмечают, что при слабодиффузном звуковом поле (из-за неправильной формы помещения, неравномерного распределения звукопоглощения, малого числа звукорассеивающих объектов или малого числа мод) фактическое время реверберации в два раза больше расчетного значения. Увеличение степени диффузно-сти звукового поля, например, путем размещения большего числа звукорассеивающих объектов, существенно снижает указанное различие.
При расчетах целесообразно варьировать исходные данные, если имеются сомнения относительно их достоверности, особенно в сложных ситуациях с нетипичными элементами зданий. При надлежащем выполнении указанные меры обеспечивают ожидаемую точность расчетов.
9
ГОСТ P EH 12354-6-2012
Приложение A (обязательное) Перечень обозначений
Таблица А.1- Перечень обозначений
|
Обозначение |
Физическая величина |
Единица измерения |
|
А |
Суммарная эквивалентная площадь звукопоглощения в закрытом пространстве |
м2 |
|
Aaj |
Эквивалентная площадь звукопоглощения объекта |
м2 |
|
Ai).) |
Эквивалентная площадь звукопоглощения объекта j |
м2 |
|
A k).k |
Эквивалентная площадь звукопоглощения группы объектов к |
м2 |
|
Aij.> ■ Аьц> < Aty.s ■ ■Ajty.cmfref |
Эквивалентная площадь звукопоглощения объектов вблизи соответствующих поверхностей х = 0. х = L, y = 0,y=B,z = 0,z = H ив центральной части помещения |
м2 |
|
Ami ‘ АтВ‘ А шн |
Эквивалентная площадь звукопоглощения поверхностей х = L, у = В, z = Н, соответственно. и т. п. |
м2 |
|
К |
Эквивалентная площадь звукопоглощения воздухом |
м2 |
|
А’А’А’ А |
Эквивалентная площадь звукопоглощения приповерхностных звуковых полей для поверхностей, перпендикулярных соответственно осям ox, оу, oz и диффузного поля |
м2 |
|
А |
Эквивалентная площадь звукопоглощения поверхностей и объектов в подпространстве S |
м2 |
|
а\,а’уА’3,А |
Взаимные площади звукопоглощения, обусловленные взаимным обменом энергией ме>кду приповерхностными звуковыми полями х, у, z и диф ф узным звуковым полем |
м2 |
|
АЛ АЛ |
Эффективная площадь звукопоглощения приповерхностных звуковых полей для поверхностей, перпендикулярных соответственно осям ох, оу, oz и диффузного поля |
м2 |
|
А’.и |
Эф ф екгивная площадь звукопоглощения в закрытом пространстве ниже частоты/, |
м2 |
|
С Со d |
Безразмерный параметр звукопоглощения материала (=alf^f) Скорость звука в воздухе Толщина слоя звукопоглощающего материала |
м/с м |
|
/ |
Частота |
гц |
10
ГОСТ РЕН 12354-6-2012
Продолжение таблицы А.1
|
Обозначение |
Физическая величина |
Единица измерения |
|
и |
Опорная частота ( = 1000 Гц) |
гц |
|
ft |
Переходная частота |
гц |
|
I |
Индекс (номер) звукопоглощающей по-верхности |
— |
|
) |
Индекс (номер) звукопоглощающего объекта, индекс подпространства |
— |
|
к |
Индекс группы звукопоглощающих объектов, индекс источников, индекс подпространства |
— |
|
К |
Волновое число (= /с„) |
м» |
|
L,, |
Уровень звукового давления в подпространстве 5 |
дБ относительно 20 мкПа |
|
L>, |
Уровень звукового давления для приповерхностного звукового поля х; аналогично индексы у, z и d для приповерхностного звукового поля у и z и диффузного звукового ПОЛЯ |
дБ относительно 20 мкПа |
|
L,B,H |
Уровеньзвуковой мощности источника к Длина, ширина и высота прямоугольного замкнутого пространства |
дБ относительно 1 пВт м |
|
W |
Опорная длина (=1 м) |
м |
|
m |
Коэффициент затухания звуковой мощности в воздухе |
(Н п)ми |
|
Относительное число мод, скользящих по поверхностям, перпендикулярным к соответствующим осям ох, оу, OZ |
— |
|
|
n |
Число звукопоглощающих поверхностей, число подпространств j |
— |
|
о |
Число звукопоглощающих объектов |
— |
|
P |
Число групп звукопоглощающих объектов |
— |
|
Po |
Опорное значение звукового давления {р0 = 20мкПа) |
Па |
|
r |
Сопротивление продуванию воздухом |
Пас/м^ |
|
г* |
Коэффициент отражения звукового давления в плоской звуковой волне, падающей под углом <р |
— |
|
Tk |
Расстояние от источника шума к до контрольной точки в подпространстве |
м |
|
s |
Число подпространств в помещении неправильной формы |
— |
|
St |
Площадь поверхности i |
м2 |
11
ГОСТ P EH 12354-6-2012
Продолжение таблицы А. 1
|
Обозначение |
Физическая величина |
Единица измерения |
|
Площадь поверхности, покрываемая группой объектов к |
м2 |
|
|
Площадь воображаемой поверхности, общей для подпространств 5 и j |
м2 |
|
|
Т |
Время реверберации |
с |
|
ТкТ,,Та.ТЛ |
Время реверберации для мод в направлениях, соответствующих осям ox, оу, OZ и диф ф узному полю в замкнутом пространстве |
с |
|
Эффективное время реверберации в замкнутом пространстве с учетом мод в трех направлениях |
с |
|
|
V |
Обьем свободного помещения |
м3 |
|
К |
Объем подпространства s |
м3 |
|
Объем объекта или группы объектов |
м3 |
|
|
Объем объекта j |
м3 |
|
|
к,. |
Объем группы объектов к |
м3 |
|
IV, |
Звуковая мощность реверберационного звукового поля в подпространстве s |
Вт |
|
к |
Опорная звуковая мощность [Wo = 1 пВт) |
Вт |
|
W| |
Плотность звуковой энергии в подпространстве 5 |
Дж/ м3 |
|
*>y>z |
Расстояние в трех направлениях в прямоугольном замкнутом пространстве |
м |
|
Т |
Удельный импеданс поверхности в единицах волнового сопротивления воздухар0с0 |
— |
|
Z’. |
Удельный импеданс звукопоглощающего материала в единицах волнового сопротивления воздуха р0с0 |
— |
|
a, |
Ко эф ф и ци ент звуко погл още ния |
— |
|
Коэффициент звукопоглощения поверхности i |
— |
|
|
Коэффициент звукопоглощения группы объектов к |
— |
|
|
<*, |
Средний коэффициент звукопоглощения подпространства s |
— |
|
Коэффициент звукопоглощения плоской звуковой волны, падающей под углом <р |
— |
|
|
У |
Постоянная распространения звукопоглощающего материала |
мА |
12
ГОСТ РЕН 12354-6-2012
Окончание таблицы А.1
|
Обозначение |
Физическая величина |
Единица измерения |
|
<5,0 |
Коэффициент рассеяния для поверхности х = 0; то же с индексами для поверхностей x = L;y = 0;y=B;z = 0;z=H соответственно |
— |
|
<Р |
Угол падения плоской волны |
рад |
|
Ро |
Плотность воздуха |
кг/ м3 |
|
X |
Коэффициент затухания различной природы при прямом распространения звука, например при экранировании и направленном излучении |
— |
|
V |
Коэффициент объемного заполнения |
— |
13
Приложение В (справочное)
Звукопоглощение материалов
В.1 Примеры
Коэффициенты звукопоглощения для некоторых распространенных видов поверхностей здания, измеренные в соответствии с ЕН ИСО 354, приведены в таблице В.1. Данные значения можно рассматривать кактипичные минимальные значения.
Таблица В.1 — Типичные значения для коэффициента звукопоглощения aJ
|
Среднегеометрическая частота октавной |
||||||
|
Материал (конструкция) |
полосы, Гц |
|||||
|
125 |
250 |
500 |
1000 |
2000 |
4000 |
|
|
Бетон, от штукатуренный кирпич |
0 J01 |
0,01 |
0,01 |
0,02 |
0,02 |
0,03 |
|
Кирпичная кладка, неоштукатуренная |
0 J02 |
0,02 |
0,03 |
0,04 |
0,05 |
0,07 |
|
Жесткие напольные покрытия (например, ПВХ, паркет) по тяже- |
0,02 |
0,03 |
0,04 |
0 J05 |
0,05 |
0,06 |
|
лому полу |
||||||
|
Мягкое покрытие по тяжелому полу; толщина < 5мм |
0 ;02 |
0,03 |
0,06 |
0,15 |
0,30 |
0,40 |
|
Мягкое покрытие по тяжелому полу; толщина > 10 мм |
0 J04 |
0,08 |
0,15 |
озо |
0,45 |
0,55 |
|
Деревянный пол, паркет по деревянному настилу |
0,12 |
0,10 |
0,06 |
0 J05 |
0,05 |
0,06 |
|
Окна,застекленный фасад |
0,12 |
0,08 |
0,05 |
0 J04 |
0,03 |
0,02 |
|
Двери деревянные |
0,14 |
0,10 |
0,08 |
0 J08 |
0,08 |
0,08 |
|
Сетчатый занавес; на расстоянии от 0 до 200 мм перед жесткой поверхностью*) |
0 J05 |
0,04 |
0,03 |
0 J02 |
0,02 |
0,02 |
|
Занавес с поверхностной плотностью менее 0,2 кг/м2; на расстоянии от 0 до 200 мм перед жесткой поверхностью; (типичный минимум’) |
0,05 |
0,06 |
0,09 |
0,12 |
0,18 |
0,22 |
|
Занавес, тканый материал с поверхностной плотностью 0,4 кг/м2, сложенный или гофрированный в отношении более 1:3, на расстоянии от 0 до 200 мм перед жесткой поверхностью (типичный максимум) |
0,10 |
0,40 |
0,70 |
0 90 |
0,95 |
1,00 |
14
ГОСТ РЕН 12354-6-2012
Окончание таблицы В. 1
|
Материал (конструкция) |
Среднегеометрическая частота октавной полосы, Гц |
|||||
|
125 |
250 |
500 |
1000 |
2000 |
4000 |
|
|
Большие отверстия (наименьший размер более 1 м) |
1 ,00 |
1,00 |
1 ,00 |
1 00 |
1,00 |
1,00 |
|
Вентиля | ||||||
