Вибрация. Методы калибровки датчиков вибрации и удара. Часть 0. Общие положения

Страница 1

Страница 2

Страница 3

Страница 4

Страница 5

Страница 6

Страница 7

Страница 8

Страница 9

Страница 10

Страница 11

Страница 12

Страница 13

Страница 14

Страница 15

Страница 16

Страница 17

Страница 18

Страница 19

Страница 20

Страница 21

Страница 22

Страница 23

Страница 24

Страница 25

Страница 26

Страница 27

Страница 28

Страница 29

Страница 30

Страница 31

Страница 32
ГОСТ ИСО 5347-0-95 МЕЖГОСУДАРСТВЕННЫЙ СТАНДАРТ
ВИБРАЦИЯ
МЕТОДЫ КАЛИБРОВКИ ДАТЧИКОВ ВИБРАЦИИ И УДАРА
ЧАСТЬ 0. ОБЩИЕ ПОЛОЖЕНИЯ
Издание официальное
БЗ 1-95/41
МЕЖГОСУДАРСТВЕННЫЙ СОВЕТ ПО СТАНДАРТИЗАЦИИ, МЕТРОЛОГИИ И СЕРТИФИКАЦИИ Минск
ГОСТ ИСО 5347-0-95
Предисловие
1 РАЗРАБОТАН Техническим комитетом по стандартизации ТК
183 «Вибрация и удар»
ВНЕСЕН Госстандартом России
2 ПРИНЯТ Межгосударственным Советом по стандартизации, мет
рологии и сертификации (протокол № 8—95 от 12 октября 1995 г.)
За принятие проголосовали
|
Наименование государства |
Наименование национального органа по стандартизации |
|
Республика Белоруссия Республика Казахстан Российская Федерация Республика Таджикистан Туркменистан Украина |
Белстандарт Госстандарт Республики Казахстан Госстандарт России Таджикский государственный центр по стандартизации, метрологии и сертификации Туркменглавгосинспекция Госстандарт Украины |
3 Настоящий стандарт представляет собой полный аутентичный текст ИСО 5347—0—87 «Вибрация. Методы калибровки датчиков вибрации и удара. Часть 0. Общие положения»
4 ВВЕДЕН ВПЕРВЫЕ
5 Постановлением Комитета Российской Федерации по стандар
тизации, метрологии и сертификации от 30.05.96 № 339 межгосударственный стандарт ГОСТ ИСО 5347-0-95 введен в действие непосредственно в качестве государственного стандарта Российской Федерации с 1 июля 1997 г.
© И ПК Издательство стандартов, 1996
Настоящий стандарт не может быть полностью или частично воспроизведен, тиражирован и распространен в качестве официального издания на территории Российской Федерации без разрешения Госстандарта России
И
ГОСТ ИСО 5347-0-95
Содержание
1 Область применения………1
2 Нормативные ссылки………1
3 Определения………..1
4 Измеряемые характеристики……..4
4.1 Общие положения………4
4.2 Основные характеристики датчика……4
4.2.1 Амплитудно-частотная (АЧХ) и фазо-частотная (ФЧХ)
характеристики………4
4.2.2 Нелинейность амплитудной характеристики (АХ) . . 5
4.3 Характеристики влияния……..5
4.3.1 Температурная характеристика……5
4.3.2 Чувствительность пьезоэлектрических датчиков к перепаду температур………7
4.3.3 Относительная поперечная чувствительность датчика 8
4.3.4 Ротационная чувствительность датчика …. 9
4.3.5 Деформационная чувствительность датчика … 9
4.3.6 Магнитная чувствительность датчика…..10
4.3.7 Чувствительность датчика к крутящему моменту . . 10
4.3.8 Специальные условия окружающей среды . . .11
5 Методы калибровки………11
5.1 Общие положения………11
5.2 Калибровка абсолютными методами…..12
5.2.1 Калибровка методом измерения амплитуды перемеще
ния и частоты……….12
5.2.1.1 Общие положения………12
5.2.1.2 Теория идеального интерферометра…..13
5.2.1.3 Измерительная система…….16
5.2.2 Калибровка методом взаимности……16
5.2.3 Калибровка на центрифуге…….19
5.2.3.1 Одинарная центрифуга…….19
5.2.3.2 Наклонная центрифуга…….22
5.2.3.3 Двойная центрифуга……..22
5.2.4 Гравитационная калибровка (калибратор с поворотной опорой)……….23
5.2.5 Калибровка методом удара . . . ……24
5.3 Калибровка методом сличения…….27
ГОСТ ИСО 5347-0-95
МЕЖГОСУДАРСТВЕННЫЙ СТАНДАРТ
Вибрация
МЕТОДЫ КАЛИБРОВКИ ДАТЧИКОВ ВИБРАЦИИ И УДАРА Часть 0. Общие положения
Vibration. Methods for the calibration of vibration and shock pick-ups. Part 0. Basic concepts
Дата введения 1997—07—01
1 ОБЛАСТЬ ПРИМЕНЕНИЯ
Настоящий стандарт распространяется на датчики (преобразователи) ускорения, скорости и перемещения линейной вибрации и удара и устанавливает основные положения методов их калибровки.
Стандарт не распространяется на датчики угловой вибрации, а также датчики силы, давления и деформации, даже в том случае, если они могут быть калиброваны подобными методами.
2 НОРМАТИВНЫЕ ССЫЛКИ
В настоящем стандарте использована ссылка на ГОСТ 24346-80 Вибрация. Термины и определения.
3 ОПРЕДЕЛЕНИЯ
Термины, применяемые в настоящем стандарте, и их определения — по ГОСТ 24346 и приведенные ниже.
3.1 Датчик — устройство, предназначенное для преобразования измеряемого параметра механического движения, например, ускорения, в величину, удобную для измерения или записи.
Примечание — Датчик может включать в себя дополнительные устройства, обеспечивающие необходимое рабочее напряжение, индикацию или запись его выходного сигнала и др.
Издание официальное
ГОСТ ИСО 5347-0-95
3.1.1 Взаимный (обратимый) датчик — двусторонний электромеханический датчик, для которого отношение приложенного тока к возникающей силе (когда скорость движения датчика равна нулю) равно отношению приложенной скорости к возникающему напряжению (когда ток в датчике равен нулю). Такими датчиками являются электродинамический и пьезоэлектрический датчики.
3.1.2 Односторонний датчик — датчик, использующий тензо-чувствительные элементы, для которых электрическое возбуждение не вызывает ощутимый механический эффект в датчике.
3.2 Рабочий диапазон — диапазон частот или амплитуд, в котором датчик является линейным в пределах нормированных допусков.
3.3 Входной сигнал — сигнал, приложенный к входу датчика, например, затухающий сигнал, приложенный к его посадочной поверхности.
3.4 Выходной сигнал — сигнал, генерируемый датчиком, как отклик на входной сигнал.
3.5 Чувствительность (коэффициент преобразования) — для линейного датчика это отношение выходного сигнала к входному при синусоидальном воздействии, приложенном к посадочной поверхности вдоль оси чувствительности датчика. В общем случае, чувствительность включает в себя информацию как об амплитуде, так и о частоте и следовательно, является комплексной величиной, зависящей от частоты.
Синусоидальное входное движение может быть выражено следующими уравнениями:
5 = 5,£xp[/(co/‘ + cp1)] = 5,[cos(cor +
1)+/sm(1)]; (1)
v = ias= Vexp[j(a / + cp,+л/2)] =
= F[cos(co/ + ф1 + л/2) + /sin (со/ + ф1 + я/2)]; (2)
a — joov = Aexp\i((j)t+ (рх+п)]=
=A[cos(cD/ + (p1+7t) + /sin(co/ + ср. + л)]; (3)
x = Xexplj((ot+y2)]= J[cos(co/+
2)+/’sin((o/+(p,)], (4)
где s — комплексная величина перемещения; v — комплексная величина скорости;
2
ГОСТ ИСО 5347-0-95
а — комплексная величина ускорения; х — комплексная величина выходного сигнала;
S — амплитуда синусоидального перемещения;
V — амплитуда синусоидальной скорости;
А — амплитуда синусоидального ускорения;
X — амплитуда выходного сигнала;
© — круговая частота; cpj, Ф2 — фазовые углы; j — мнимая единица; t — время.
3.5.1 Чувствительность по перемещению ks в единицах выходного сигнала на метр рассчитывают по формуле
ks=«j = Ks exp [-j (cpi — cp2)], (5)
где Ks — амплитуда чувствительности по перемещению;
(ф1 — ф2) — сдвиг фаз.
3.5.2 Чувствительность по скорости ку в единицах выходного сигнала на м/с рассчитывают по формуле
kv=f = Kvexp[-J(
l-(p2+n/2)], (6)
где Ку — амплитуда чувствительности по скорости;
(ф2 — ф0 + л/2)— сдвиг фаз.
3.5.3 Чувствительность по ускорению ка в единицах выходного сигнала на м/с2 рассчитывают по формуле
ка=~Ка exp[-j{Ф1-Ф2 + К)], (7)
где Ка — амплитуда чувствительности по ускорению;
(ф1 — ф, + л) — сдвиг фаз.
Примечания
1 Обычно чувствительность по перемещению определяют для датчиков перемещения; чувствительность по скорости — для дар I и ко в скорости; чувствительность по ускорению — для датчиков ускорения. В общем случае амплитуды и фазовые углы чувствительности являются функциями частоты f = ю/2я.
ГОСТ ИСО 5347-0-95
2 Датчики перемещения, скорости и ускорения, чувствительность которых при достижении нулевого значения частоты не становится равной нулю, называют датчиками с нулевой частотной характеристикой (характеристикой постоянного тока). При постоянном ускорении частота и сдвиг фаз равны нулю. Примерами датчиков с нулевой частотной характеристикой являются датчики ускорения, использующие в качестве чувствительных элементов тензорезисторы, потенциометры, дифференциальные трансформаторы, устройства балансировки силы (серво) или другие аналогичные элементы. Сейсмические генераторные датчики, такие как пьезоэлектрические и электродинамические датчики, являются примером датчиков, не имеющих нулевой частотной характеристики.
3.6 Относительная поперечная чувствительность (относительный коэффициент поперечного преобразования) — отношение выходного сигнала датчика, ориентированного основной осью чувствительности перпендикулярно направлению входного сигнала, к выходному сигналу этого датчика, основная ось чувствительности которого направлена вдоль того же входного сигнала.
3.7 Генератор вибрации — любое устройство для создания и передачи контролируемого движения посадочной поверхности датчика.
Примечание — Генераторы вибрации также называют вибровозбудителями, вибраторами и вибростендами.
4 ИЗМЕНЯЕМЫЕ ХАРАКТЕРИСТИКИ
4.1 Общие положения
Основной целью калибровки датчика является определение его чувствительности в рабочем диапазоне частот и амплитуд для той степени свободы, в которой датчик предназначен использоваться. Кроме того, может быть важна информация о чувствительности датчика к движению в направлении других пяти степеней свободы. Например, для линейных датчиков ускорения необходимо знать их чувствительность к движению, перпендикулярному напраштению оси чувствительности и вращению. Другими важными факторами являются демпфирование, сдвиг фаз, нелинейность или вариация выходного сигнала при изменении амплитуды входного сигнала, чувствительность к воздействию температуры, давления и других внешних условий, таких, например, как движение соединительного кабеля.
4.2 Основные характеристики датчика
4.2.1 Амплитудно-частотная (ЛЧХ) и фазо-частотная (ФЧХ) характеристики
Чувствительность датчика определяют измерением параметров движения или входного сигнала, прикладываемого к датчику генерато-
4
ГОСТ ИСО 5347-0-95
ром вибрации, и выходного сигнала да-тчика. При этом датчик устанавливают таким образом, чтобы его ось чувствительности совпадала с направлением движения, возбуждаемого генератором вибрации. С помощью контролируемого регулируемого воздействия, амплитуда и частота которого лежат в пределах соответствующих диапазонов датчика, могут быть откалиброваны как датчики непрерывного действия, так и датчики максимальных значений.
Для выполнения резонансов датчика необходимо наблюдать за его выходным сигналом во время медленного непрерывного изменения частоты генератора вибрации во всем частотном диапазоне датчика.
В функции частоты определяется в основном амплитуда чувствительности. Однако для использования датчиков на частотах, близких к их нижним или верхним пределам, или для специальных целей может потребоваться знание их фазо-частотной характеристики. Она определяется путем измерения сдвига фаз между выходным сигналом датчика и входным механическим воздействием во всем интересующем диапазоне частот.
4.2.2 Нелинейность амплитудной характеристики (АХ)
Нелинейность АХ датчика (искажение амплитуды) определяют, измеряя амплитуду его выходного сигнала при изменении входного сигнала в рабочем диапазоне амплитуд от минимального до максимального значений. При использовании генератора синусоидальной вибрации измерения проводят на нескольких частотах.
Нелинейность АХ может иметь несколько форм. Чувствительность может изменяться постепенно с увеличением амплитуды, может иметь постоянное изменение, ведущее к смещению нуля после воздействия на датчик вибрации или удара, могут быть задержки, которые внезапно ограничивают диапазон движения.
Тип и значения нелинейности АХ датчика могут быть определены по его амплитудным искажениям и сравнением его резонансной кривой, фазового сдвига и затухания с соответствующими характеристиками идеального линейного датчика. Учитывая, что нелинейность зависит от значений измеряемых величин, ее необходимо определять на верхних пределах динам1Гческого диапазона датчика.
4.3 Характеристики влияния
4.3.1 Температурная характеристика
Чувствительность, относительное деформирование и резонансная частота многих датчиков находится в функциональной зависимости
5
ГОСТ ИСО 5347-0-95
от температуры. При определении температурной характеристики чаще всего используют метод сличения.
Испытуемый датчик размещают внутри термокамеры соосно с эталонным, который защищают от изменений температуры, располагая его снаружи термокамеры или другим способом. Изменение чувствительности эталонного датчика не должно превышать 2 % в течение всего времени калибровки. Испытания проводят на частотах, где поперечное движение генератора вибрации не превышает 25 % осевого движения. Генератор вибрации, крепление датчиков на частотах калибровки должны обеспечивать незначительное относительное движение между эталонным и испытуемым датчиками.
Альтернативным является метод, при котором эталонный и испытуемый датчики крепят на площадке внутри термокамеры. Этот метод ограничен диапазоном температур, в котором известны температурные свойства эталонного датчика.
Для датчиков, чувствительных к статическому ускорению, измеряют разбаланс нуля при максимальной и минимальной температурах.
Датчики с внутренним демпфированием больше 10 % критического демпфирования слсдуст калибровать как минимум на четырех частотах при одном значении амплитуды вибрации и при пяти значениях температуры, включая комнатную. Этот метод должен применяться при испытаниях, например, датчиков электродинамического типа, в которых используются катушки с проводом. Частоты выбирают из частотного диапазона в зависимости от предполагаемого использования.
У пьезоэлектрических датчиков после их стабилизации при максимальной температуре измеряют внутреннюю емкость и сопротивление. При этом, если его сопротивление настолько низкое, что влияет на низкочастотную область характеристики применяемого усилителя, необходимо откалибровать датчик в низкочастотной области при этой температуре. Для адекватного описания частотной характеристики испытания проводят на нескольких частотах. При этом калибруется полная система с использованием того усилителя, который будет эксплуатироваться с датчиком.
Температурную чувствительность вычисляют как разность между чувствительностью датчика, измеренной при нормальной температуре (20 °С) на частоте из диапазона частот, в котором частотная характеристика датчика линейна, и чувствительностью датчика при
6
2-947
ГОСТ ИСО 5347-0-95
испытательной температуре. Эта разность выражается в процентах от чувствительности при нормальной температуре. Желательно использовать датчики, температурная чувствительность которых не превышает 15 % во всем рабочем диапазоне температур.
Примечание — Высокая температура может влиять как на частотную характеристику в низкочастотной области, так и на помехоустойчивость и стабильность системы датчик — усилитель.
4.3.2 Чувствительность пьезоэлектрических датчиков к перепаду температур
Пьезоэлектрические датчики под действием перепада температур генерируют пироэлектрический сигнал. Это особенно очевидно для ферроэлекгрических материалов. Значение пироэлектрического выходного сигнала зависит от химического состава кристалла и конструкции датчика. Обычно частота пироэлектрического выходного сигнала значительно меньше 1 Гц. Большинство пироэлектрических сигналов датчика фильтруются благодаря частотным характеристикам усилителей в низкочастотной области. Таким образом, пироэлектрический выходной сигнал зависит от скорости изменения температуры и от характеристик усилителя и датчика, используемых совместно.
Пироэлектрические испытания проводят, используя тот тип усилителя, с которым обычно используется датчик. Датчик крепят к алюминиевому бруску обычным способом крепления. Их быстро погружают в ванну с ледяной водой или другой подходящей жидкостью, температура которой отличается от нормальной приблизительно на 20 °С. Жидкость в ванне должна быть оговорена. Масса бруска должна быть приблизительно в 10 раз больше массы датчика. Должны быть приняты меры предосторожности, чтобы жидкость не проникла в датчик или чтобы сопротивление электрической изоляции не снизилось при соприкосновении с жидкостью и т. д. Максимальное значение выходного сигнала усилителя и время от начала погружения до момента достижения этого максимума измеряют на осциллографе постоянного тока или на самописце. Если выходной сигнал в течение первых двух секунд изменит полярность и достигнет максимума противоположной полярности, то значение и время этого максимума тоже должны быть зарегистрированы.
7
ГОСТ ИСО 5347-0-95
Для датчиков ускорения чувствительность к перепаду температур выражают в м * с~2/°С и определяют как частотное отделения максимального выходного сигнала датчика на произведение разницы между температурой жидкости в ванне и нормальной температурой на чувствительность датчика.
В особых случаях используют усилители, имеющие низкочастотную область значительно шире. Пироэлектрические испытания следует проводить с использованием именно таких специфических усилителей. Для случаев, когда скорость изменения температур сильно отличается от получаемой при условиях, описанных выше, могут быть проведены испытания, имитирующие определенное изменение температуры.
4.3.3 Относительная поперечная чувствительность датчика
Относительную поперечную чувствительность обычно определяют на одной частоте ниже 500 Гц. Используемая частота должна быть оговорена.
Синусоидальное движение воспроизводят на частоте, на которой движение в плоскости, перпендикулярной оси чувствительности, как минимум в 100 раз больше движения в направлении оси чувствительности. Для значений относительной поперечной чувствительности меньше 1 % это требование является трудновыполнимым, поэтому для получения достоверных значений относительной поперечной чувствительности необходима большая осторожность и высокая квалификация.
Датчик крепят перпендикулярно направлению входного движения с помощью специального приспособления, позволяющего поворачивать его вокруг оси чувствительности на 360 ° с шагом не более 45°. Поворачивая датчик определяют его максимальный выходной сигнал в поперечном направлении.
Примечание— Экспериментальные исследования поперечной чувствительности датчиков свидетельствуют о ее независимости от частоты до 2000 Гц. В настоящее время имеются ограниченные данные о поперечной чувствительности датчиков в частотном диапазоне от 2000 до 10000 Гц. Они обычно показывают, что поперечная чувствительность в этом диапазоне частот такого же порядка, как и на низких частотах (менее 500 Г’ц). Обычно считается, что у датчиков с осевой резонансной частотой более 30 кГц частота резонанса в поперечном направлении более 10 кГц и, следовательно, находится за рабочим диапазоном частот датчика. Для других типов вибрационных датчиков информации еще меньше. По возможности должна быть определена низшая частота резонанса датчика в поперечном направлении.
2*
8
ГОСТ ИСО 5347-0-95
4.3.4 Ротационная чувствительность датчика
Некоторые линейные датчики вибрации восприимчивы к ротационному воздействию. Примерами таких датчиков являются изгиб-ные пьезоэлектрические и пьезорезистивные датчики ускорения и маятниковые сбалансированные (серво) датчики. В настоящее время из-за недостаточной изученности и отсутствия соответствующих средств испытаний не могут быть стандартизованы методы определения ротационной чувствительности датчиков. Однако внимание к существованию ротационной чувствительности привлечено и нужно принимать меры предосторожности при других испытаниях для того, чтобы предотвратить погрешность измерения от этого эффекта.
4.3.5 Деформационная чувствительность датчика
Предпочтительным при определении изменения чувствительности датчика из-за прогиба его основания является следующий метод.
Датчик крепят на простой консольной балке, которая воспроизводит радиус кривизны 25 м и относительную деформацию е = 250 • 10-6.
Стальная консольная балка крепится к жесткой опоре. Балка имеет следующие размеры: ширина 76 мм, толщина 12,5 мм, длина 1450 мм. Собственная частота обычно близка к 5 Гц. Деформацию измеряют тензометрами, закрепленными на балке около места крепления датчика, расположенного на расстоянии 40 мм от места крепления конца балки. Движение в месте крепления должно контролироваться с помощью датчика, закрепленного с использованием изоляции для предотвращения прогиба его основания. При этом применяют датчик, чувствительность которого не менее чем в 10 раз больше чувствительности испытуемого датчика. Выходные сигналы от тензометров и испытуемого датчика регистрируют.
Систему возбуждают отклонением свободного конца балки вручную. Выходной сигнал испытуемого датчика снимают в точке, где деформация поверхности балки составляет 250 • 10~б. Это соответствует радиусу кривизны балки 25 м. Погрешность, обусловленная деформацией, равна разнице между движением балки в месте крепления испытуемого датчика и движением, измеренным с помощью этого датчика. Деформационную чувствительность, выраженную в единицах выходного сигнала на относительную деформацию е, определяют делением значения этой погрешности на 250.
Деформационная чувствительность должна быть определена при различных амплитудах деформации и в различных направлениях.
9
ГОСТ ИСО 5347-0-95
Максимальная деформационная чувствительность датчиков может привести к существенной погрешности измерений при определенных условиях применения и способах крепления.
4.3.6 Магнитная чувствительность датчика
Для определения магнитной чувствительности датчик помещают в известное однородное магнитное поле и поворачивают в нем. Максимальный выходной электрический сигнал датчика характеризует его магнитную чувствительность. Для датчиков ускорения магнитная чувствительность выражается в м * с-2/Тл; для датчиков скорости — в м * с~!/ Тл. При этом вибрация и электрические шумы должны быть исключены.
4.3.7 Чувствительность датчика к крутящему моменту
Изменение чувствительности датчика от крутящего момента определяют, прикладывая к датчику момент, равный половине нормированного, нормированному и удвоенному нормированному. Этому испытанию подвергают только датчики, устанавливаемые с помощью винтов, болтов или других резьбовых соединений. Если крепление предусматривает более одного соединения, то соответствующие моменты должны быть приложены к каждому крепежному элементу. При этом необходимо убедиться в том, что посадочная поверхность датчика не имеет заусенцев или других дефектов, которые могут препятствовать плоской установке датчика. Поверхность, на которую устанавливают датчик, также должна быть плоской и гладкой. Рекомендуемые значения неплоскостности и шероховатости поверхности следующие: неплоскостность — не более 5 мкм; среднее квадратическое значение шероховатости — не более 2 мкм. Для установления датчика монтажная поверхность должна иметь отверстия с резьбой, перпендикулярные поверхности с неперпендикулярностью не более 0,05 мм. Обычно рекомендуется смазывать посадочные поверхности. Крутящий момент должен прикладываться к незакрепленному датчику, т. е. крутящий момент увеличивается от нулевого до каждого из трех испытательных значений.
Чувствительность к крутящему моменту определяют как изменение чувствительности датчика при половине или при удвоенном значении нормированного крутящего момента относительно его нормированного значения. Погрешность задания прикладываемого крутящего момента не должна превышать 15 %.
Ю
ГОСТ ИСО 5347 -0-95
4.3.8 Специальные условия окружающей среды
На работу некоторых типов датчиков могут влиять различные специальные условия окружающей среды, такие как электростатические, переменные магнитные и радиочастотные поля, акустические поля, кабельные эффекты и радиация.
В настоящее время нет общепринятых методик для оценки влияния таких специфических условий на датчик, хотя в тех случаях, когда ожидается их существенное влияние, такие испытания проводят.
5 МЕТОДЫ КАЛИБРОВКИ
5.1 Общие положения
Для выполнения прямой калибровки датчика применяют генератор вибрации, создающий на входе датчика регулируемый и измеряемый сигнал, и средства для регистрации или измерения выходного сигнала датчика.
Датчик должен быть прикреплен к генератору вибрации или размещен около него, если датчик предназначен для измерения относительного движения между датчиком и вибрирующим объектом. Крепление должно быть достаточно жестким, чтобы передавать движение от генератора вибрации датчику во всем частотном диапазоне датчика. Собственная частота системы, состоящей из датчика, рассматриваемого как масса, и крепления в виде пружины с одной степенью свободы, должна бьггь выше верхней частоты частотного диапазона генератора вибрации.
Генераторами вибрации являются: устройство для поворота датчика по отношению к силе гравитации, центрифуга, электродинамический генератор вибрации, наковальня баллистического маятника и др.
Устройство для поворота датчика и центрифугу используют для калибровки на нулевой частоте. Ротационную калибровку в гравитационном поле Земли применяют для низкочастотных датчиков. Электродинамический генератор вибрации обычно используют для калибровки датчиков в установившемся синусоидальном режиме. Баллистические маятники, создающие кратковременное воздействие, используют для определения собственной частоты датчика в ударном режиме.
11
ГОСТ ИСО 5347-0-95
Некоторые методы калибровки, описанные в этом стандарте, имеют специальное назначение. Тем не менее использование лазерного интерферометра рекомендуется для абсолютной калибровки и, главным образом, для калибровки эталонных датчиков предпочтительно на одной из частот 160; 80 или 16 Гц в зависимости от применения датчика. Этим методом может определяться и частотная характеристика датчика. Ее снимают на дискретных частотах во всем интересуемом диапазоне частот. Большинство других калибровочных потребностей может быть обеспечено сличением с эталонным датчиком, откалиброванным абсолютным методом. Калибровка обычно относится к движущемуся основанию датчика, а калибровка методом «спина к спине» — к закрепленному основанию испытуемого датчика.
5.2 Калибровка абсолютными методами
5.2.1 Калибровка методом измерения амплитуды перемещения и частоты
5.2.1.1 Общие положения
Многие динамические методы калибровки зависят от точности измерения амплитуды перемещения вибрации, которой подвергается датчик.
Калибровку методом измерения амплитуды перемещения и частоты обычно используют для датчиков непрерывного отсчета. Синусоидальное движение, создаваемое генератором вибрации, должно быть линейным, поперечные движения должны быть пренебрежимо малы.
Измеренное перемещение может быть использовано для расчета скорости V, м/с, и ускорения а, м/с2, по формулам:
v = 2nfs (8); а = (2л/)2 • s, (9)
где л = 3,14 радиан, которые получаются простым и двойным дифференцированием перемещения s по частоте f. Эти формулы предполагают, что гармонию! и шумовые составляющие движения останутся незначительными и после дифференцирования. Следовательно, необходимо минимизировать искажения от электрических источников энергии или других причин, таких, например, как механический резонанс. Гармоники также нежелательны, так как они могут возбуждать резонанс датчика.
12
ГОСТ ИСО 5347-0-95
Если амплитуда перемещения известна, чувствительность датчика может быть вычислена как отношение измеренного выходного сигнала датчика к амплитуде скорости или ускорения.
Амплитуда перемещения может быть измерена с помощью лазерного интерферометра.
Методы расчета, используемые в лазерной интерферометрии, обычно дают высокую точность в диапазоне частот до 600 Гц при ускорении 1000 м/с2, что соответствует амплитуде перемещения 70мкм: 1 % неопределенности получается на частоте 600 Гц, 0,5 % — в диапазоне от 80 до 160 Гц. Значительные погрешности в измерениях перемещения имеют место в том случае, когда референтное зеркало интерферометра колеблется с частотой (или гармоникой) возбуждения датчика. Погрешность может быть также результатом колебаний разделителя луча. Рекомендуется наблюдать за этими колебаниями, используя очень чувствительный датчик ускорения.
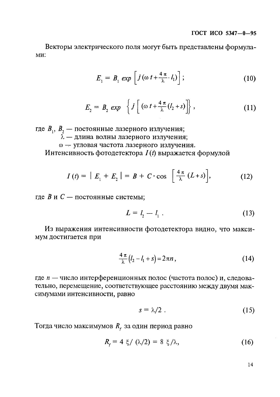
5.2.1.2 Теория идеального интерферометра Принцип действия интерферометра показан на рисунке 1, где Е0, Ех и Ег — векторы электрического поля; 1Х и /2 — расстояния, которые проходят лучи после разделителя; s — измеряемое перемещение.
Зеркало 1
\/
.Z.
Е2
Ео
4-
-/
Раздели тель пуча
\/
Ei + Ег
И
Фотодетектор
Рисунок 1 — Принципиальная схема идеального интерферометра ‘
13
ГОСТ ИСО 5347-0-95
Векторы электрического поля могут быть представлены формулами:
£, = В, ехр [Л® А)] ; (10)
Е, = В2ехр |у ^(®+J) | > (11)
где Bv Вг — постоянные лазерного излучения;
X — длина волны лазерного излучения; ю -т- угловая частота лазерного излучения.
Интенсивность фотодетектора I(t) выражается формулой
/(0= I £, + Е, I = В + C-cos [^ (£ + *)], (12)
где В и С — постоянные системы;
L = /2 — К • (13)
Из выражения интенсивности фотодетектора видно, что максимум достигается при
^-(l2-ll + s) = 2nn, (14)
где п — число интерференционных полос (частота полос) и, следовательно, перемещение, соответствующее расстоянию между двумя максимумами интенсивности, равно
s = \/2. (15)
Тогда число максимумов Rf за один период равно
Rf= 4£/(ty2) = 8 *Л, (16)
14
ГОСТ ИСО 5347-0-95
где ^ — амплитуда измеряемого перемещения, что обычно принимают как «отношение частот», так как оно может быть определено делением числа полос, подсчитанных за 1 с, на частоту вибрации.
Амплитуду перемещения % рассчитывают по формуле
%=Rf\/%. (17)
Если при этом измеряют и частоту вибрации, то можно рассчитать скорость и ускорение.
Эта же система может бьггь использована для измерения амплитуды перемещения на частотах за пределами рекомендованного ранее диапазона для метода счета полос.
Могут быть использованы и другие методы, учитывающие частотный спектр интенсивности 1(f). Разложение 1(f) дает
/о(^)‘2/2йг) cos <2(V> +
4 я L
1(f) = В + С • cos
|
|||||||||
|
-Csinjliip/, 4nl COS (со J t) — |
(18)
где /0, 7, …, In — функции Бесселя «-го порядка.
При этом можно выделить два способа обработки данного сигнала для измерения амплитуды перемещения
а) Устанавливая амплитуду вибрации на уровне, при котором п-я гармоника равна нулю, и решая уравнение 1п (4я^ Д) = 0, получаем
15
ГОСТ ИСО 5347-0-95
б) В случае невозможности проведения измерений на уровнях амплитуды, при которых
значение перемещения можно получить из отношения двух гармоник, например, решением относительно £ уравнения
(20)
£i_
13
где /, Л — функции Бесселя 1-го и 3-го порядков;
UxwU% — измеренные амплитуды первой и третьей гармоник.
5.2.1.3 Измерительная система
Пример измерительной системы показан на рисунке 2. Калибруемый датчик (пьезодатчик) является эталонным датчиком и чувствительность должна быть определена для верхней поверхности (посадочной поверхности эталонного датчика). Лазер имеет мощность сигнала 1 мВт, детектором является обычный кремниевый фототранзистор. Вместо встроенного кристаллического осциллятора используют импульсный генератор с целью получения требуемого сигнала для минимизации погрешности счета полос. Анализатор применяют для выделения необходимой частоты при использовании нулевого метода. Лазер, интерферометрическая система и вибростенд должны бьггь установлены на независимых тяжелых виброизолирующих блоках (например, масса каждого из блоков более 400 кг) для исключения колебаний референтного зеркала или разделителя луча интерферометра, вызванных реакцией основания вибростенда.
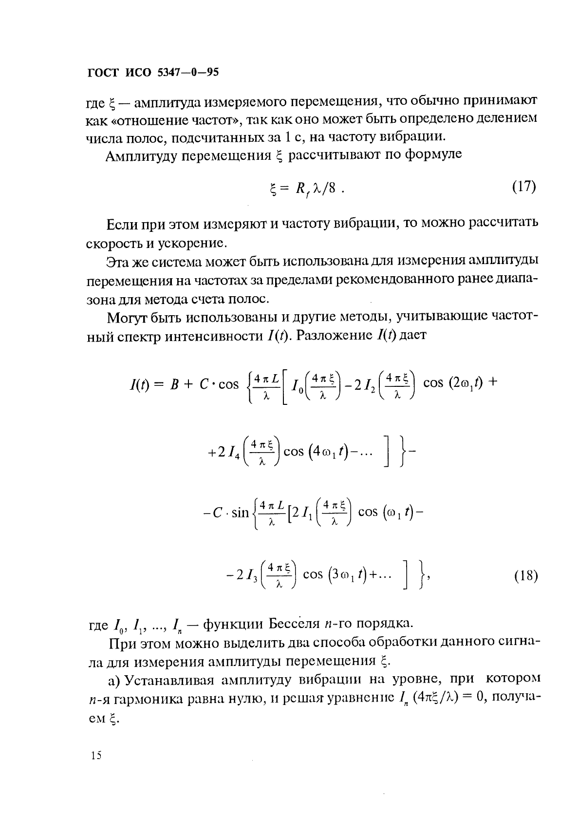
5.2.2 Калибровка методом взаимности
Первичная калибровка датчиков также может быть осуществлена методом взаимности. Она проводится реже, чем калибровка абсолютным методом, ввиду сложности проведения эксперимента и расчета. Теория взаимности применима для калибровки вибрационных дат-
16
Сейсмомасса
о
О
Н
S
О
О
и\
*
-а
Пьеэоэлемент
Осцил
лограф
Анали
затор
Генератор импульсов
Счетчик
