Микрофоны. Методы измерений электроакустических параметров
Действие завершено 01.12.2010
Утратил силу в РФ
Заменяет

Страница 1

Страница 2

Страница 3

Страница 4

Страница 5

Страница 6

Страница 7

Страница 8

Страница 9

Страница 10

Страница 11

Страница 12

Страница 13

Страница 14

Страница 15

Страница 16

Страница 17

Страница 18

Страница 19

Страница 20

Страница 21

Страница 22

Страница 23

Страница 24

Страница 25

Страница 26

Страница 27

Страница 28

Страница 29

Страница 30

Страница 31

Страница 32

Страница 33

Страница 34

Страница 35

Страница 36

Страница 37

Страница 38

Страница 39

Страница 40

Страница 41

Страница 42

Страница 43

Страница 44

Страница 45

Страница 46

Страница 47

Страница 48

Страница 49

Страница 50

Страница 51

Страница 52

Страница 53

Страница 54

Страница 55

Страница 56

Страница 57

Страница 58

Страница 59

Страница 60

Страница 61

Страница 62

Страница 63

Страница 64

Страница 65
ГОСУДАРСТВЕННЫЙ СТАНДАРТ СОЮЗА ССР
МИКРОФОНЫ
МЕТОДЫ ИЗМЕРЕНИЯ ЭЛЕКТРОАКУСТИЧЕСКИХ ПАРАМЕТРОВ
ГОСТ 16123-88 Издание официальное
20 коп. БЗ 9-88/621
ГОСУДАРСТВЕННЫЙ КОМИТЕТ СССР ПО СТАНДАРТАМ Москва
УДК 62l.395.ei.001.4:006.354 Групп* ЭЗ»
государственный стандарт СОЮЗА ССР
МИКРОФОНЫ
Меюды шмсрений электроакустических параметре* ГОСТ
Microphone». Methods of measuring 16123 I
e’.cctroacouatic parameiers
ОКП 65 7J&>
Срок деДспия с 01.01.ВО до 01.01.05
Несоблюдение стандарта преследуется по закону
Настоящий стандарт распространяется на микрофоны, используемые 8 звуковых системах бытового и профессионального назначения, и устанавливает методы измерения электроакустических параметров и характеристик для всех видов испытаний.
В стандартах и технических условиях на микрофон конкретного типа (далее — НТД) допускается устанавливать методы, отличные от приведенных в настоящем стандарте, если они обеспечивают эквивалентные результаты измерения электроакустических параметров и характеристик микрофонов.
Стандарт не распространяется на микрофоиы: измерительные, цифровые, угольные, встроенные н предназначенные для телефонных аппаратов и гарнитуры.
Пояснения терминов, применяемых в настоящем стандарте, приведены в приложений 1.
1. СРЕДСТВА ИЗМЕРЕНИИ И ВСПОМОГАТЕЛЬНЫЕ УСТРОЙСТВА
1.1. Диапазон частот измерительной аппаратуры должен быть не уже диапазона частот, в котором проводят измерения характеристик микрофонов.
При измерении коэффициента гармонических искажений микро- . фона, коэффициент гармоник средства измерения не должен быть более одной трети ожидаемого для микрофона значения.
1.2. Установка для автоматической записи частотной характеристики (УДЗЧХ) должна включать:
Издание официальное
Перепечатка воспрещена
© Издательство стандартов, 1989
С. 2 ГОСТ 16123-88
1) низкочастотный генератор сигналов или низкочастотный генератор шумовых сигналов и усилитель мощности (УМ) (при необходимости) ;
2) регистрирующую часть, которая состоит из аналогового самописца уровня (логарнфматор и собственно самописец) или аналого-цифрового преобразователя и устройства записи в цифровой форме.
Допускается в УАЗЧХ реализовать синхронизацию регистрирующей части со следящим анализатором спектра или переключаемым третьоктавным фильтром.
Динамический диапазон — 25 дБ (допускается 30 и 50 дБ).
Соотношение скорости прохождения частотного диапазона и постоянной времени самописца уровня должно быть таким, чтобы уровень, полученный при непрерывной записи, не отличался от уровня, полученного в статическом режиме, более чем на ±0,5 дБ.
Регистрирующее устройство должно обеспечивать регистрацию уровня сигнала с погрешностью не более ±0,5 дБ.
Значения частот, обозначенных на бланке, должны соответствовать частоте генератора с погрешностью не более ±(0,05 +
2
+ -т-) -10 0%, где / — частота генератора, Гц.
1.2.1. Низкочастотный генератор сигналов (ГСН).
Предел основной погрешности установки частоты должен быть
не более ±(1
Коэффициент гармоник — не более 1,5 %.
Для автоматического метода измерения частотной характеристики должна быть предусмотрена возможность подключения устройства регулирования выходного напряжения.
1.2.2. Низкочастотный генератор шумовых сигналов (ГШН)
ГШН должен обеспечивать сигнал, спектральная плотность
мощности которого соответствует розовому шуму с допустимым отклонением не более ±1,5 дБ.
1.2.3. Усилитель мощности для электроакустических измерений (УМ)
Неравномерность амплитудно-частотной характеристики — не более 0,5 дБ. —
Модуль полного выходного сопротивления — не более 0,1 значения номинального электрического сопротивления излучателя.
Коэффициент гармоник при напряжении, необходимом для измерений, — не более 2 %.
1.3. Измерительный (микрофонный) усилитель (У ИМ)
Неравномерность амплитудно-частотной характеристики — не более 0,5 дБ.
ГОСТ 16123-88 С 3
Предел основной погрешности установки коэффициента усиления должен быть не более ±0,3 дБ.
Коэффициент гармоник при номинальной нагрузке — не более 0,5%.
Модуль полного входного сопротивления усилителя должен обеспечивать требуемые условия измерения микрофона:
в режиме холостого хода — более чем в 20 раз превышать модуль полного электрического сопротивления микрофона;
в режиме согласования нагрузки — соотношение номинального входного электрического сопротивления усилителя и номинального электрического сопротивлении микрофона должно быть не менее чем 5:1.
При проведении измерений микрофонов, имеющих симметричный выход, в усилителе должен быть предусмотрен симметричный вхол.
При измерении собственного шума микрофона напряжение собственного шума и фона по кривой А, приведенное ко входу усилителя. не должно быть более 0,5 значения выходного напряжения.
1.4. Вольтметр переменного тока для измерения синусоидальных и шумовых сигналов
Предел основной погрешности измерения должен быть не бо-лее:
для синусоидального сигнала — ±2,5 %;
для шумового сигнала — ±4,0 %.
Модуль полного входного сопротивления должен превышать модуль полного электрического сопротивления измеряемого источника сигнала не менее чем в 20 раз.
Диапазон измеряемых напряжений — не менее требуемого.
15. Анализатор спектра
Предел основной погрешности измерения уровней спектральных составляющих должен быть не более ±8 %.
Динамический диапазон — не менее 60 дБ.
Полоса пропускания — от 10 до 100 Гц.
Предел допускаемой основной погрешности отсчета частоты должен быть не более ±(0,01 /4-5) Гц.
Модуль полного входного сопротивления должен превышать модуль полного электрического сопротивления источника сигнала не менее чем в 20 раз.
1.6. Селективный вольтметр
Предел допускаемой основной погрешности измерения напряжения — должен быть не более ±15% конечного значения установленного поддиапазона.
Модуль полного входного сопротивления должен превышать модуль полного электрического сопротивления источника сигнала не менее чем в 20 раз.
1.7. Фильтр (частотная характеристика А) по ГОСТ 17187.
С * ГОСТ 16123-88
1.8. Электронный октавный или третьоктавный фильтр по ГОСТ 17168 не ниже 2-го класса точности.
1.9. Сопровождающий избирательный фильтр
Ширина полосы пропускания должна обеспечивать необходимое
для проведения измерений соотношение сигнал/помеха по п. 2.1.4.
Ширина полосы пропускания относительно основной частоты входного сигнала — не более 30 %.
1.10. Электронно-счетный частотомер
Предел основной погрешности измерения частоты должен быть не более 0,05 %.
Напряжение входного сигнала — не менее 0,1 В.
1.11. Установка для стабилизации звукового давления (УСЗД) должна включать:
1) устройство автоматического регулирования управляющего сигнала (АРУ);
2) излучатель;
3) микрофон, используемый в качестве управляющего при стабилизации звукового давления.
Звуковое давление в точке расположения управляющего микрофона следует поддерживать постоянным с допустимым отклонением не более ± 1,0 дБ во всем частотном диапазоне.
1.11.1. Устройство автоматического регулирования управляющего сигнала (АРУ)
Устройство должно обеспечивать возможность поддержания постоянного сигнала в регулируемом контуре с допустимым отклонением не более ±0,5 дБ.
Скорость автоматического регулирования выбирают такой, чтобы результат измерения сигнала не отличался от значений, получаемых при регулировке в статическом режиме, более чем на ±0,5 дБ.
1.11.2. Излучатель для создания звукового давлении при измерении характеристик микрофонов в свободном поле
Звуковое давление, создаваемое излучателем, должно обеспечивать в рабочей области поля требования, предусмотренные для нормальных условий (пп. 2.2, 2.2.2) и акустических условий измерения микрофонов (п. 2.3.1).
Коэффициент гармонических искажений при требуемом звуковом давлении, измеренный измерительным микрофоном в рабочей точке поля с подключенным к выходным зажимам микрофона узкополосным фильтром, — не более 5 %.
Крутизна частотной характеристики — не более 50 дБ/октаву.
1.11.3. Микрофон, используемый в качестве управляющего при стабилизации звукового давления
Неравномерность частотной характеристики чувствительности — не более 1 дБ.
1.12. Измерительный микрофон — приемник давления
гост ici23-*« с:. »
Погрешность градуировки:
по свободному нолю — не более ±0,5 дБ;
по давлению — не более ±0,5 дБ.
Неравномерность частотной характеристики чувствительности микрофона, используемого для сравнения, — не более 3 дБ.
1.13. Микрофон, идентичны ft испытуемому, используемый а качестве измерительного
Погрешность градуировки по свободному нолю при угле падения звуковой волны 0 — не более ±1,0 дБ.
Нестабильность в течение 6 мес — не более ±0,5 дБ.
1.14. Установка для автоматической записи диаграмм направленности должна включать поворотное устройство и регистрирующую часть {самописец уровня) и обеспечивать возможность вращения испытуемого микрофона вокруг рабочего центра от 0 до 360 5 и иметь следующие параметры:
погрешность отсчета угла — не более ±3 J;
погрешность регистрации уровня при синусоидальном и ш1 мл-вом сигнале — не более ±0.5 дБ.
Соотношение скорости вращения поворотного устройства и постоянной времени самописца должно быть таким, чтобы уровен .. полученный при непрепывной записи, отличался от уровня, полученного в статическом режиме, не более чем на ±0,5 дБ.
1.15. Излучатель для создания звукового давления при испытании микрофонов на климатические воздействия
Излучатель должен обеспечивать звуковое давление, требуемое для измерений характеристик микрофонов в диапазонах рабочих температур и относительной влажности, задаваемых в НТД на микрофон.
1.16. Излучатель для создания звукового давления в д и ф ф у з и о м и о л е
Коэффициент шумовых искажений — не более 5 %.
Звуковая мощность [Р., ), Вт, и третьоктавных полосах частот должна быть не менее значения, вычисляемого по формуле
p^-fo^.io^^, il)
где V — объем помещения, м3;
Г — — время стандартной реверберации, с; р,9— среднее звуковое давление в третьоктавноп полосе :ас-тот, Па.
П |> и м г ч а и н е. Перекрыт- кио измеряемого диапазона частот возмеж. но набором нескольких излучателей, каждый из которых соответствует треб-.аа-ниям одного из пп. 1.11.2. 1.15. 1.16.
1.17. Излучатель «искусственный рот»
С. 6 ГОСТ 16123-88
Звуковое давление, создаваемое излучателем в рабочей области но. я, должно обеспечивать требования, предусмотренные для нормальных условий измерения микрофонов ближнего действия (пп. 2.2, 2.2.2) и для акустических условий (п. 2.3.1.3).
Коэффициент гармонических искажений при требуемом для и>м?реннй звуковом давлении — не более о
t. 18. Устройство для создания свободного звукового поля «звукомерная заглушенная ка-м е р а»
Линейные размеры камеры, конструкция излучателя и звукопоглощающей облицовки должны обеспечивать возможность формирования области свободного звукового поля в соответствии с требованиями п. 2.3.1.
Звуковые давления, создаваемые излучателем а рабочей обла-сп. лоля. не должны отличаться от значений, получаемых в идеальных условиях, более чем на ±1,0 дБ.
Минимальный объем камеры должен обеспечивать расположение испытуемого микрофона па расстоянии не менее 1,0 м от стен камеры и излучателя, а остронанравленного микрофона — на расстоянии ке менее четырехкратного продольного размера микрофона. Определение рабочей области звукового поля камеры следует лр<- водить в соответствии с приложением 2.
I 19. Устройство для создания свободного зв.нового поля плоской бегущей волны «б ес -к и>:еч и а я труба»
Звуковые давления, создаваемые излучателем в произвольных томда.к плоскости, перпендикулярной к направлению распространения волны и проходящей через рабочую точку поля, не должны различаться более чем на ±0,5 дБ.
Рекомендуемая конструкция устройства «бесконечная труба» приведена на черт. 17 приложения 3.
1.20. Устройство «камера малого объема» представляет собой жи гкую камеру, внутренние линейные размеры которой не превы-ui.t ,т ‘Л длины волны, соответствующей верхней граничной частоте измерений.
Звуковое давление в камере должно изменяться по гармонического закону и соответствовать требованиям пи. 2.2.1. 2.2.2.
Коэффициент гармонических искажений — не более 1 %.
Камера может заполняться гелием или водородом.
Допускается применять активную камеру, одна из боковых сте-1Юл которой является излучателем. Конструкция камеры должна обеспечивать ее герметичность.
1.2-1. Устройство для создания высоких уровне*. давления
Давление, создаваемое в устройстве, должно изменяться по гар-мопнческому закону в пределах, указанных в НТД.
I ОСТ 16123—Si с. 7
При испытании микрофонов ~ приемников давления допускается использовать «трубу-резонатор».
Рекомендуемая конструкция устройства для получения высокого уровня звукового давления — «трубы-резонатора»—приведена на чеот. 18 приложения 3.
1.22. Устройство «звукоизолированная к а м с -р а»
Уровень помех внутри «звукоизолированной камеры» должен быть не мекее чем на i2 дБ (дБЛ) ниже уровня шума измеряемого источника.
1.23. Устройство для создания электромагнитного поля
Устройство должно обеспечить синусоидальное однородное магнитное иоле.
Неодн0|юдность магнитного поля не должна быть более 2 V
Напряженность магнитного поля, направление воздействия и частота измерения должны быть указаны в НТД.
Рекомендуемая конструкция устройства приведена на черт. 21 приложения 3.
1.24. Устройство для создания механических гармонических колебании «в и б р о с т е и л»
Устройство должно обеспечивать механическое гармоническое колебание приемной поверхности микрофона со значением ускорения. частотой, направлением и продолжительностью в соответствии с требованиями, изложенными в НТД. Допустимые отклонения сказанных параметров от требуемых — не более ±0,5 дБ.
1.25. Вибродатчик
Масса виброд2т.ика — не более 60 г.
Неравномерность частот; ой характеристики чувствительности— не более 1.0 дБ.
Погрешность градуировки — не более =fcf,2 дБ.
1.26. Устройство для создания климат и чесих условий, отличных от нормальных, — «клим атн-ческая камера»
Устройство должно обеспечивать:
температуру воздуха от минус 40 до плюс 60 °С с допусти\ым отклонением ±’2°С:
относительную влажность от 85 до 03 % с допустимым отклонением ±3%;
атмосферное давление от 86 до 106 кПа.
Внутренние размеры устройства должны обеспечивать размещение излучатели и микрофона на расстоянии не менее 0,5 м дркг от друга и не менее 0.2 м от стен.
1.27. Устройство для создания ветровой помехи для измерения микрофонов на ветро в о с и лн-имчивость
r. s ГОСТ 16123-88
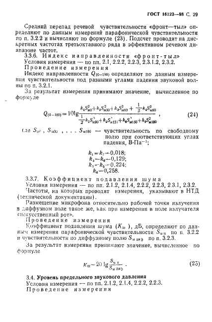
Устройство должно обеспечивать создание ветровой помехи в точке размещения микрофона со скоростью движения, плавно изме-I лющейся в пределах 0—8 м/с.
Уровень спектральной плотности звукового давления ветровой помехи должен соответствовать характеристике, приведенной на черт. 1.
|
Час тут х, Гц I тслрс-ткчксков шассшк ур- »«* спект* j-вльиоГ: ИЛОГВОС<м муксюго даыгиая or. ДОМ* :io4txn; ? — гранним Л.н'ккчси • uioaruHl' |
Черт I
Рекомендуемые конструкции устройства для получения ветра:
!) «аэродинамическая труба» — приведена на черт. 19 приложения 3;
2) «маятник» — приведен па черт. 20 приложения 3.
..28. Измеритель коэффициента гармоник
Диапазон измеряемых коэффициентов гармоник — от 0,1 до
Р0 \ .
Предел основной погрешности измерений должен быть не более *(0.1 Ktu -НО,I) %, где /Cm — верхний предел шкалы.
129 .Магазин сопротивлений
Магазин сопротивлении должен обеспечивать возможность от-с»:с’а электрического сопротивления с погрешностью не более =2 % значения измеряемого сопротивления.
Мощность рассеивания должна быть не менее электрической ::р.\;ности, подводимой к магазину сопротивлений при измерении.
■ .30. Для автоматизации измерений допускается использовать устройства, преобразующие измеряемые сигналы в цифровую фор-‘ \ с последующей обработкой на электронно-вычислительной ма-шяье.
ГОСТ 1612Э—W С. 9
2. ПОДГОТОВКА К ИЗМЕРЕНИЯМ
2.1. Общие положения
2.1.1. Условия, приведенные в разд. 2, являются общими тля всех методов измерении электроакустических характеристик микрофонов. Дополнительные условия измерений указаны при описании конкретного метода.
Методы измерений могут зависеть от принципа преобразования микрофона (электростатический, электродинамический, электромагнитный, пьезоэлектрический), типа микрофона (приемник давления, приемник градиента давления, комбинированный) и диаграммы направленности (ненаправленный, направленный, односторонненапра-вленный, остронаправлснный). Конкретные методы должны быть указаны в НТД или (и) техническом задании, методике измерений, конструкторской документации, паспорте и т. п. на микрофон конкретного типа (далее — техническая документация).
2.1.2. Частоты для электроакустических измерений
При измерениях на дискретных частотах (по точкам) используют частоты, заданные как предпочтительные в ГОСТ 12090, Е:/и измерение проводят на одной (опорной) частоте, то это дола быть частота 1000 Гц.
При определении зависимости характеристик микрофонов от частоты измерения проведят на частотах с интервалом не уже чем в треть октавы и на частотах, на которых ожидаются пики или провалы частотной характеристики, при этом частота 1000 Гц яв-ляется обязательной.
При измерениях в полосах частот постоянной относительной ширины предпочтение следует отдавать октавным или тг>стьок~явный полосам.
2.1.3. Измеряемые значения, точность изменений
Значения напряжения, тока, звукового давления и других физических величин, используемых в настоящем стандарте, являются средни ли квадратическими значениями, если в НТД (техничес. ой документации) не установлено иное.
Погрешность измерения электроакустических характеристик испытуемых микрофонов, идентичных измерительному, ислольэуе* о-му для сравнения, не должна быть более ±2,0 дБ при вероятности Я‘■=0,95. а погрешность измерения электроакустических характеристик микрофонов, нендентнчных измерительному, не дол… а быть более ±3,0 дБ при вероятности Р*=* 0,95.
Алгоритм и пример расчета погрешности результатов измерения приведены в приложения 4.
При необходимости проведения более точных измерений допу*
С. 10 ГОСТ I6I23-8S
скаемые пределы погрешности следует устанавливать в НТД (технической документации).
2.1.4. Уровень помех
Уровень измеряемого электрического сигнала должен превышать общий уровень шумов, электрических помех и иных маскирующих сигналов не менее чем на 12 дБ. Допускается применять меры, уменьшающие долю суммы иных сигналов в измеряемом сигнале (например включать в измерительны»»! тракт соответствующие фильтры).
2.1.5. Требование к технике безопасности
Уровень звукового давления на рабочих местах не должен превышать установленного для группы 5 но ГОСТ 12.1.003.
Все средства измерений и вспомогательные устройства должны удовлетворять требованиям безопасности по ГОСТ 22261.
2.2. Номинальные и нормальные условия измерения
Основными величинами, определяющими номинальные и нормальные условия измерений, являются:
1) номинальное электрическое сопротивление микрофона;
2) номинальное электрическое сопротивление нагрузки;
3) номинальное напряженке питании микрофона;
4) номинальная чувствительность микрофона.
При необходимости вышеуказанные параметры устанавливают в НГД (технической документации).
2.2.1. Номинальные условия измерения
Микрофон считают работающим в номинальных условиях, если:
1) мькрифон подключен к номинальному электрическому сопротивлению нагрузки;
2) микрофон (за исключением микрофона ближнего действия) помешен в свободное поле плоской звуковой волны, падающей под углом 0° к рабочей оси микрофона.
Звуковое давление (в отсутствие микрофона) в рабочей точке звукового поля равно 0,2 Па и имеет синусоидальную форму;
или микрофон (ближнего действия) помешен в поле звуковой волны излучателя искусственный рот», падающей под углом 0° к рабочей оси микрофона, на расстоянии не более 0,05 м от излучателя, если в НТД (технической документации) не установлено иное значение расстояния.
Звуковое давление (в отсутствие микрофона) в рабочей точке поля должно быть синусоидальным и равным 3 Па. Уровень звукового давления в рабочей точке устанавливают на частоте 1000 Гц, если в НТД (технической документации) не установлено иное значение частоты.
2.2.2. Нормальные условия измерения
Измерения характеристик микрофона проводят в нормальных
ГОСТ 16123—Ьв С II
условиях, если в НТД (технической документации) не установлено иное.
Микрофон считают работающим в нормальных условиях, если:
1) электрическое сопротивление нагрузки равно номинальному;
2) звуковое давление имеет синусоидальную форму н его упо-вень на 10 дБ менее заданного для номинальных условий и превышает уровень акустических и электрических помех не менее чем на 12 дБ;
3) звуковые поля соответствуют требованиям, установленным для номинальных условий измерении, и угол падения звуковой волны равен 0°.
2.2.3. .Нормальные климатические условия измерения
Измерения проводят при любой комбинации температур, влажности и атмосферного давления н следующих пределах:
температура окружающей среды 15—35 °С (предпочтительно при 20°С); ‘
относительная влажность 25—75 %;
атмосферное давление В6—106 кПа.
Перед проведением измерений микрофон должен быть в нормальных климатических условиях в течение времени, указанного в НТД (технической документации). Если время не указано, то оно должно быть не менее 1 ч.
При необходимости проводить измерения характеристик микрофонов в климатических условиях, выходящих за пределы нормальных, эти условия следует указывать в НТД (технической документации)
2.3. Акустические условия измерения
Измерения электроакустических характеристик микрофонов проводят в различных акустических условиях:
1) и свободном попе плоской или сферической волны; во’.ны, создаваемой нзл\чате.-.ем — искусственный рот»;
2) в диффузном поле:
3) а камере «малого объема».
2,3.1. Условия свободного поля звуковой вот*
н \л
Условия свободного «Оля звуковой волны при измерении микрофонов считают выполненными, если погрешность измерений, обусловленная отклонением плоской или сферической звуковых волн или волны, создаваемой излучателем «искусственный рот», от идеальных условий, не превышает ±1.0 дБ. В рабочей области свободного звукового поля звуковые давления не должны отличаться от теоретических значении, полученных для идеальных условий, 6о-лее чем на ±J.0 дБ.
Рабочая область поля должна быть не менее сферы диаметром 0,1 м и не менее пространства, занимаемого при измерении конструктивными элементами микрофона, участвующими в формирова-
С \1 ГОСТ 16123 -8S
кин его электроакустических характеристик (при необходимости указывают в Н’ГД или (и) технической документации).
2.3.1.1. Условия свободного поля сферической звуковой волны
Рабочую область с условиями свободного поля сферической ивуковой волны можно получить 8 звукомерной заглушенной камере или открытом пространстве.
Условия сферической звуковой волны в свободном поле практически реализуются, если:
1) размеры источника звука и мнк|юф»на незначительны по сравнению с длиной волны;
2) выполняются соотношения г при сравнимых с
/.линой волны размерах микрофона н источника звука, где г — расстояние от рабочего центра излучения до рабочей точки
поля, м;
ti — Д1*а\:егр излучателя, м; Я — длина звуковой волны, м.
2.3.1.2 Условия свободного поля плоской авуковой волны
Рабоч\ю область с условиями свободного поля плоской звуковой волны можно получить:
1) в установке «бесконечная труба»;
2) в звукомерной заглушенной камере или открытом пространстве ка достаточно большом расстоянии от источника звука.
Практически условия плоской звуковой волны в свободном поле реализуются в сферической звуковой волне на расстоянии, равном или превышающем половину длины волны от рабочего центра излучения на самой низкой частоте измерения.
2.3.1.3. Условия свободного поля излучателя «•искусственный рот»
Рабочую область с условиями свободного поля, создаваемого излучателем звука «искусственный рот», можно получить в заглушенной камере или открытом пространстве при расположении рабочей точки на расстоянии от 0,01 до 0.1 м вдоль рабочей осн из-лучения.
Рабочий центр излучения должен быть на расстоянии от отражающих поверхностен не менее чем 1,0 м вдоль рабочей оси излучения н не менее чем 0,2 м в перпендикулярной к ней плоскости.
2.3.2. Условия диффузного звукового поля
Рабочую область с условиями диффузного звукового поля мож-»’0 получить в реверберационной камере пли в неза глушен ном помещении.
Условия диффузного звукового поля в рабочей области ечнта-; <т выполненными, если размещение излучателей обеспечивает изменение напряжения на выходе измерительного микрофона — приемника давления не более 3 дБ на частотах до 100 Гц; 2 дБ — от 100 до 315 Гц и 1,5 дБ — свыше 315 Гц.
ГОСТ 16123-88 С. 13
Рабочая область диффузного поля должна быгь не менее пространства, нанимаемого конструктивными элементами микрофона, участвующими н формировании его электроакустических характеристик (при необходимости указывают в НТД или (и > технической документации). Время реверберации в реверберапионной камере должно быть ие менее значения, указанного в табл. 1.
|
Таблица I |
||||||||||||||
|
2.3.3. Если при описании конкретного метода измерения не установлены акустические условия, то измерения проводят в любом помещении.
3. ПРОВЕДЕНИЕ ИЗМЕРЕНИЙ И ОБРАБОТКА РЕЗУЛЬТАТОВ
3.1. Модуль полного электрического сопротивления микрофона
В зависимости от принципа преобразования микрофона выбирают метод измерения — электрический или электроакустический, указываемый в НТД (технической документации).
3.1.1. Электрический метод для электродинамических микрофонов
Условия измерения — по пп. 2.1; 2.2.2; 2.2.3.
Синусоидальное напряжение, подаваемое на микрофон, не должно превышать значении, получаемого на выходе микрофона при воздействии предельного звукового давления, указанного в НТД (технической документации).
Проведение измерения
3.1.1.1. Метод / (черт. 2)
Суммарное сопротивление резистора R1 и выходного сопротивления генератора должны не менее чем в 20 раз превышать ориентировочное значение модуля полного электрического сопротивления микрофона па частоте 1000 Гц.
Поочередно проводят запись частотных зависимостей уровней напряжений при включенном микрофоне или резисторе R2, сопротивление которого приблизительно равно модулю полного электрического сопротивления микрофона.
За результат измерения принимают значение модуля полного электрического сопротивления микрофона \Z\, Ом, определенного на данной частоте как произведение сопротивления резистора
С. 14 ГОСТ 16128-88
R2 на число, соответствующее разности уровней напряжений на выходе микрофона и резисторе R2
\Z\=Rt— 10 я , (2)
где Ri — сопротивление резистора R2, Ом;
L* — уровень напряжения при включенном микрофоне. дБ; Lr — уровень напряжения при включенном резисторе R2, дБ.
|
I — усталом* УАЗЧХ щ. 1.2). 2 — вод»г-netp <и. 1.4): Rl. R2 — рс&нс»0*и. В/Я — жгыгуемиД .чиарофом; S — п<рекл»чоТС.и. Черт. 2 |
3.1.1.2. Метод 11
Измерения проводят на дискретных частотах по структурной схеме черт. 2 при замене УАЗЧХ низкочастотным генератором сигналов, а резистора R2 — магазийом сопротивлений.
На микрофон подают напряжение на заданной дискретной частоте и измеряют его. Затем микрофон заменяют магазином сопротивлений и подбирают на магазине такое сопротивление, при котором напряжение на нем было бы равно напряжению, измеренному на выходных зажимах микрофона.
За результат измерения принимают значение сопротивления, установленное на магазине.
3.1.2. Электрический метод для конденсаторных микрофонов (черт. 3)
Условия измерения — по п. 3.1.1.
Микрофонный капсюль заменяют конденсатором, емкость которого равна емкости капсюля, задаваемой в НТД (технической чо-кументаиин).
Измеряют напряжение на выходе усилителя ПУ пои разомкнутом контакте переключателя. Затем замыкают контакт н подбирают такое сопротивление на магазине, при котором напряжение на
ГОСТ 16123-88 С. 15
выходе ПЬ равно половике напряжения при разомкнутом переключателе.
За результат измерения принимают значение сопротивления, установленного на магазине.
|
I — нвэаочаоотаый i««»pir |
Черт. 3
3.1.3. Электроакустический метод для микрофонов любого типа
Условия измерения — но пп. 2.1, 2.2.2; 2.2.3; 2.3.1.
Проведение измерения 3.1.3.1. Метод / (черт. 4)
|
I — HiUnoiacrotiiuJ генератор енгяаяиа {Я 1.2.1): 2 — усили-тгдъ мощности (при цгаЛходниистн!: Л — а>л>%атг.и> (п. 1.11.2). ВМ — гспыгусчкЯ микрофон: Я — млгазги соорогул-ммня (II I 29), — аздьтисгр <п. 1.<»; 5 — переключатель- S — ■омечепме. ебклачнмкка?.- услоам смйпдмесо поле |п 2.3.11 Черт. 4 |
Сопротивление на магазине R подбирают приблизительно равным номинальному значению модуля полного электрического сопротивления нагрузки.
В рабочую точку поля помещают микрофон и, воздействуя на него звуковым давлением на заданной частоте, измеряют напряжение на выходе микрофона при разомкнутых контактах переключате

