Вентиляторы радиальные и осевые. Методы аэродинамических испытаний
На нашем сайте можно бесплатно скачать Руководящий документ ГОСТ 10921-90 в удобном формате. Узнать актуальный статус документа «Вентиляторы радиальные и осевые. Методы аэродинамических испытаний» на 2016 год.
Скрыть дополнительную информацию
Страница 1

Страница 2

Страница 3

Страница 4

Страница 5

Страница 6

Страница 7

Страница 8

Страница 9

Страница 10

Страница 11

Страница 12

Страница 13

Страница 14

Страница 15

Страница 16

Страница 17

Страница 18

Страница 19

Страница 20

Страница 21

Страница 22

Страница 23

Страница 24

Страница 25

Страница 26

Страница 27

Страница 28

Страница 29

Страница 30

Страница 31

Страница 32

Страница 33

Страница 34
ГОСУДАРСТВЕННЫЙ СТАНДАРТ СОЮЗА ССР
ВЕНТИЛЯТОРЫ РАДИАЛЬНЫЕ И ОСЕВЫЕ
МЕТОДЫ АЭРОДИНАМИЧЕСКИХ ИСПЫТАНИИ
ГОСТ 10921-90
Издание официальное
%
I
«о
§
ГОСУДАРСТВЕННЫЙ КОМИТЕТ СССР ПО УПРАВЛЕНИЮ КАЧЕСТВОМ ПРОДУКЦИИ И СТАНДАРТАМ Москва
УДК 621.W5.001.4:00в.354 Грувпа Г89
ГОСУДАРСТВЕННЫЙ СТАНДАРТ СОЮЗА ССР
ВЕНТИЛЯТОРЫ РАДИАЛЬНЫЕ И ОСЕВЫЕ
Методы аэродинамических испытаний
ГОСТ
10921—90
Radial and axial fans. Aerodynamic testing methods
ОКСТУ 4861
Срок действия с 01.01.92 до 01.01 .»7
Настоящий стандарт распространяется на радиальные и осевые вентиляторы по ГОСТ 5976 и ГОСТ J1442 с диаметрами рабочих колес от 0,05 до 5,0 м, создающих при норчмзльной плотности воздуха 1,2 кг/м3 полное давление не более 30 кПа, и устанавливает методы получения их аэродинамических характеристик на испытательных стендах.
Все требования, устанавливаемые стандартом, являются рекомендуемыми.
1. ИСПЫТАТЕЛЬНОЕ ОБОРУДОВАНИЕ И СРЕДСТВА ИЗМЕРЕНИЯ
1.1. Стенд для аэродинамических испытаний вентиляторов представляет устройство, в котором техническими средствами измеряют и (или) изменяют расходы воздуха и давления, развиваемые исследуемым вентилятором, потребляемую нм мощность, частоту его вращения и плотность перемещаемого атмосферного воздуха.
1.2. Различают следующие типы стендов соответственно четырем стандартным компоновкам вентелятора в сети по ГОСТ 10616:
1) Л —свободный вход и выход (черт. 1);
2) В — свободный вход и выход в нагнетательный трубопровод (черт. 2);
3) С —вход из всасывающего трубопровода и свободный выход (черт. 3);
Издание официальное
(g) Издательство стандартов, 1991
Настоящий стандарт Re может бить полностью иди частично аоспроизаедеп, тиражирован я распространен без разрешения Госстандарта СССР
2—123
С. 2 ГОСТ 10921-90
4) D —вход из всасывающего трубопровода и выход в нагнетательный трубопровод (черт. 4—6).
|
Схема стенда типа А |
|
I — исследуемый вентилятор ? — ммсрагглцяцП вюдухоьод; 3— расходомер (сопло Вентура); 4 — дросселирующее устройство; 5 — струевыпрямятеяь; * — вспомогательны# мстилитор; 7 — приаодиоЛ «леитродвмгагель; е — патрубок ямагаци» трубопровода при входе; 9 — патрубок иыитасим трубоерсаода пря выходе; 10 — днффереидмалмы* мавометр дав намерения раапимемого давлен**; // — *»♦• фералцналввыв нанометр для мамедомя рааностя дамеяи» • расходомере; 13 — термометр для намерения т«1*)*рятуры » воадуховод»; /.1 — Сароматр для п-мср»ния атмосферного давления; Л—термометр для намерения температуры окружающего воздуха; IS — психрометр; /»’—шмгркгель крутящего момеета (мои-поста); 17 — измеритель частоты вращения |
.
Черт. I
1.3. Допускается применение стендов, принципиальные схемы и размеры которых отличаются от приведенных на черт. 1—б, пр« условии обязательной аттестации их в соответствии с требованиями, установленными настоящим стандартом.
1.4. Стенд типа А выполняют в виде камеры всасывания. Допускается применение камеры всасывания в составе стендов типов В, С и D при использовании патрубков имитации воздуховодов при входе и (или) выходе.
Примечание. Всооыоглтедьиый вентилятор может отсутствовать, если кс требуется создание режимов, близких к нулевому статическому давлению исследуемого вентилятора.
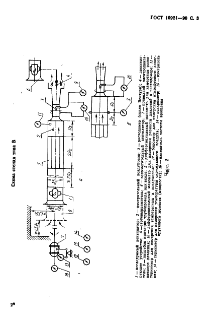
ГОСТ 10921-90 С 3
Схема стенда тип* В
2*
С. 4 ГОСТ 10921-90
I — исследуеыиЯ аеятиявтор; 3 — яигерхтелькив юадуховод. 3 — расходомер (сооло Вся-турм); Ч — дроссслдр/аоедее устройство; S — сгрум.ипряывте.и.; 6 — всаоиогательвы* асатм-латор: 7 — ироиолной межтродвигателк »— патрубок иинтгияи труйосроюда при выходе; 9 — дкффсреицнальки* маиоиетр *ля юкерсик* рл зековского хазлепая: 10 — дкффсми-киальяиО мавомстр для кзисрсяня раапости доелсвиА а расходомере: II — термометр для •эиереихя температуры а воадухсиюде; 12 — Gapoverp для нахе^гния атмосферного лан*«-ихя « — термометр для измерения температуры окружающего воадуха; И — вгкхрои>‘тр;
Н — измеритель кроящего момента (мощности); 16 — в»м*р*т*яь частоты >ращеккя
Схема стенда типа С
Черт. 3
1.5. Для создания условий свободного входа отношение диаметра камеры D\ к диаметру входа D»x в исследуемый вентилятор должно быть не менее 2,5.
Длина камеры должна быть не менее одного диаметра D\.
1.6. Режим работы вентилятора при испытании изменяют дросселирующим устройством с рассредоточенным сопротивлением. В стендах типа D допускается встраивать дросселирующее устройство как в нагнетательный трубопровод в соответствии с черт. 5. так и во всасывающий в соответствии с черт. 6.
ГОСТ 10921-90 С. 5
|
Схема стенд» тип» D |
|
1 — ксследуемы* вентилятор; 2 — измерктехышА ПМЛУХОЙОд: } — рйСХСА-жер (сопло Вентури): 4 — дросселирующее устроЛаво; в — струевыпрямитель: t — вспомогательный еевти-лягер: 7 — лриводяоп мектродвмгатель; S — дифференцнзлаиый мавометр для измерения pai=«ua?voro давлении; У — хкфферемцнэльяыЯ маиочетр для изм*репвя разаостя д*вл*«и» о раоодомере; 10 — термометр для измерения температуры п вмдухг»оде: И — барометр для измерения атмг.сфериого давления; 12 — термометр для ммсрсяиа температуры окоу-жаяхцего воздуха. /J — психрометр; 14 — измеритель крутящего момсеяв (мощности): IS — измеритель частоты вращеияя |
Черт. 4
1.7. В измерительных сечениях стендов устанавливают не менее четырех приемников местного статического давления Рт в вида круглых отверстий диаметром от 2 до 5 мм, (расположенных в стенке воздуховода (камеры или трубопровода) равномерно по его периметру и соединенных между собой каналом связи, площадь сечения которого не менее суммы площадей отверстий. Допускается соединение отдельных приемников давления в единый коллектор трубками одинакового сечения и длины.
Измерительные сечения всасывающего трубопровода или камеры должны находиться на расстоянии от входа в вентилятор, составляющем для стенда типа А не менее 0,3 D\, для стендов пипов С и D — не менее 2 D\.
Измерительные сечения нагнетательного трубопровода должны находиться на расстоянии от выхода вентилятора, составляющем для стендов типов В и D >не менее 5 D2.
С. 6 ГОСТ 10921-90
|
Схема стсядд типа D (дросселирующее устройство на выходе) |
|
/ — исследуемый вентилятор: ? — переходные участки для пржоединсияя ИИ-тилятора х воздухомдам: 3 — расходомер (сосло Вентура)* < — дросхеляру-ющев устройство: 3 — струевысрямятела; С — мектроддягатидь право- да; 7 — лрнсыиякя *о*душ*ого давления; «— дифференциальны* манометр д. я н*мер*я*я р»ао*»»«ыо;о даммяя; 9 — дяфферсядеальны* иаиомагр для измерения рввмоетш даглепяй г расходомере; 10 — термометр для ымереяия температуры потока: II — барометр для иэмереияя атмосферного давления: U — термометр для нямереияа температуры окружающего воздуха; 13 — психрометр: И — взмерятель потребляемой мощности; 15 — измеритель частоты враанаяя |
Черт. 5
1.8. Перед измерительными сечениями стендов, в которых расположены приемники давления, должны быть установлены спрямляющие и выравнивающие поток устройства — струевыпрямитеди.
1.8.1. В стендах типа А струевыпрямитсль в камере всасывания должен Сыть выполнен в виде трех рядов сеток или перфорированных пластин сечением не более 50% или двух рядов сеток и спрямляющей решетки с поперечным размером ячеек ие более 0,1 Dx. Сетки (решетка) должны быть расположены на расстоянии не менее ОД D| друг от друга и не менее 0.2 Di от измерительного сечения.
ГОСТ 10921—Ю С 7
|
Схема стенда типа О (дросселирующее устройство на моде) |
|
I — исследуем иЯ вентилятор: J — переходные участи AM присоединение ИИ-т*лягора к во»духоводам; J— расходомер (сопло Вевтури); 4 — дросселирующее устройство; S — етруевыпрямнтел»; S — »дектродаиг«т»лв привода; 7 — яри-см пики оээаушзего давления. в — дяффергпциальяиП манометр вея итчерення развиваемого давления; 9 — диф^еренцнадьямА манометр для намерения pai-востм дяадеиай в расходомере: li — термометр для намерения температуры погожа: // — барометр для иэнерепи* атмосферного давления: 13 — термометр для намерения темиературы оиружеющего воздуха; /J — психрометр. 14—иг мерителъ сотребляемо* мощности; IS — ммеритель частоты вращения; Л — дополнительна* воздуховод для измерения шума |
Черт. 6
1.8.2. В стендах типов В, С и D струсвыпрямитель должен быть выполнен в виде восьми равномерно размещенных радиальных пластин толщиной не более 0,01 диаметра трубопровода и длиной, равной двум его диаметрам, расположенным на расстоянии одного диаметра трубопровода от измерительного сечения и двух диаметров от выхода вентилятора. Допускается выполнять струевыпря-митель в виде спрямляющей решетки с числом ячеек не менее девяти.
С. 8 ГОСТ 10921-90
Образующие трубопровода, проходящие через отверстия отбора давления на стенке, должны быть максимально удалены от мест ее контакта со струевыпрямителем.
1.8.3. В стемдак типа С без вспомогательного вентшлятора н в стендах типа D струевыпрямитель во всасывающем трубопроводе допускается выполнять в виде сеток или перфорированных пластин с живым сечением не более 50%, расположенных на расстоянии не менее одного диаметра трубопровода перед измерительных» сечением.
1.9. Измерительные трубопроводы стендов типов В. С. D должны иметь форму прямого круглого цилиндра с отклонением не более 0,01 диа>м«гра. Трубопроводы следует присоединять к вентилятору непосредственное, а при различиях в площади и (или) форме — через переходную секцию не менее диаметра трубопровода. Отношение площадей трубопровода и входа вентилятора должно находиться в пределах 0,95—1,08. Отношение площадей трубопровода и выхода вентилятора должно находиться в пределах 0.9—1,1.
1.10. Расходомерным устройством испытательных стендов служит сопло Вентури, выполненное в соответствии с черт. 7, 8 согласно требованиям к исполнению, изложенным в РД 50—213.
Коэффициент расхода (а) сопла Вентури определяют по формуле
а=0,999— J- — S-. (1)
Re* —Re ‘
При числах Рейнольдса, определенных по диаметру суженного сечения d порядка 2-10», a—0,985rh0,005.
1.11. Номинальные линейные размеры элементов сопла Вентури, выраженные в долях его диаметра d, должны соответствовать черт. 7, 8.
Выходной диффузор сопла Вентури при входе (черт. 7) должен иметь длину не менее 3d и угол раскрытия от 0 до ЗО5.
Сопла Вентури должны быть снабжены приемниками давления в количестве не менее четырех с радиальными отверстиями диаметром от 3 до 5 мм.
1.12. Д«гусхаегся применение сопел Вентури, изготовленных до введения в действие настоящего стандарта н выполненных с отклонениями от черт. 7, при условии, что линейные размеры, выраженные в долях диаметра d, находятся в пределах:
1) длина входной закругленной части 0,3—0,5;
2) длина цилиндрической части до приемников давления 0.3— 0>7;
3) длина цилиндрической части за приемниками давления 0,2—
1.0;
4) радиус закругления при входе 0,1—0,о;
Сопло Вентури со «строенным ариемиикок полнота дмлеиня (трубно* Пито)
ГОСТ 10921—М с •
Сопло Вентури при входе
Г,-0,2d; г,=0,333d; /,-0.304d; l.t~0,3d; 0,4d>/,>0,2d. 3’мм<о<0,13; /„>d;
5 °<-K30“.
Черт. 8
3—123
С 10 ГОСТ 10в21-90
5) радиус закругления, сопряженного с цилиндрической частью 0,3-0,5;
6) диаметры отверстий приемников давлении 1—5 мм.
Допускается применение любых расходомерных устройств, выполненных и установленных согласно требованиям РД 60—213 и РД 50-411.
1.13. В стендах типов А, С и D сопло Вентури диаметром d, выполненное в соответствии с черт. 7. устанавливают при входе в камеру всасывания или всасывающий трубопровод на расстоянии не менее 1,5 d по оси и не менее 1.5 d перпендикулярно оси от препятствий, вызывающих измокшие условий лрктекания.
В стендах типа В входное отверстие вентилятора диаметром Dex должно находиться на расстоянии не менее 1,5 Dmx перпендикулярно оси от препятствий, вызывающих изменение условий прнтекания.
1.14. В стендах типа В сопло Вентури, выполненное в соответствии с черт. 8. устанавливают при выходе из нагнетательного трубопровода на расстоянии не менее одного (черт. 2а) или двух (черт. 26) его диаметров оа сгруевыпрямнтеля. Приемник полного давления потока, входящего в сопло, должен быть установлен в центре суженного сечения сопла за приемниками давления в его стенке.
1.15. При проведении приемосдаточных аэродинамических испытаний на стендах типа В допускается:
1) попользовать в качестве дросселя емшные расходомеры в виде сопел или диафрагм с различными проходными сечеииями в соответствии с табл. 6 приложения 11;
2) применять нагнетательный воздуховод прямоугольного сечения при выполнении остальных требований по пп. 11.8, 1.9;
3) непосредственно присоединять диафрагму с встроенным приемником полного давления (черт. 9) к выходу т корпуса вентилятора, если входное отверстие «мест круглую или прямоугольную форму.
1.16. Измерительные приборы, применяемые -при аэродинамических испытаниях, должны иметь класс точности не ниже 0,5.
1.17. Для определения потребляемой вентилятором мощности применяют баланаирные динамометры с минимальным моме)гтом холостого хода, не превышающим 0,5% крутящего момента, соответствующего режиму максимального полного КПД исследуемого вентилятора.
1.18. Допускается определять потребляемую мощность путем измерения электрической мощности электродвигателя с известной характеристикой в виде завиоимостн подведенной мощности Я[ от КПД электродвигателя ч,. полученной согласно ГОСТ 7271 или ГОСТ 10159 в зависимости от типа электродвигателя
ГОСТ IW2I-W С II
Допускается применение других измерителей крутящего момента при условии обеспечения точности не ниже 1%.
2. ПОДГОТОВКА ИСПЫТАНИЯ
2.1. Стенды для аэродинамических испытаний вентиляторов должны быть аттестованы. Порядок аттестации — по ГОСТ 24556. При аттестации определяют:
1) геометрические размеры измерительных трубопроводов;
2) геометрические размеры расходомерных устройств;
3) герметичность заглушенной сети стенда;
Иэигрителмия диафрагм* гтгяяа типа В ли пржиосдатомных испытаний
I —выходной патрубок кятмятора; 3— лмяфрвгма- J — приеммик полного лзалсияа (трубе* Пито’; < — prii/иссм* лрохлахкл
Ч«рт. 9
4) герметичность манометрических трасс;
5) состояние потока в измерительных сечениях;
о) коэффициент расхода расходомериого устройства;
7) аэродинамическое сопротивление элементов стенда;
сооп-ветствие используемых средств измерения давления, параметров окружающего воздуха, крутящего момента, потребляемой мощности и частоты вращения аттестационным свидетельствам.
С. I? ГОСГ 10t2l-W
,,2.2. Геометрические размеры расходомерных устройств и измерительных трубопроводов определяют в соответствии с настоящим стандартом и РД 50 —213.
2.3. Герметичность сети стенда определяют при заглушенных концевых участках входа и выхода стенда с помощью малорасходного малогабаритного вентилятора и стандартного расходомера диаметром не более 50 мм, гсрнюоединенных к отверстию в измерительном трубопроводе или в заглушенном концевом участке. При различных разрежениях в заглушенной сети, создаваемых дросселированием вентилятора, определяют создаваемый нм расход (просос). Просос не должен превышать 0,5% номинального объем’ного расхода ‘вентилятора, подвергаемого испытаниям.
2.4. Герметичность манометрических трасс контролируют по стабильности показаний микроманометра при создании в трассе избыточного давления.
2.5. Поток в измерительных сечемиях стенда должен быть практически уотойчлв. прямолинеен и равномерен. Относительное отклонение скорости, представляющее собой -разность максимальной и ‘минимальной скоростей потока, отнесенную к удвоенной средней скорости, не должно превышать 0,2.
Средняя скорость потока в камере не должна превышать 4 м/с.
Разность полных или статических давлений потока в отдельных точках измерительного сечения не должна превышать 5 Па для камеры н 30 Па—для трубопровода. Частота колебаний потока не должна превышать 0,1 Гц. Амплитуда колебаний давления, выраженная в процентах от измеряемого давления, не должна превышать 2% для камеры и 5% для трубопровода.
Состояние потока в измерительных сечениях стенда определяют тутем намерения динамических и статичеохих (полных) давлений не менее чем в пяти точках измерительного сечения. Координаты точек измерения должны соответствовать центрам равновеликих элементарных площадей, на которые условно разделяют измерительное сечение.
При пяти точках измерений координаты должны соответствовать центру сечения и четырем точкам, расположенным на расстоянии 0,115 диаметра от стенми трубопровода по двум взаимно перпендикулярным диаметрам. Параметры потока определяют при полностью открытом дросселирующем устройстве и на режиме работы типового вентилятора, близком к его максимальному КПД.
Допекается при скоростях потока в измерительном сечеиии меньших 5 м/с намерять скорости потока вместо динамических давлений.
2.6. Коэффициент расхода а расходомерных устройств, выполненных в соответствии с п. 1.10, определяют по формуле (1).
ГОСТ 1M2I-M С I»
Допускается проводить аттестацию и индивидуальную градун’ ровку раоходомерных устройств, отличающихся от указанных в пп. 1.10—1,12, непосредственно на испытательном стенде путем сравнения расходов, измеренных последовательно расположенными поверяемым расходомером н выполненным в соответствии С п. 1.10. Коэффициент расхода поверяемого расходомера определяют по формуле
где с — поправочный коэффициент на расширение воздуха в расходомере (см. п. 4.5);
Fc — площадь мерного сечения расходомера, м2;
0 — плотность воздуха, кг/м3;
Рс —измеренная разность давлений в расходомере, Па; индекс «0» относится к параметрам раоходомера, выполненного в соответствии с п. 1.10.
Для сошел Вентури диаметром >0.1 м допускается определе-ние коэффициента расхода а путем измерения динамического давления потока комбинированным приемником давления по ГОСТ ‘12.3.018 в фиксированных точках мерного сечения. Точки измерений должны быть расположен на двух взаимно перпендикулярных диаметрах на расстояниях от стенки, выраженных в долях диаметра d, принимающих значения: 0,035; 0.138; 0,318; 0,682 ; 0,862; 0,965. Коэффициент расхода определяют по формуле
а» 0.0825 2 ЯЛ/Я«. (3)
<-i . ..
где Pj, — динамическое давление, измеренное в i-й точке измерения, Па;
Рс—измеренная разность давлений в поверяемом расходомере. Па.
2.7. Аэродинамическое оопроиивление сгруевыпрямителя в нагнетательном измерительном трубопроводе стендов типов. В (черт. 2) и D (черт. 4. 5) определяют путем измерения разности ЛР полных давлений за струевылрямителем и перед ним. Приемниками полного давления должны служить комбинированный приемник или приемник полного давления по ГОСТ 12.3.018. Полные давления измеряют за сгруевыпрямителем и перед ним в пяти точках сечения трубопровода: в центре сечения
Полное давление за струевыпрямителем допускается измерять с помощью приемника полного давления, встроенного в сопло
С. 14 ГОСТ 10921-90
Вентури. Допускается измерять вместо разности полных давлений разность статических давлений между приемниками статического давления в измерительном сечении трубопроводов и боковыми отверстиями комбинированного лрмемкика.
Коэффициент сопротивления (£з) струевыпрямителя определяют по формуле
С, «0,2 Рй’&Р>< (4)
<«|
где Раз~a-eiPc(dfD1)4—динамическое давление потока в трубопроводе диаметром D2; бРг — измеряемая разность давлений з /х соответственных точках измерений.
2.8. Аэродинамическое сопротивление нагнетательного трубопровода. применяемого в схеме стенда типа D (черт. 6). определяют при установке его в качестве трубопровода всасывать в схеме стенда типа D (черт. 5) на режиме полного открытия дросселирующего устройства.
Коэффициент сопротивления (£г) нагнетательного трубопровода определяют по формуле
С(5)
где ЬР — намеренная разность статических давлений, воспринимаемая приемником в стенке трубопровода;
Pdt = u?Pc— динамическое давление потока в трубопроводе (при с/ = /),= D2).
2.9. Для периодической проверки аэродинамических качеств стенда применяют контрольный вентилятор (вентилятор с известной характеристикой). Контроль аэродинамических качеств стенда со встроенным вспомогательным вентилятором допускается осуществлять с помощью контрольного постоянного аэродинамического сопротивления (например, в виде диафрагмы).
Периодическая проверка испытательною стенда заключается в определении аэродинамической характеристики контрольного вентилятора и проверке герметичности заглушенной сети стенда. Па основании известной аэродинамической характеристики контрольного вентилятора оценивают средние квадратические относительные погрешности определения полного, статического и динамического давлений вентилятора, объемного расхода воздуха, потребляемой мощности, полного и статического КПД.
2.10. Перед каждым испытанием проверяют соответствие используемых средств измерения аттестационным свидетельствам, контролируют герметичность манометрических трасс. Проверяют качество сборки и соединение вентилятора с приводом, осуществляют -пробный запуск установки.
ГОСТ I0D21—90 С. 15
3. ПРОВЕДЕНИЕ ИСПЫТАНИИ
3.1. Вентиляторы испытывают на атмосферном воздухе при температуре (20геЮ)°С и относительной влажности не более 80%. Ограничения на атмосферное давление не учитывают.
3.2. Колебания электрического напряжения и частоты тока, подводим эго к электролри&эду, должны соответствовать ГОСТ 13109.
3.3. Измерительные приборы (дифференциальные манометры, барометр, термометр, психрометр, ‘весслые устройства балансир-ного динамометра) должны находиться в зоне, исключающей воздействие -на них воздушных потоков, вибраций, кот»вективного и лучистого тепла, а также других факторов, влияющих на показании приборов.
3.4. При испытаниях измеряют величины Л1, п, Рс, Ры, Ра, ta, *г, 1м. t\, ti, Р\, Л’, в соответствии с табл. 1 приложения 1.
Допускается не регистрировать величины tf, /м, если U меньше
25°С.
Величину /| регистрируют, если вспомогательный вентилятор расположен перед испытываемым.
Величину /2 регистрируют, если расходомерное устройство расположено за испытываемым вентилятором.
Величину Р, регистрируют при определении мощности электрическим способом.
Величину Л1» регистрируют при расчетном определении величины /|.
3.5. При приемосдаточных испытаниях измеряют величины п, Р*’ Ра» tn-
Полное давление, тюлученное в результате испытаний и приведенное к нормальным атмосферным условиям и номинальной частоте вращения, сравнивают с полным давлением, полученным при аналогичных испытаниях вентилятора того же типа и размера. принятого за образец.
3.6. В стендах типа В разность давлений представляет полное давление потока за вентилятором, непосредственно измеренное приемником полного давления (трубкой Пито) (см. п. ‘1.14).
Допускается непосредственное измерение статического давления потока за вентилятором приемниками, выполненными в соответствии с л. 1.7 и расположенными перед лходом в сопло Вентури на расстоянии не мечее диаметра трубопровода D3.
3.7. При определении мощности по п. 1.17 перед испытанием и после него определяют нулевой момент Afo балаисирного динамометра лутем измерения крутящего момента М при различных частотах вращения п вешил ягера и неизменном положении дросселирующего устройства. Нулевой момент Afo равен крутящему моменту, установленному графическим или расчетным путем при .нулевой частоте вращения на основе зависимости М (л2).
С. I* ГОСТ 10921-90
При определении мощности mo п. 1.18 определяют потери мощности No в передаче и подшипниках вентилятора опытом свы-бега» (самоторможения) или трогания.
3.8. Измеряемые величины репистрнруют в диапазоне объемных расходов от «уля до расходов, перекрывающих рабочий участок характеристики. Число точек характеристики, соответствующих режимам работы вентилятора, должно быть не менее 10.
3.9. Отсчеты по приборам во время испытания проводят при установившемся режиме работы вентилятора, соответствующем требованиям п. 2.5. При больших амплитудах колебаний давления допускается применять демпфирующие устройства.
ЗЛО. Все измеренные величины заносят в протокол испытания. Пулевые •показания приборов записывают перед началом испытания и после него.
4. ОБРАБОТКА Н ОФОРМЛЕНИЕ РЕЗУЛЬТАТОВ ИСПЫТАНИЯ
4.1. При обработке результатов испытаний используют измеренные пю п. 3.4 :и »хх.тоя’»гные величины, характеризующие условия испытания и нормальные атмосферные условия в соответствии с табл. 2, 3 (приложения i|,
4.2. По измеренным температурам /с и с помощью психрометрических таблиц или графиков определяют относительную влажность
4.3. Платность (ей), кг/м3, атмосферного воздуха при испытании определяют по формуле
ь-тЗг-*- <6>
где Д —отношение плотностей ол и
Д __ Р
(7)
P»TnRn ‘
4.4. В необходимых случаях в соответствии с п. 3.4 определяют нагрев воздуха (67′|), К, перед исследуемым вентилятором по формуле
87Wi-C (8)
а также нагрев аоадуха (67*), К, за наследуемым вентилятором по формуле
»Г,=*а-*4. (9)
Допускается расчетное определение ЬТ\ и бГг в ‘соответствии с п. 4.18.
ГОСТ IW2I-W С 17
4.5. Объемный расход (Q«). м*/с, атмосферного воздуха череэ расходомерное устройство определяют по формуле
rwf» / 2Р’ \1П
Q,=)Ю‘» <Ю>
где е— поправочный коэффициент ка расширение атмосферного воздуха в расходомере; ес — поправочный коэффициент на расположение расходомера.
Коэффициент е при РСЛ^2 кПа полагают равным единице, а при Рс\>2 «Па вычисляют по формуле
<">
Коэффициент сс для стендов типов А, С, D полагают равный единице, а для стендов типа В вычисляют по формуле
4.6. Для построения размерной аэродинамической характеристики вентилятора по ГОСТ 10616 для каждой точки характеристики определяют параметры Q, Pr, Р,r, Pjv, N, i|. т)4 в соответствии с табл. 4 приложения 1.
4.7. Производительность Q вентилятора, равную объемному расходу, соответствующему параметрам заторможенного потока при входе в вентилятор, определяют по формуле
Q-QSu (13)
где в| — коэффициент учета сжимаемости.
Для стендов типов В и D (черт. 4, 5) ei полагают равным единице. а для стендов типов А, С и D (черт. 6) вычисляют по формуле
где Рл\ — динамическое давление потока перед вентилятором без учета сжимаемости, вычисляемое по формуле
<|5)
•1.8. Полное давление вентилятора (Р„) определяют измеренной разностью абсолютных полных давлений потока Рог за вентилятором и Ро| перед ним или представляют суммой статического
С. 18 ГОСТ 10921-90
At. н динамического Р*, давлений вентилятора в соответствии с формулой
Pr,-P
4.9. Д инамическое давление вентилятора (Pjr) определяют значением динамического давления потока при выходе нз вентилятора, подсчитанного по среднерасходной скорости с учетом адиабатического торможения по формуле
Р^Р^о. (17)
где Раз — динамическое давление потока за вентилятором без учета сжимаемости; e.j2— коэффициент учета сжимаемости.
Величину Рл вычисляют по формуле
Н^г)‘ <18>
rrf2 =
«ЛИ
р—*-(-Н- (,9)
Коэффициент г«,и для стендов типов Л, С и D (черт. 6) вычисляют по формуле
а для стендов типа D (черт. 4, 5 ) — >по формуле
•’*=(‘+-5-й+г^)(‘ — ^)(‘+-?-)■ ,2i>
4.10. Статическое давление вентилятора (Pw) определяют измеренной разностью (Ям) абсолютных статических давлений за вентилятором и перед ним с вычетом динамического давления потока перед вентилятором, подсчитанного с учетом адиабатического торможения, н с добавлениям потерь в нагнетательном трубопроводе.
Величину Р„,. вычисляют по формуле
Р„=Р«-Р*ЧЛ VW (22)
где га| — коэффициент учета сжимаемости;
коэффициент сопротивления по пп. 2.7, 2.8 (для стендов типов Л н С L2-0).
ГОСТ 10921-90 С I»
Коэффициент е«ц для стендов типов В и D (черт. 4. 5) полагают равным нулю, а для стендов типов А, С и D (черт. 6) — вычисляют по формуле
+ гйг)(‘(23>
Для стендов типа В (черт. 2а) давление вычисляют по формуле
Ps.=P»-P<*A l-W. (2**)
где Рол — измеренной трубкой Пито избыточное полное давление потока за вентилятором.
4.11. Допускается не учитывать сжимаемость при определении давлений Ра, и Я,г, если полное давление вентилятора Рг не превышает 3000 Па. При этом коэффициенты «л к е** в формулах (18), (22) и (24) полагают равными единице.
4.12. Мощность (Л1), потребляемую вентилятором, определяют:
1) при измерениях с помощью балансирного динамометра по формуле
(25)
2) при измерениях с помощью электродвигателя с известной характеристикой по формуле
Л^Лъ-Л’о. (26)
где пР — КПД электродвигателя.
4.13. Полезной мощностью вентилятора (Nr) по полному давлению является мощность, отдаваемая вентилятором в процессе политропического процесса сжатия, определяемая выражением
<27>
где у — показатель политропы;
Р01,— абсолютное полное данлоние потока перед вентилятором;
Рог — абсолютное полное давление потока за вентилятором. Показатель политропы \ вычисляют по формуле
С 20 ГОСТ IM2I-M
В диапазоне полных давлений, развиваемых вентиляторами, полезную мощность Nv вычисляют по приближенным формулам:
JPVQ при Р,<3000 Па, '
* при 3000 Па<Рр<30000 Па, { )
где 0 — коэффициент учета сжимаемости.
Для стендов типов А, С и D (черт. 6) коэффициент вычисляют по формуле
И111г • т^г)» • (30)
а для стендов типов В и D (черт. 4, 5) — по формуле
4.14. Полезной мощностью вентилятора (Л/,г) по статическому давлению Р,„ является мощность, отдаваемая вентилятором в процессе политропического процесса сжатия, определяемая выражением
<32>
где у, — показатель политропы;
Р8 — абсолютное статическое давление потока за вентилятором.
Показатель политропы (у..) вычисляют по формуле
<33>
где Q^O, Р}\<Ф 0.
В диапазоне полных давлений, развиваемых вентиляторами, полезную мощность Л’,р вычисляют по приближенным формулам:
v \Psv® при р*<300° Па*
при 3000 Па *,--£30000 Па, '
где (J, — коэффициент учета сжимаемости.
Для стендов типов А, С и D (черт. 6) коэффициент 0* вычисляют по формуле
» P*v /ОСх
ГОСТ WW1-W С. *1
а для стендов типов В и D (черт. 4, 5) — по формуле
И’+^г’^гГ- <36)
4.15




